Aprobación del Ministerio de Ambiente y Desarrollo Sostenible de los Permisos y Concesiones de Aprovechamiento Forestal de la Corporación para el Desarrollo Sostenible del Norte y el Oriente Amazónico – CDA, la Corporación Autónoma Regional para el Desarrollo Sostenible del Chocó - Codechoco y la Corporación para el Desarrollo Sostenible del Sur de la Amazonía – Corpoamazonia.
Aprobación de Aprovechamiento Forestal
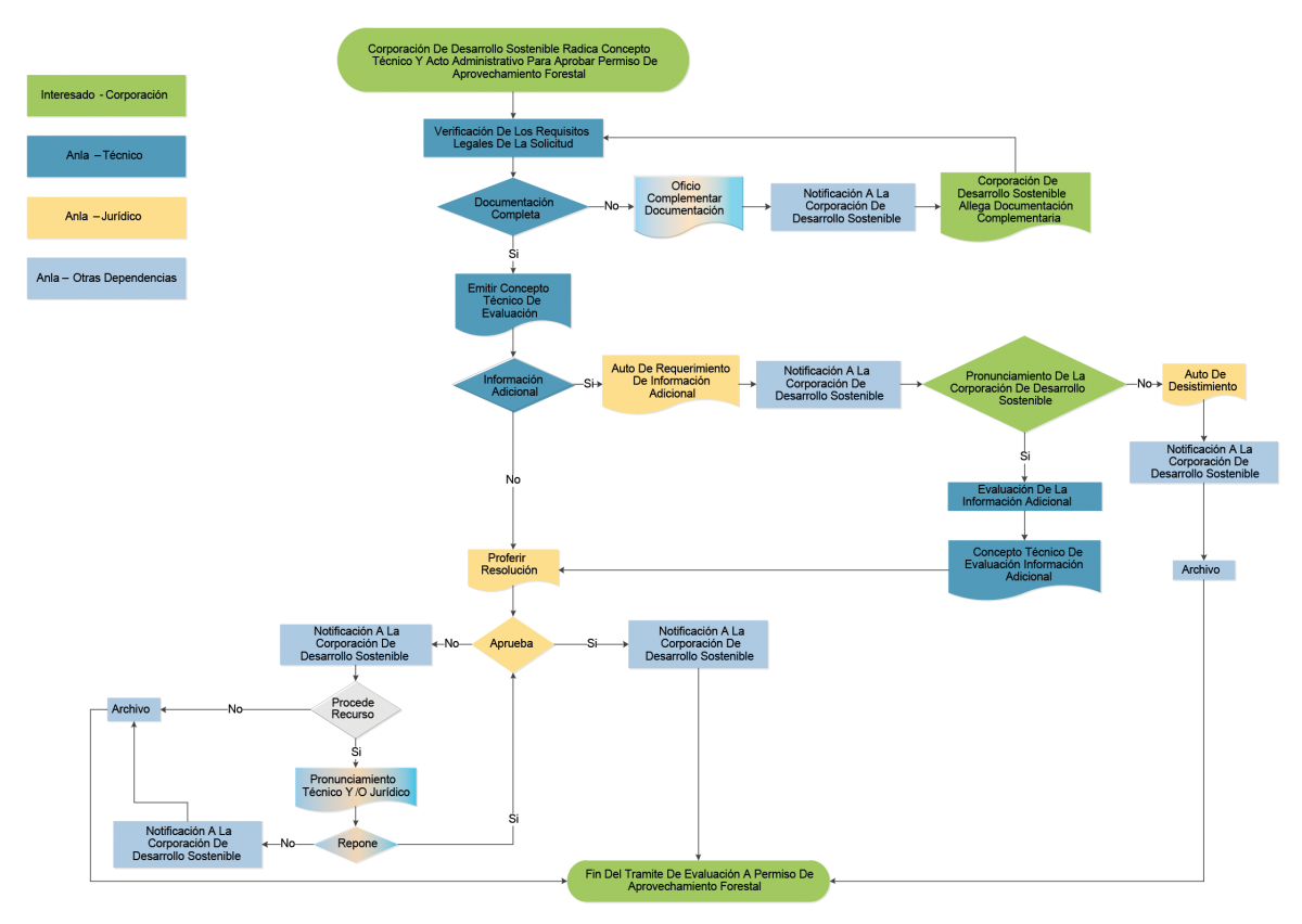
En cumplimiento de lo dispuesto en los Artículos 34, 35 y 39 de la Ley 99 de 1993, para la aprobación de un permiso de Aprovechamiento Forestal, para el caso de estas Corporaciones para el Desarrollo Sostenible, no aplica el pago por servicio de evaluación para la aprobación de aprovechamiento forestal. El trámite inicia con la presentación del concepto técnico y el acto administrativo enviado por la Corporación, la Autoridad Nacional de Licencias Ambientales verificará que el concepto técnico y el acto administrativo que lo acoge, estén conformes con la norma y la solicitud, y se pronunciará avalando, solicitando aclaraciones o negando el permiso solicitado.
Diagrama de flujo del proceso para la aprobación del Permiso de Aprovechamiento Forestal para corporaciones
logo-bog.gov.co_85x20.png)








