Planes de Gestión de Devolución Posconsumo de Fármacos o Medicamentos Vencidos
¿QUÉ SON LOS PLANES DE GESTIÓN DE DEVOLUCIÓN POSCONSUMO DE FÁRMACOS O MEDICAMENTOS VENCIDOS?
Los planes de gestión de devolución posconsumo de fármacos o medicamentos vencidos, en adelante GDP, es un instrumento de gestión, con un conjunto de reglas, acciones, procedimientos y medios dispuestos para facilitar la devolución y gestión de fármacos o medicamentos vencidos, al que los importadores, fabricantes y comercializadores deben acogerse como parte del cumplimiento de su responsabilidad ambiental empresarial frente a los consumidores y ante la sociedad en general.
Consulte aquí la guía de medicamentos vencidos
¿QUIÉNES DEBEN PRESENTAR EL GDP?
Deben presentar los Planes de Gestión de Devolución de Productos Posconsumo de Fármacos o Medicamentos Vencidos, los fabricantes o importadores de fármacos o medicamentos (personas naturales o jurídicas) que cuenten con registro sanitario expedido por el INVIMA, ICA o autoridad delegada, para producir, importar, o envasar medicamentos o preparaciones farmacéuticas.
Los establecimientos farmacéuticos dedicados a la producción, almacenamiento, distribución, comercialización, dispensación de medicamentos, las farmacias – droguerías y las Instituciones Prestadoras del Servicio de Salud, estarán obligados a participar en la implementación de los Planes de Gestión de Devolución de Productos Posconsumo de Fármacos o Medicamentos Vencidos.
- La presentación del GDP se debe hacer de forma INMEDIATA a la obtención del registro sanitario para fabricar o importar fármacos y/o medicamentos y los comercialice.
- Cuando teniendo el registro sanitario vigente, no se realice la importación, fabricación o comercialización de fármacos o medicamentos, no estará obligado a presentar el Plan
4. ¿QUE ELEMENTOS DEBE CONTENER LOS PLANES DE GESTIÓN DE DEVOLUCIÓN POSCONSUMO DE FÁRMACOS O MEDICAMENTOS VENCIDOS?
Consulta aquí la Guía Externa de orientación para la formulación del contenido de los Planes de Devolución de Productos Posconsumo de Fármacos o medicamentos vencidos.
Guía Usuario Posconsumo de Medicamentos Vencidos
Proceso de evaluación
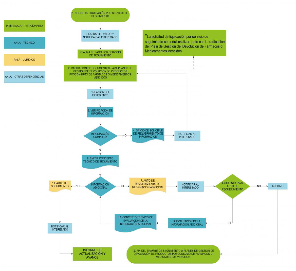
A continuación, se presenta el flujograma del proceso que se debe llevar a cabo, una vez sea elaborado y radicado el GDP ante la ANLA.

Ver Diagrama de Flujo Instructivo Radicación Vital
Una vez el usuario haya radicado la información del Plan, se inicia con la apertura de un expediente VDI y la verificación inicial de la documentación allegada, si esta información cumple con un mínimo de requisitos, se procede evaluar la información del Plan y se elabora el concepto técnico, si el concepto es favorable se emite Auto de seguimiento y para la siguiente vigencia deberá radicar el informe de avance.
En caso contrario, donde el concepto técnico requiera información adicional, se elabora un auto de requerimiento de información adicional el cual es notificado al usuario, y el usuario deberá responderlo para nuevamente ser evaluado.
De acuerdo a la normativa aplicable para cada corriente de residuos La Autoridad Nacional de Licencias Ambientales - ANLA, utiliza fuentes de información suministradas por entidades oficiales, dentro de estas, Ministerio de Comercio, Industria y turismo – Mincit, bases de registros sanitarios vigentes Instituto Colombiano Agropecuario - ICA e Instituto Nacional de Vigilancia de Medicamentos y Alimentos- INVIMA. Esta información solo puede ser consultada por esta autoridad.
Tutoriales
Marco Normativo
Los planes de gestión de devolución posconsumo de fármacos o medicamentos vencidos, está reglamentado por la Resolución 0371 del 26 de febrero de 2009.”.
Preguntas Frecuentes
1. ¿Dónde puedo radicar el Plan de Gestión de Devolución Posconsumo de fármacos o medicamentos vencidos
Los Planes de Gestión de Devolución Posconsumo de fármacos o medicamentos, podrán radicarse mediante medios virtuales como los es la plataforma VITAL
2. ¿Quiénes deben presentar el Plan de Gestión de Devolución Posconsumo de fármacos o medicamentos vencidos?
Los Productores de fármacos o medicamentos, que cuenten con registro sanitario, los cuales se definen como, la Persona natural o jurídica que, con independencia de la técnica de venta utilizada:
Fabrique fármacos o medicamentos que sean puestas en el mercado nacional con marca propia. Ponga en el mercado con marca propia, fármacos o medicamentos vencidos fabricados por terceros. Importe fármacos o medicamentos vencidos para poner en el mercado nacional.
3. Cuando una empresa entra en un proceso de liquidación, pero mantiene obligaciones administrativas ambientales con el estado, ¿es obligación del liquidador cumplir con estos compromisos adquiridos antes de la disolución de la sociedad?
El artículo 222 del Código Cit. señala que una vez disuelta la sociedad, se inicia el proceso liquidatario en forma inmediata, por lo que a partir de ese momento le está prohibido iniciar nuevas operaciones en desarrollo de la empresa o actividad para la cual fue constituida, conservando su capacidad jurídica únicamente para la ejecución de los actos tendientes a su liquidación.
Por su parte, dentro de las funciones que el legislador asigna al liquidador en el artículo 238 Ib., se destaca la del numeral 1º donde se indica que debe proceder “A continuar y concluir las operaciones sociales pendientes al tiempo de la disolución” (Destacado nuestro).
De la normatividad invocada se infiere que si bien la capacidad de la sociedad una vez disuelta queda restringida a la ejecución de los actos orientados al trámite liquidatario al mismo tiempo le corresponde al liquidador cumplir con las obligaciones adquiridas con anterioridad a la apertura del proceso.
4. ¿Qué consecuencias trae el incumplimiento de metas de recolección de los Planes de Gestión de Devolución Posconsumo de fármacos o medicamentos vencidos establecidas en cada una de las resoluciones de cada una de las corrientes?
El incumplimiento en la meta mínima de recolección podrá llevar a la imposición de sanciones y medidas preventivas a que haya lugar, de acuerdo con lo establecido en los Artículos 36 y 40 de la Ley 1333 de 2009. Sin embargo, para esto es necesario haber realizado con anterioridad el debido proceso, teniendo como base el procedimiento interno establecido para el tema sancionatorio.
5. ¿De qué manera la Autoridad Nacional de Licencias Ambientales - ANLA verifica si la empresa se encuentra en el ámbito de aplicación de la normatividad aplicable a los sistemas de recolección y planes de devolución posconsumo?
De acuerdo a la normativa aplicable para cada corriente de residuos La Autoridad Nacional de Licencias Ambientales - ANLA, utiliza fuentes de información suministradas por entidades oficiales, dentro de estas, Ministerio de Comercio, Industria y turismo – Mincit, bases de registros sanitarios vigentes Instituto Colombiano Agropecuario - ICA e Instituto Nacional de Vigilancia de Medicamentos y Alimentos- INVIMA. Esta información solo puede ser consultada por esta autoridad.
6. ¿Qué empresas cuentan con las licencias y/o permisos ambientales vigentes para realizar almacenamiento, transporte, tratamiento y disposición final de los Residuos Posconsumo?
La información referente a las empresas licenciadas para realizar almacenamiento, transporte, tratamiento y disposición final de los Residuos, discriminados por cada corriente se encuentran publicados en los sitios web de las Autoridades Ambientales Regionales que rigen en cada del territorio nacional.
7. ¿El trámite tiene algún costo?
Sí, los trámites de seguimiento de los planes posconsumo están sujetos a cobro de acuerdo con la Resolución 1140 de 2022
8. ¿Estoy obligado a tener un gestor de residuos posconsumo?
Si usted hace parte de los productores que están obligados a formular, presentar e implementar los planes de Gestión de Devolución de Productos Posconsumo, deben incluir o vincular en el plan operadores y/o gestores que garanticen la gestión adecuada de los residuos recolectados en cumplimiento de la normatividad ambiental vigente en el territorio nacional.
9. ¿El productor de las unidades objeto de recolección debe ser el mismo operador del Sistema o plan de recolección de residuos posconsumo?
Las actividades de planeación, implementación, ejecución, seguimiento y control interno, la generación y procesamiento de la información necesaria para el correcto funcionamiento del Plan de Gestión de Devolución de Productos Posconsumo pueden ser desarrolladas directamente por el productor o a través de subcontratación de empresas especializadas.
Tutorial:
Gestión Devolución Posconsumo VITAL
logo-bog.gov.co_85x20.png)








