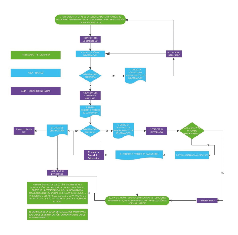
¿Qué son las Certificaciones de Soluciones Ambientales?
El trámite de certificación ambiental para efectos de lo dispuesto en el parágrafo 1 del artículo 512-15 y los numerales 3 y 4 del artículo 512-16 del Estatuto Tributario, relacionados con el Impuesto Nacional al Consumo de Bolsas Plásticas, es el que evalúa la Autoridad Nacional de Licencias Ambientales - ANLA, para que los fabricantes e importadores de bolsas plásticas, puedan aplicar a las tarifas diferenciales del impuesto de las bolsas plásticas que ofrezcan soluciones ambientales, así como también obtener la certificación para acceder a la No causación del impuesto nacional al consumo de bolsas plásticas.
La certificación se expedirá en los siguientes casos:
Cuando se trate de bolsas plásticas que ofrezcan soluciones ambientales, de acuerdo con lo dispuesto en el parágrafo 1 del artículo 512-15 del Estatuto Tributario y el Decreto 2198 de 2017 mediante el cual se modifica y adiciona el Decreto 1625 de 2016.
PARÁGRAFO 1 del Artículo 512-15.
“…La tarifa de las bolsas plásticas que ofrezcan soluciones ambientales será del 0%, 25%, 50% o 75% del valor pleno de la tarifa, según el nivel (de 1 a 4) de impacto al medio ambiente y la salud pública, definido por Ministerio de Ambiente y Desarrollo Sostenible con base en la reglamentación que establezca el Gobierno Nacional. Para este fin el Ministerio de Ambiente deberá adelantar un estudio de los estándares de industria sobre el nivel de degradabilidad de los materiales plásticos en rellenos sanitarios. También adelantará estudios sobre la caracterización de los plásticos como residuos y de las soluciones ambientales factibles para éstas…”
Cuando se trate de bolsas plásticas biodegradables y reutilizables que no causan el Impuesto Nacional al Consumo de Bolsas Plásticas, de acuerdo con lo dispuesto en los numerales 3 y 4 del artículo 512-16 del Estatuto Tributario y el Decreto 2198 de 2017 mediante el cual se modifica y adiciona el Decreto 1625 de 2016.
Numeral 3 del Artículo 512-16.
“…Las biodegradables certificadas como tal por el Ministerio de Medio Ambiente y Desarrollo Sostenible, con base en la reglamentación que establezca el Gobierno Nacional…”
Numeral 4 del Artículo 512-16.
“…Las bolsas reutilizables que conforme a la reglamentación del Gobierno Nacional posean unas características técnicas y mecánicas que permiten ser usadas varias veces, sin que para ello requieran procesos de transformación…”
logo-bog.gov.co_85x20.png)









