Sistema de Recolección Selectiva y Gestión Ambiental de Residuos – SRS Llantas Usadas
1. ¿QUE ES UN SISTEMA DE RECOLECCION SELECTIVA y GESTION AMBIENTAL DE RESIDUOS - SRS DE LLANTAS USADAS?
Un sistema de recolección selectiva y gestión ambiental de residuos de llantas usadas, en adelante SRS, es un instrumento de gestión y control ambiental, al que los importadores, fabricantes y comercializadores deben acogerse como parte del cumplimiento de su responsabilidad ambiental empresarial frente a los consumidores y ante la sociedad en general.
2. ¿CUAL ES LA NORMATIVA APLICABLE A LOS SISTEMAS DE RECOLECCION SELECTIVA y GESTION AMBIENTAL – SRS DE LLANTAS USADAS?
El sistema de recolección selectiva y gestión ambiental de residuos de llantas usadas está reglamentado por la Resolución 1326 de 06 de julio de 2017 la cual derogó la Resolución 1457 del 29 de julio de 2010.
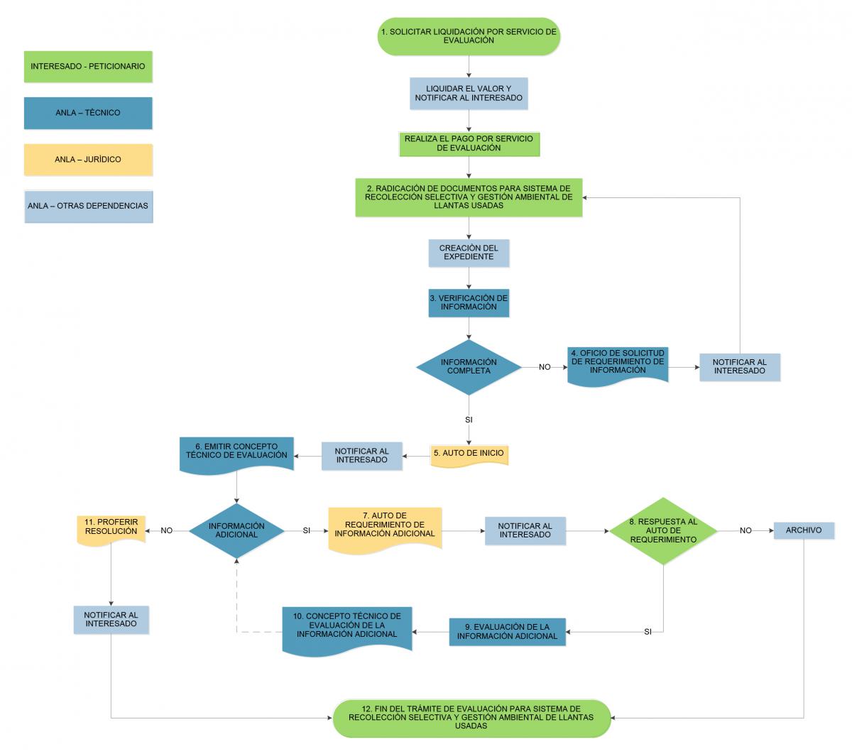
3. ¿COMO ES EL PROCESO DE SOLICiTUD ANTE ANLA?
A continuación, se presenta el flujograma del proceso que se debe llevar a cabo, una vez sea elaborado y radicado el SRS ante ANLA.
En cumplimiento de la Resolución 000921 del 14 de mayo de 2025 o la norma que la modifique o derogue, el solicitante deberá presentar la copia de la liquidación por el servicio de evaluación expedida por esta Autoridad en conjunto con el comprobante de pago de su solicitud, para lo cual se encuentra a disposición de los usuarios, la Ventanilla Integral de Trámites Ambientales en Línea – VITAL, adelantando la siguiente secuencia:
- El usuario se registra en VITAL LINK: VITAL
- El usuario podrá validar sus datos en el centro de atención al ciudadano.
- Ingresa al aplicativo VITAL con su clave y contraseña.
- Ingresa a la opción “Iniciar Trámite ANLA”
- Selecciona el Tipo de trámite: liquidación de Permiso Ambiental.
- Diligencia la solicitud completa de acuerdo con el trámite requerido.
- La ANLA envía respuesta de liquidación, consultar en opción “Mis Tareas” de VITAL.
- El usuario deberá consultar la liquidación en la opción “Consultar Liquidación de Evaluación” el sistema presenta la información de la liquidación.
- Realiza el pago por las opciones de pago con formato que incluye código de barras o botón PSE.
Recuerde que:
Previo a la radicación de solicitud, deberá realizar la autoliquidación y el pago, por lo menos con quince (15) días hábiles de antelación a la radicación de la solicitud, conforme con lo descrito en el Artículo 10 de la Resolución 000921 del 14 de mayo de 2025 o la norma que la modifique o derogue, en el cual establece lo siguiente:
“Artículo 10º.- Procedimiento para la autoliquidación de pago por el servicio de evaluación. El interesado en obtener una Licencia Ambiental, Plan de Recuperación o Restauración Ambiental, Dictamen Técnico Ambiental, Permiso, Concesión, Autorización y/o cualquier instrumento de control y manejo ambiental que sea competencia de la Autoridad Nacional de Licencias Ambientales (ANLA), deberá realizar la liquidación del servicio de evaluación a través de la Ventanilla Integral de Trámites Ambientales en Línea (VITAL), por lo menos con quince (15) días hábiles de antelación a la presentación de la solicitud del instrumento y efectuar el pago.
Parágrafo 1.- El usuario deberá estar registrado en la Ventanilla Integral de Trámites Ambientales en Línea (VITAL).
Parágrafo 2.- El cobro de las visitas que se hagan con ocasión del servicio de evaluación ambiental se efectuará una vez estas finalicen, así como también los demás factores (profesionales, dedicación hombre/mes, entre otros) que no hayan sido tenidos en cuenta al momento de liquidar o autoliquidar el cobro correspondiente, se realizará a través de acto administrativo debidamente ejecutoriado, el cual deberá ser pagado dentro de los treinta (30) días hábiles siguientes. El no pago de la tarifa por estos servicios, dentro del término previsto en el presente artículo y previa gestión preliminar de cobro por parte de la Oficina Asesora Jurídica de esta Autoridad Ambiental sin éxito, dará lugar al inicio del procedimiento de cobro coactivo.”.
A continuación, se presenta el flujograma del proceso que se debe llevar a cabo para radicar el SRS ante ANLA.
Una vez el usuario haya radicado la información del Sistema para su aprobación por parte de ANLA, se inicia con la apertura de un expediente VDI y la verificación inicial de la documentación allegada, si esta información está conforme a los requerimientos de inicio establecidos por la ANLA se emite un Auto de inicio del trámite el cual es remitido al usuario.
Si la información allegada no cumple con los requisitos mínimos se notifica al usuario a través de un oficio.
Posterior al auto de inicio se emite un concepto técnico, si el concepto es favorable se emite la resolución de aprobación y para la siguiente vigencia deberá radicar el informe de avance.
En caso contrario, donde el concepto técnico requiera información adicional, se elabora un auto de requerimiento de información adicional el cual es notificado al usuario, y el usuario deberá responderlo para nuevamente ser evaluado.
Ver Diagrama de Flujo Instructivo Radicación Vital
4. ¿CUÁNDO Y COMO DEBO PRESENTAR EL SRS LLANTAS USADAS?
Las Personas naturales o jurídicas que de acuerdo con la definición de productor realicen las siguientes actividades:
Fabrique llantas que sean puestas en el mercado nacional con marca propia
Ponga en el mercado con marca propia, llantas fabricadas por terceros
Importe llantas para poner en el mercado nacional
Importe vehículos de que trata la Resolución 1326 de 2017 en cualquiera de sus modalidades con sus llantas
Fabrique o ensamble vehículos que sean puestos en el mercado nacional, siempre y cuando importe las llantas para los mismos y quienes cumplan con las condiciones de cantidades de vehículos o llantas al año que se muestran a continuación:
- (Las empresas prestadoras del servicio de leasing financiero y comercial estarán en la obligación de presentar ante esta Autoridad el sistema).
Tabla 1. Tipo de llantas y Umbrales
Entiéndase tractomula como camión tractor según la Ley 796 de 2002 o aquella que la modifique o sustituya.
| Tipo de Llantas | Umbral de NO Vehículos |
|---|---|
| Bicicletas | 200 |
| Motocicletas, motociclos, ciclomotores o Moped | 200 |
| Automóviles | 150 |
| Camionetas y microbuses | 100 |
| Busetas, buses y camiones | 50 |
| Tractomulas*, buses troncales del sistema de transporte masivo | 50 |
| Llantas de vehículos fuera de carretera | 5 |
Entiéndase tractomula como camión tractor según la Ley 796 de 2002 o aquella que la modifique o sustituya.
Tabla 2. Tipo de vehículos y Umbrales
Entiéndase tractomula como camión tractor según la Ley 796 de 2002 o aquella que la modifique o sustituya.
| Tipo de Llantas | Umbral de NO Vehículos |
|---|---|
| Bicicletas | 100 |
| Motocicletas, motociclos, ciclomotores o Moped | 100 |
| Automóviles | 40 |
| Camionetas y microbuses | 20 |
| Busetas, buses y camiones | 10 |
| Tractomulas*, buses troncales del sistema de transporte masivo | 5 |
| Llantas de vehículos fuera de carretera | 3 |
Podrá presentar los SRS en dos modalidades:

5. ¿QUE ELEMENTOS DEBE CONTENER EL SISTEMA DE RECOLECCIÓN SELECTIVA Y GESTIÓN AMBIENTAL DE LLANTAS USADAS?
Los SRS y Gestión Ambiental de Llantas Usadas individuales o colectivos deben contener la siguiente información; así mismo, se puede allegar la información adicional que se considere necesaria para una mejor implementación: consulte aquí la guía externa de los sistemas de recolección de llantas usadas.
5.1 Identificación, domicilio y nacionalidad del productor (es) o del operador del sistema, según sea el caso, como se especifica en la Tabla 2. Esta información debe ser diligenciada para los sistemas individuales y para los colectivos.
| Requisito | Productor (es) | Operador del sistema |
|---|---|---|
| Razón social (nombre de la empresa que coincida con el certificado de existencia y representación legal) | Aplica | Aplica |
| Nacionalidad | Aplica | No Aplica |
| Tipo de productor (es fabricante, importador o comercializador, puede ser una o varias opciones de éstas) | Aplica | No Aplica |
| Número de Identificación Tributaria – NIT | Aplica | Aplica |
| Departamento, municipio o ciudad, dirección y barrio | Aplica | Aplica |
| Teléfono de contacto | Aplica | Aplica |
| Correo electrónico | Aplica | Aplica |
OPERADOR: Es la persona natural o jurídica, encargada de las actividades de planeación, implementación, ejecución, seguimiento y control interno del Sistema, que garantiza la recolección, acopio, almacenamiento, transporte y gestión adecuada de las bombillas; además de la generación y procesamiento de la información necesaria para el correcto funcionamiento de éste. Todas las actividades pueden ser desarrolladas directamente o a través de subcontratación de empresas especializadas.
5.2 Cantidades por tipo y su equivalente en peso de llantas puestas en el mercado por el productor
Se deberá realizar la descripción específica de las llantas comercializadas por los productores en el territorio nacional, para lo cual se presenta, para cada uno de los dos (2) años anteriores a la fecha de presentación del Sistema, con los siguientes elementos:
Tipo de productos (ver numeral 3 ¿CUÁNDO Y COMO DEBO PRESENTAR EL SRS?).
Peso unitario (kg/unidad) y peso total (kg o toneladas).
Unidades puestas en el mercado
5.3 Identificación de otros actores públicos o privados que apoyarán el Sistema detallando la forma en que participarán en el mismo.
Tanto para los sistemas colectivos como para los individuales, debe presentar información correspondiente a:
Razón social.
NIT
Dirección.
Teléfono.
Ubicación (ciudad o municipio).
Lo más importante de presentar respecto a los otros actores, es la forma en la que participarán en el Sistema, cuál será el rol o la actividad que desempeñarán, en qué etapa o proceso, debe presentar las acciones concretas.
Como ejemplo de otros actores están, autoridades ambientales regionales y municipales, organizaciones civiles, gremios y/o asociaciones, medios de comunicación (radiales, televisivos, otros), comerciantes, instituciones educativas, entre otros.
5.4 Cobertura Geográfica del Sistema de Recolección Selectiva y Gestión Ambiental.
En este ítem, se especifica la cobertura geográfica inicial y las proyecciones que tendrá el SRS hasta lograr el 100% de los municipios en donde se hayan comercializado los productos de los participantes del SRS. Esta se determina en función del incremento del número de municipios atendidos por el sistema. La información presentada debe estar relacionada a la “Tabla 3. Relación de municipio cubiertos por el sistema” del anexo III de la Resolución 1326 de 2017.
La información que debe presentar tanto para los Sistemas Colectivos como los Individuales, es la relación numérica entre los municipios incluidos en el Sistema, respecto de los municipios donde se hayan comercializado sus productos, así:

* Adicionalmente, deberán presentar la gradualidad de incremento de cobertura prevista, de acuerdo con el criterio de evaluación No 2 del artículo 14 de la Resolución 1326 de 2017
5.5 Aspectos de la estructura administrativa y técnica definida para la implementación del Sistema, tales como:
a. Roles, funciones y responsabilidades para la implementación del Sistema. Presentar de forma esquemática todos los actores involucrados en el Sistema, señalando claramente para cada uno de ellos el rol, las funciones y responsabilidades. Este suele ser jerárquico, es decir de mayor a menor poder de decisión y entre las representaciones más comunes se encuentran tablas, diagramas de flujo, entre otros.
b. Identificación y domicilio de las personas naturales o jurídicas, encargadas de la recolección, transporte, almacenamiento, aprovechamiento y/o valorización de las llantas usadas. La información para presentar debe tener como mínimo:
Razón social (nombre de la empresa que coincide con el registrado en el certificado de existencia y representación legal).
NIT.
Dirección, municipio y departamento.
Teléfono de contacto.
Correo electrónico.
Actividades (Deben coincidir con las contenidas en el objeto social del certificado de existencia y representación legal).
c. Descripción y localización de las empresas que realizan el reencauche y aprovechamiento de llantas usadas en función de las operaciones que pueden realizar y la capacidad instalada. Debe incluir por lo menos la siguiente información:
Explicación de las actividades que incluyen el proceso del reencauche y el aprovechamiento de las llantas usadas
Dirección, municipio y departamento.
Teléfono de contacto.
Correo electrónico.
La capacidad instalada del lugar donde se realice las actividades de reencauche y aprovechamiento:
- Tabla 3. Capacidad instalada lugar de reencauche y almacenamiento
| Nombre de lugar de Reencauche y aprovechamiento llantas usadas | Capacidad instalada por cada proceso (Ton/hora) | Tiempo jornada laboral (Hora/día) | Días de operación anual (#días) | Capacidad anual de operación (Ton/año) | Capacidad anual de operación(Kg/año) |
|---|---|---|---|---|---|
| TOTAL |
d. Respecto a los puntos de recolección y almacenamiento para la recepción de llantas usadas y su capacidad, se recomienda presentar una descripción detallada, que contenga como mínimo los elementos expuestos en la Tabla 4.
| Descripción | Puntos de recolección o Centros de Almacenamiento |
|---|---|
| Materiales de Construcción: (Pisos, techo, paredes) Contenedores | APLICA |
| Capacidad (kg) | APLICA |
| Dimensiones o Área aproximadas (m2) | APLICA |
| Medidas de seguridad: llaves, candados, registros de ingreso, personal autorizado, cámaras guardas de seguridad. | APLICA |
| Medidas de seguridad frente a contingencias relacionadas con los residuos (incendio, derrames, rotura y consecuente liberación de sustancias contenidas en el residuo). Identificando los posibles riesgos, medidas a adoptar, y disponibilidad de elementos básicos de atención de emergencias como: extintores, kit de derrames, señalización, elementos de protección personal, entre otros. | APLICA |
| Señalización: Áreas, identificación y clasificación de residuos. | APLICA |
| Ubicación en el área donde están instalados, teniendo en cuenta distancias de fuentes de calor o ignición y drenajes, entre otros. | APLICA |
Podrá adjuntar fotografías, imágenes, planos o esquemas, que ilustren mejor las condiciones técnicas descritas anteriormente y sobre las cuales se hará seguimiento posteriormente.
Para el almacenamiento de llantas, de debe contemplar las condiciones mínimas establecidas en el anexo I de la Resolución 1326 de 2017, de la siguiente manera:
Almacenamiento en contenedores
- Acopio temporal y de bajo volumen
- Puede almacenar aproximadamente 700 llantas rin 13” completas o 2500 llantas rin 13 cortadas.
- No podrá superar 18 meses de almacenamiento.
Almacenamiento de bodegas cubiertas
- Acceso restringido
- Cerrado o vallado en todo su perímetro
- La instalación permitirá circulación de vehículos pesados como montacargas y demás necesarios para la actividad.
- Dividido en celdas o módulos independientes para evitar propagación de fuego.
- Condiciones adecuadas de ventilación
- Almacenar llantas fuera de superficies que absorban calor
- Las llantas usadas deben estar alejadas de cualquier sustancia química, disolvente o hidrocarburo.
- Almacenar lejos de fuentes de calor y equipos que pueden provocar chispas o descargas eléctricas.
Almacenamiento a cielo abierto
- Acceso al sitio debe ser restringido, estará cerrado o vallado en todo su perímetro.
- La instalación permitirá circulación de vehículos pesados como montacargas y demás necesarios para la actividad.
- Dividido en celdas o módulos independientes para evitar propagación de fuego.
- Prevenir la propagación de zancudos e insectos, se deberá establecer estrategias para evitar el almacenamiento de agua.
- Las llantas usadas deben estar alejadas de cualquier sustancia química, disolvente o hidrocarburo.
- Almacenar llantas fuera de superficies que absorban calor.
e. Descripción y localización de los mecanismos equivalentes
Si el sistema va implementar mecanismos de recolección equivalentes los cuales pueden ser campañas de recolección, recolección de residuos de llantas puerta a puerta, envío certificado, etc. Deberá informar el nombre del mecanismo, descripción del mismo y la localización donde se van a realizar dichas actividades.
f. Cálculo de las metas en número de llantas por tipo y su equivalencia en peso de conformidad con lo establecido en el artículo 13 de la Resolución 1326 de 2017.
Si usted entró en el ámbito de aplicación en el año 2013, pero presentó el Sistema en el año 2015, deberá realizar el cálculo de las metas correspondientes a los años 2013 y 2014.
Para el cálculo de la meta a partir del año 2017, se deberá aplicar las tablas 3 y 4 del artículo 13 Metas de la resolución 1326 de 2017, según aplique.
Las metas de recolección selectiva y gestión ambiental para llantas usadas de rin 13” a 22.5”. los Sistemas deberán cumplir las metas previstas en la tabla 4.
Lo anterior quiere decir que, si entró en el ámbito de aplicación en el año 2013, pero presentó el Sistema en el año 2015, deberá realizar el cálculo de las metas correspondientes a los años 2013 y 2014, de acuerdo como se presenta en el ejemplo del cálculo de la meta.
Para el cálculo de la meta a partir del año 2017, se deberá aplicar las tablas 3 y 4 del artículo 13 Metas de la resolución 1326 de 2017, según aplique.
Metas de recolección selectiva y gestión ambiental para llantas usadas de rin 13” a 22.5”. los Sistemas deberán cumplir las metas previstas en la tabla 4.
Tabla 4. Metas llantas usadas de vehículos, automóviles, camiones, camionetas, buses, busetas y tractomulas.
| Periodo base para el cálculo de la meta (años fiscales) | Periodo de recolección (año fiscal) | Año de presentación de informe de actualización y avance | Meta de recolección selectiva y gestión ambiental mínima (%) |
|---|---|---|---|
| 2015 / 2016 | 2017 | 2018 | 45 |
| 2016 / 2017 | 2018 | 2019 | 50 |
| 2017 / 2018 | 2019 | 2020 | 55 |
| 2018 / 2019 | 2020 | 2021 | 60 |
| 2019 / 2020 | 2021 | 2022 | 65 |
| 2020 / 2021 | 2022 | 2023 | 70 |
| 2021 / 2022 | 2023 | 2024 | 80 |
| 2022 / 2023 | 2024 | 2025 | 85 |
Igualmente, los sistemas de recolección selectiva y gestión ambiental de llantas usadas de bicicletas, motocicletas, motociclos, ciclomotores o moped y llantas de vehículos fuera de carreta deben cumplir con las siguiente metas mínimas:
Tabla 5. Metas de recolección y gestión ambiental de llantas usadas de bicicletas, motocicletas, motociclos, ciclomotores o moped y llantas de vehículos fuera de carretera
| Periodo base para el cálculo de la meta (años fiscales) | Periodo de recolección (año fiscal) | Año de presentación de informe de actualización y avance | Meta de recolección selectiva y gestión ambiental mínima (%) |
|---|---|---|---|
| 2017 / 2018 | 2019 | 2020 | 20 |
| 2018 / 2019 | 2020 | 2021 | 25 |
| 2019 / 2020 | 2021 | 2022 | 30 |
| 2020 / 2021 | 2022 | 2023 | 35 |
| 2021 / 2022 | 2023 | 2024 | 40 |
| 2022 / 2023 | 2024 | 2025 | 45 |
| 2023 / 2024 | 2025 | 2026 | 50 |
| 2024 / 2025 | 2026 | 2027 | 55 |
| 2025 / 2026 | 2027 | 2028 | 60 |
| 2027 / 2028 | 2028 | 2029 | 65 |
g. Instrumentos de gestión previstos para promover y lograr la devolución de las llantas usadas por parte de los consumidores.
Usted podrá emplear los instrumentos que a bien considere para incentivar al usuario final a que realice la devolución de las llantas usadas, a manera de ejemplo se presentan los siguientes:
Descuentos en productos nuevos o llantas nuevas, por la devolución de las llantas usadas.
Incentivos económicos por la devolución de llantas usadas.
Campañas radiales, televisivas, internet, otras.
Publicidad impresa (periódicos locales, volantes, etiquetas, pendones).
Empleo de publicidad en los productos; como adhesivos en llantas nuevas o en las facturas de venta, invitando al consumidor a realizar una gestión adecuada con las llantas usadas.
Diseño de páginas web.
Campañas educativas en diferentes empresas, gremios, instituciones, otras.
h. Mecanismos de comunicación con el consumidor.
Se deben presentar estrategias y mecanismos a través de los cuales, se informará a los consumidores sobre el sistema de recolección selectiva y sus puntos de recolección o mecanismos de recolección equivalentes o la información necesaria para lograr la mayor cantidad de devolución de residuos de llantas.
i. Mecanismos de seguimiento y verificación de los datos aportados.
A través de estos mecanismos se pretende orientar el establecimiento e implementación de una cantidad mínima y óptima de documentos, que registren los movimientos de llantas usadas para establecer con certeza su trazabilidad, sí se logró recolectar tantos residuos como se proyectó inicialmente, sí éstos se están gestionando adecuadamente, sí los mecanismos de comunicación y otros fueron adecuados; así mismo contar con los soportes necesarios para la verificación y validación de la información durante las diferentes etapas de implementación y seguimiento.
En ese sentido se espera que el documento precise, entre otros:
Etapa de la implementación del Sistema que incluye registro de información.
Tipo de documento en la que serán registrados los datos.
Contenidos básicos de los registros a implementar.
Procedimiento establecido para análisis y verificación de los datos registrados por parte del SRS.
Mecanismos para el análisis de los resultados obtenidos.
Acciones de mejora a implementar.
j. Procedimientos de recolección de datos, validación de los mismos y suministro de información a la ANLA o el ente encargado.
Deberá incluir los procedimientos establecidos, e implementados para:
Recolectar los datos y resultados durante la etapa de implementación. Se podrán incluir mecanismos para que los datos y registros obtenidos sean direccionados al área o departamento que sea el directo responsable del SRS.
Validar los datos obtenidos. Hace referencia a las herramientas establecidas a desarrollar para certificar que los datos registrados durante la implementación sean coherentes y acordes con la gestión realizada.
Informar y suministrar a la ANLA o al ente encargado, los avances y resultados obtenidos. En este punto es importante tener en cuenta el plazo establecido en el Artículo Décimo de la Resolución 1326 de 2017, • respecto a la presentación del Informe Anual de Actualización y Avance; así como los plazos otorgados en otra clase de requerimientos emitidos, según sea el caso (oficios, autos, resoluciones).
k. Mecanismos de financiación y costos del Sistema.
Este elemento corresponde a una descripción detallada de los costos de implementación y operación del SRS. Deben especificarse las cantidades y costos por unidad. Se deberán incluir, entre otros, los costos asociados a:
Adecuación e instalación de puntos de recolección,
Establecimiento e implementación de mecanismos equivalentes,
Instrumentos de gestión establecidos para lograr la devolución de llantas usadas,
Campañas de comunicación, divulgación y otros mecanismos establecidos,
Actividades de recolección, transporte, acopio, tratamiento, reencauche, aprovechamiento, valorización y/o disposición final de llantas usadas,
Presentación de informes,
Otros.
l. Identificación del Sistema mediante un símbolo o logo cuando se trate de Sistemas Colectivos.
Aplica únicamente para los SRS Colectivos, los cuales deberán definir una imagen que identifique el Sistema. No pueden usar imágenes institucionales como parte del logo o símbolo del sistema, salvo previa autorización de las instituciones involucradas.
m. Plan de Contingencias
* Se recomienda que el plan de contingencias debe contener como los siguientes parámetros:
Marco teórico.
Alcance.
Análisis e identificación de riesgos (amenaza o peligro, vulnerabilidad, riesgo o daño).
Metodología propuesta para el análisis de riesgos. Criterios de clasificación.
Identificación de escenarios.
Identificación de emergencias.
Identificación de eventos.
Evaluación y clasificación de emergencias y eventos, por escenarios.
Plan de acción.
Líneas de autoridad, mando y responsabilidades.
Procedimientos para atención de contingencias.
Sistemas de comunicación, registro, control, otros.
6. PREGUNTAS FRECUENTES
1. ¿Dónde puedo radicar el Sistema de Recolección Selectiva y Gestión Ambiental de Llantas Usadas?
De acuerdo con lo establecido en el artículo 9 el Sistema de Recolección Selectiva y Gestión Ambiental de Llantas Usadas, se debe radicar mediante la plataforma VITAL
2. ¿Quiénes deben presentar el Sistema de Recolección Selectiva y Gestión Ambiental de Llantas Usadas?
Los Productores de llantas, que se definen como, la Persona natural o jurídica que, con independencia de la técnica de venta utilizada:
Fabrique llantas que sean puestas en el mercado nacional con marca propia
Ponga en el mercado con marca propia, llantas fabricadas por terceros
Importe llantas para poner en el mercado nacional
Importe vehículos de que trata la Resolución 1326 de 2017 en cualquiera de sus modalidades con sus llantas
Fabrique o ensamble vehículos que sean puestos en el mercado nacional, siempre y cuando importe las llantas para los mismos.
3. ¿Debo tener aprobado el SRS, previa importación de llantas?
Sí, teniendo en cuenta que para autorizar la importación de llantas de Bicicletas, Motocicletas, motociclos, ciclomotores, Moped, automóviles, camiones, camionetas, microbuses, buses, busetas, tractomulas, buses troncales del sistema de transporte masivo que cumplan con los requisitos establecidos en las tablas 3 y 4 de la Resolución 1326 de 2017, por la Ventanilla Única de Comercio Exterior – VUCE, el Sistema de Recolección Selectiva y Gestión Ambiental de Llantas Usadas debe estar aprobado por la Autoridad Nacional de Licencias Ambientales, según la Resolución 2875 de 2015 del Ministerio de Industria y Comercio.
4. ¿Cómo productor estoy obligado a hacer parte de un Colectivo?
De acuerdo con lo establecido en el artículo 7 de la Resolución 1326 de 2017, se establece que los productores (definición contenida en el artículo cuarto del ibídem) podrán optar por un Sistema de Recolección Selectiva y Gestión Ambiental Colectivo, quienes serán los responsables de la formulación, presentación e implementación. Por tal razón, sí es posible acogerse a un Sistema de Recolección Selectiva y Gestión Ambiental Colectivo. Al respecto se hace la claridad que la vinculación a cualquier Colectivo estará vigente y continuará hasta que la meta de recolección y gestión ambiental individual tienda a cero; de acuerdo con lo establecido en el artículo 13 de la misma.
5. Cuando una empresa entra en un proceso de liquidación, pero mantiene obligaciones administrativas ambientales con el estado, ¿es obligación del liquidador cumplir con estos compromisos adquiridos antes de la disolución de la sociedad?
El artículo 222 del Código Cit. señala que una vez disuelta la sociedad, se inicia el proceso liquidatario en forma inmediata, por lo que a partir de ese momento le está prohibido iniciar nuevas operaciones en desarrollo de la empresa o actividad para la cual fue constituida, conservando su capacidad jurídica únicamente para la ejecución de los actos tendientes a su liquidación.
Por su parte, dentro de las funciones que el legislador asigna al liquidador en el artículo 238 Ib., se destaca la del numeral 1º donde se indica que debe proceder “A continuar y concluir las operaciones sociales pendientes al tiempo de la disolución” (Destacado nuestro).
De la normatividad invocada se infiere que si bien la capacidad de la sociedad una vez disuelta queda restringida a la ejecución de los actos orientados al trámite liquidatario al mismo tiempo le corresponde al liquidador cumplir con las obligaciones adquiridas con anterioridad a la apertura del proceso.
6. ¿Qué empresas cuentan con las licencias y/o permisos ambientales vigentes para realizar almacenamiento, transporte, tratamiento y disposición final de los Residuos Posconsumo?
La información referente a las empresas licenciadas para realizar almacenamiento, transporte, tratamiento y disposición final de los Residuos, discriminados por cada corriente se encuentran publicados en los sitios web de las Autoridades Ambientales Regionales que rigen en cada del territorio nacional.
7. ¿El trámite tiene algún costo?
Sí, los tramites de evaluación y seguimiento de los sistemas y planes posconsumo están sujetos a cobro de acuerdo con la Resolución 000921 del 14 de mayo de 2025 o la norma que la modifique o derogue.
8. ¿Estoy obligado a tener un gestor de residuos posconsumo?
Si usted hace parte de los productores que están obligados a formular, presentar e implementar los Sistemas de Recolección Selectiva y Gestión Ambiental, deben incluir o vincular en el sistema gestores que garanticen la adecuada gestión de los residuos recolectados en cumplimiento de la normatividad ambiental vigente en el territorio nacional.
9. ¿Se requiere algún tipo de licencia ambiental para la implementación de una planta de reciclaje, aprovechamiento y/o valorización de residuos posconsumo?
Para la implementación de una planta de reciclaje, aprovechamiento y/o valorización de algún residuo perteneciente a alguna de las corrientes posconsumo se requiere de licencia ambiental por parte de la Autoridad Ambiental competente. No obstante, se sugiere realizar consulta sobre los permisos y/o autorizaciones ambientales a que haya lugar, a las Autoridades Regionales Competentes de la jurisdicción donde será instalada dicha planta.
10. ¿El productor de las unidades objeto de recolección debe ser el mismo operador del Sistema o plan de recolección de residuos posconsumo?
Las actividades de planeación, implementación, ejecución, seguimiento y control interno, la generación y procesamiento de la información necesaria para el correcto funcionamiento del Sistema de recolección de residuos posconsumo pueden ser desarrolladas directamente por el productor o a través de subcontratación de empresas especializadas
Tutorial:
logo-bog.gov.co_85x20.png)








