Permiso y Autorización Jardines Botánicos - ¿Qué es?

Permiso Ambiental para Jardines Botánicos


Guía de Permiso Ambiental para Jardines Botánicos


Objetivo del Trámite

La Ley 299 de 1996 “Por la cual se protege la flora colombiana, se reglamentan los jardines botánicos y se dictan otras disposiciones”, estableció en su Artículo 4º que los Jardines Botánicos requieren de un permiso expedido por la autoridad ambiental competente, previo concepto del Instituto de Investigación de Recursos Biológicos "Alexander von Humboldt“, dicho permiso fue reglamentado parcialmente a través del Decreto 331 de 1998 (compilado en la Parte 2, Título 2, Cápitulo1, Sección 16 del Decreto 1076 de 2015).

El permiso para los Jardines Botánicos será expedido por la autoridad ambiental competente (Corporación Autónoma Regional o de Desarrollo Sostenible o la autoridad ambiental del municipio, distrito o área metropolitana cuya población urbana sea superior a 1.000.000 de habitantes, con jurisdicción en el área de ubicación del jardín botánico). En caso de que la autoridad ambiental competente para otorgar un Permiso Ambiental para los Jardines Botánicos esté asociada al Jardín Botánico, dicho permiso deberá ser solicitado ante la Autoridad Nacional de Licencias Ambientales -ANLA-, con los siguientes requisitos para su solicitud:

  1. Poder debidamente otorgado, cuando actúe mediante apoderado.
  2. Certificado de existencia y representación legal del jardín botánico.
  3. Copia de los estatutos de la sociedad.
  4. Concepto previo del Instituto de Investigación de recursos Biológicos "Alexander von Humboldt".
  • Nota: El trámite de evaluación para la obtención del permiso ambiental para los Jardines Botánicos, requiere de pago de acuerdo a lo establecido en la Resolución 324 de 2015 y/o las que la modifiquen o deroguen. Para realizar el pago deberá diligenciar el formato de solicitud de liquidación el cual se debe presentar ante esta Autoridad vía correo electrónico o radicarlo en la ventanilla de atención al usuario. El comprobante de pago debe presentarse conjuntamente con la documentación requerida para la evaluación del trámite.

Para emitir el concepto, el instituto de Investigación de recursos Biológicos “Alexander von Humboldt” deberá tener en cuenta:

  1. Que el jardín botánico tenga colecciones de plantas vivas organizadas científicamente.
  2. Que el jardín botánico ejecute programas permanentes de investigación básica y aplicada, de conservación in situ y ex situ y de educación ambiental.
  3. Que el jardín botánico utilice para sus actividades tecnológicas no contaminantes.
  4. Que el jardín botánico haya adoptado, dentro de sus normas estatutarias, los propósitos primordiales para el cumplimento de sus objetivos sociales contemplados en el artículo 2 de la Ley 299 de 1996.

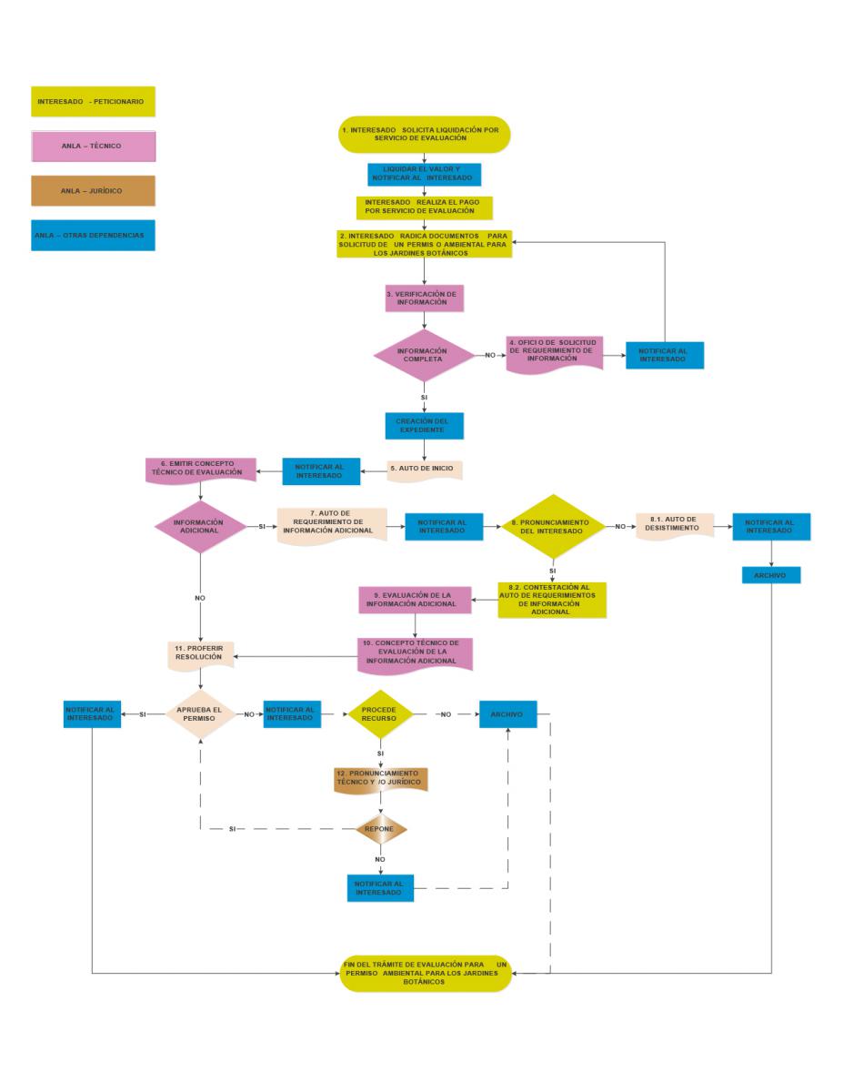
Diagrama de flujo del proceso de solicitud de un Permiso Ambiental para los Jardines Botánicos

Ver Diagrama de Flujo


Preguntas frecuentes

1. ¿Cómo es el seguimiento que realiza la autoridad ambiental al Permiso Ambiental para los Jardines Botánicos?

Los jardines botánicos beberán remitir a la autoridad ambiental que expidió el permiso un informe anual de actividades acerca del cumplimiento de sus objetivos. Las autoridades ambientales podrán solicitar concepto al Instituto de Investigaciones de Recursos Biológicos "Alexander von Humboldt" para evaluar los informes presentados.

 

2. ¿Después de otorgado el Permiso Ambiental para Jardines Botánicos, se puede suspender y/o cancelar?

El permiso podrá ser suspendido o cancelado mediante resolución motivada por la autoridad ambiental que le otorgó, de oficio o a petición de parte, cuando el jardín botánico haya incumplido las obligaciones señaladas en la normatividad legal vigente o en sus reglamentos y según la gravedad de la infracción.

 

3. ¿Con el Permiso Ambiental para Jardines Botánicos se puede tener acceso a los recursos genéticos?

Quien pretenda acceder a los recursos genéticos deberá sujetarse a las disposiciones contenidas en la Decisión 391 de la Comisión del Acuerdo de Cartagena. El permiso otorgado por la autoridad ambiental a los jardines botánicos, no determina, condiciona ni presume la autorización de acceso a recursos genéticos, la cual debe ser tramitada de conformidad con lo previsto en la citada Decisión. Además, los jardines botánicos deberán informar al Ministerio del medio Ambiente acerca de la adquisición de recursos biológicos de su colección con fines de acceso.

 

4. ¿Cómo es la forma de participación del estado en los planes, programas y proyectos de interés público que adelantan los Jardines Botánicos?

  • Las entidades estatales podrán participar en los planes, programas y proyectos de interés público que adelanten los jardines botánicos bajo las siguientes modalidades:
    1. Mediante la asociación con otras entidades estatales o con los particulares para la conformación de los jardines botánicos, o para su vinculación a los ya existentes, y que se constituyan como personas jurídicas sin ánimo de lucro, que se regirán por lo establecido en los artículos 1, 2, 3, 4 y 5 del Decreto 393 de 1991.
    2. Mediante la celebración de convenios especiales de cooperación para el desarrollo del objeto de los jardines botánicos, de conformidad por lo establecido por los artículos 1, 2, 6, 7, 8 y 9 del Decreto 393 de 1991 y los artículos 2, 8, 9, 17 y 19 del Decreto Ley 591 de 1991.

 

5. ¿ Cómo se puede aplicar a la exención de impuestos si ya cuento con un Permiso Ambiental para Jardines Botánicos?

Para la aplicación de las exoneraciones de que trata el Artículo 14 de la Ley 299 de 1996, a los terrenos de propiedad de los jardines botánicos o destinados a estos fines, la Corporación Autónoma Regional o de Desarrollo Sostenible o la Autoridad Ambiental del municipio, distrito o área metropolitana cuya población urbana sea superior a 1.000.000 de habitantes con jurisdicción en el área de ubicación del jardín botánico, deberá conceptuar acerca del cumplimiento de las actividades de conservación ambiental por parte de éstos. Dicho concepto deberá acompañarse de una memoria técnica y científica y apoyarse en documentos cartográficos.

 

6. ¿Bajo qué normatividad se rige la Autoridad Nacional de Licencias Ambientales para otorgar un Permiso Ambiental para Jardines Botánicos?

  • Decreto 2811 de 1974, (Artículos 199 - 201): “Por el cual se dicta el Código Nacional de Recursos Naturales Renovables y de Protección al Medio Ambiente”.
  • Ley 299 de 1996, (Todos): “Por la cual se protege la flora colombiana, se reglamentan los jardines botánicos y se dictan otras disposiciones”.
  • Decreto 331 de 1998, (Todos): “por el cual se reglamenta parcialmente la Ley 299 de 1996 en materia de Jardines Botánicos”.
  • Decreto 3573 de 2011: “Por el cual se crea la Autoridad Nacional de Licencias Ambientales –ANLA– y se dictan otras disposiciones”.
  • Resolución 324 de 2015: “Por la cual se fijan las tarifas para el Cobro de los servicios de evaluación y seguimiento de licencias, permisos, concesiones, autorizaciones y demás instrumentos de control y manejo ambiental y se dictan otras disposiciones”.
  • Decreto único reglamentario 1076 de 2015: “Por medio del cual se expide el Decreto Único Reglamentario del Sector Ambiente y Desarrollo Sostenible”.
  • Resolución 01140 de 2022: “Por la cual se fijan las tarifas para el Cobro de los servicios de evaluación y seguimiento de licencias, permisos, concesiones, autorizaciones y demás instrumentos de control y manejo ambiental y se dictan otras disposiciones”.

 

7.  ¿Se requiere de realizar algún pago por el trámite de un Permiso Ambiental para los Jardines Botánicos?

Si, el trámite de evaluación para la obtención de un Permiso Ambiental para los Jardines Botánicos, requiere de pago de acuerdo a lo establecido en la Resolución 01140 del 1 de junio de 2022 “Por la cual se fijan las tarifas para el Cobro de los servicios de evaluación y seguimiento de licencias, permisos, concesiones, autorizaciones y demás instrumentos de control y manejo ambiental y se dictan otras disposiciones" y aquellas que la modifiquen y/o deroguen.

 

8. ¿Cómo es el procedimiento para efectuar la liquidación por servicio de evaluación del trámite de un Permiso Ambiental para Jardines Botánicos?

  • El procedimiento se basa en lo establecido en la Resolución 01140 del 1 de junio de 2022 y es necesario radicar ante esta Autoridad la siguiente información:
    • Comprobante de pago por la prestación del servicio de evaluación del trámite (Original o Fotocopia), se debe seguir los siguientes pasos para solicitar la liquidación por servicios de evaluación para el permiso:
      • Diligenciar el formato de solicitud de servicio de evaluación, que se encuentra en https://www.anla.gov.co/01_anla/normatividad/documentos-estrategicos/formatos-para-tramites - Solicitud de liquidación por servicio de evaluación para permisos.
      • Enviarlo al correo institucional Esta dirección de correo electrónico está siendo protegida contra los robots de spam. Necesita tener JavaScript habilitado para poder verlo., en el cual se indique claramente el correo o correos electrónicos a los cuales se les puede enviar la información.
      • El Grupo de Finanzas y Presupuesto - Área de Cartera, de la ANLA una vez liquidado el valor correspondiente, enviará mediante oficio la información al usuario, indicándole el valor a pagar, el número de Cuenta y la entidad bancaria donde puede efectuar el pago.
Logo whatsapp