Permiso de Emisiones Atmosféricas para Fuentes Fijas
Objetivo del Tramite
El permiso de emisión atmosférica para fuente fija es el que concede la Autoridad ambiental competente, mediante acto administrativo, para que una persona natural o jurídica, pública o privada, dentro de los límites permisibles establecidos en las normas ambientales respectivas, pueda realizar emisiones al aire. El permiso sólo se otorgará al propietario de la obra, empresa, actividad, industria o establecimiento que origina las emisiones.
Los permisos de emisión por estar relacionados con el ejercicio de actividades registradas por razones de orden público no crean derechos adquiridos en cabeza de su respectivo titular, de modo que su modificación o suspensión, podrá ser ordenada por las Autoridades ambientales competentes cuando surjan circunstancias que alteren sustancialmente aquellas que fueron tenidas en cuenta para otorgarlo, o que ameriten la declaración de los niveles de prevención, alerta o emergencia.
Los usuarios interesados en solicitar un Permiso de Emisiones Atmosféricas para Fuentes Fijas deberán cumplir con los siguientes requisitos del trámite:
- Formulario Único Nacional de Permiso de emisiones atmosféricas para fuentes fijas establecido por el Ministerio de Ambiente y Desarrollo Sostenible –MADS-, diligenciado y firmado por el solicitante, el cual puede ser consultado en el siguiente link: Formulario del trámite.
- Certificado de existencia y representación legal para personas jurídicas, expedido dentro del mes inmediatamente anterior a la presentación de la solicitud, y fotocopia de la cedula de ciudadanía para personas naturales.
- Poder debidamente otorgado, cuando se actúe mediante apoderado.
- Certificado de libertad y tradición expedido dentro del mes inmediatamente anterior a la presentación de la solicitud; o documento que acredite la posesión o tenencia del solicitante, v.gr., contrato de arrendamiento, comodato.
- Autorización del propietario o poseedor cuando el solicitante sea mero tenedor.
- Concepto sobre uso del suelo del establecimiento, obra o actividad, expedido por la autoridad municipal o distrital competente, o en su defecto, los documentos públicos u oficiales contentivos de normas y planos, o las publicaciones oficiales, que sustenten y prueben la compatibilidad entre la actividad u obra proyectada y el uso permitido del suelo.
- Información meteorológica básica del área afectada por las emisiones.
- Documento con la siguiente información para cada uno de los puntos objeto de la solicitud:
- Localización de las instalaciones, del área o de la obra.
- Descripción de las obras, procesos y actividades de producción, mantenimiento, tratamiento, almacenamiento o disposición que generen las emisiones y planos que dichas descripciones requieran.
- Flujograma con indicación y caracterización de los puntos de emisión al aire, ubicación y cantidad de los puntos de descarga al aire.
- Descripción y planos de los ductos, chimeneas o fuentes dispersas, e indicación de sus materiales, medidas y características técnicas.
- Fecha proyectada de iniciación de actividades, o fechas proyectadas de iniciación y terminación de las obras, trabajos o actividades, si se trata de emisiones transitorias.
- Información técnica sobre producción prevista o actual, proyectos de expansión y proyecciones de producción a cinco (5) años.
- Estudio técnico de evaluación de las emisiones de sus procesos de combustión o producción; se deberá anexar además información sobre consumo de materias primas combustibles u otros materiales utilizados.
- Diseño de los sistemas de control de emisiones atmosféricas existentes o proyectados, su ubicación e informe de ingeniería.
- Si utiliza controles al final del proceso para el control de emisiones atmosféricas, o tecnologías limpias, o ambos.
- Estudio técnico de dispersión como información en proyectos para refinería de petróleos, fábricas de cementos, plantas química y petroquímicas, siderúrgicas, quemas abiertas controladas en actividades agroindustriales y plantas termoeléctricas.
- Entrega de Informe de Estado de Emisión IE-1 conforme al Artículo 2.2.5.1.10.2 Decreto 1076 del 2015, Resoluciones 1351 del 14 de noviembre de 1995 y 1619 del 21 de diciembre de 1995. Aplica para las cementeras, siderúrgicas, refinerías y termoeléctricas. Cada renovación de un permiso de emisión atmosférica requerirá la presentación de un nuevo Informe de Estados de Emisión IE-1 que contenga la información que corresponda al tiempo de su presentación.
- Copia de la autoliquidación realizada a través de VITAL y del comprobante de pago, conforme con lo descrito en el Artículo 10 de la Resolución 1140 del 2022, en el cual se establece lo siguiente:
- “Artículo 10º.- Procedimiento para la autoliquidación de pago por el servicio de evaluación. El interesado en obtener una Licencia Ambiental, Plan de Recuperación o Restauración Ambiental, Dictamen Técnico Ambiental, Permiso, Concesión, Autorización y/o cualquier instrumento de control y manejo ambiental que sea competencia de la Autoridad Nacional de Licencias Ambientales (ANLA), deberá realizar la liquidación del servicio de evaluación a través de la Ventanilla Integral de Trámites Ambientales en Línea (VITAL), por lo menos con quince (15) días hábiles de antelación a la presentación de la solicitud del instrumento y efectuar el pago.
- Parágrafo 1.- El usuario deberá estar registrado en la Ventanilla Integral de Trámites Ambientales en Línea (VITAL).
- Parágrafo 2.- El cobro de las visitas que se hagan con ocasión del servicio de evaluación ambiental se realizará una vez estas finalicen y a través de acto administrativo, el cual deberá ser pagado dentro de los treinta (30) días hábiles siguientes a la ejecutoria de este. El no pago de la tarifa por el servicio de visita en la etapa de evaluación, dentro del término previsto en el presente artículo y previa gestión preliminar de cobro por parte de la Oficina Asesora Jurídica de esta Autoridad Ambiental sin éxito, dará lugar al inicio del procedimiento de cobro coactivo
Recuerde que:
- Al momento de realizar la autoliquidación en la plataforma VITAL seleccione el “tipo 2 – individuales” para los casos en los cuales la solicitud de la nueva ocupación o su modificación no se enmarca en un trámite de licenciamiento ambiental o un proyecto con instrumento de manejo y control adicional, como el plan de manejo ambiental.
- Previo a la radicación de solicitud, deberá realizar la autoliquidación y el pago, por lo menos con quince (15) días hábiles de antelación a la radicación de la solicitud.
- Este trámite se encuentra en el Sistema Único de Información de Tramites (SUIT), en el cual se puede consultar una descripción del paso a paso para su solicitud.
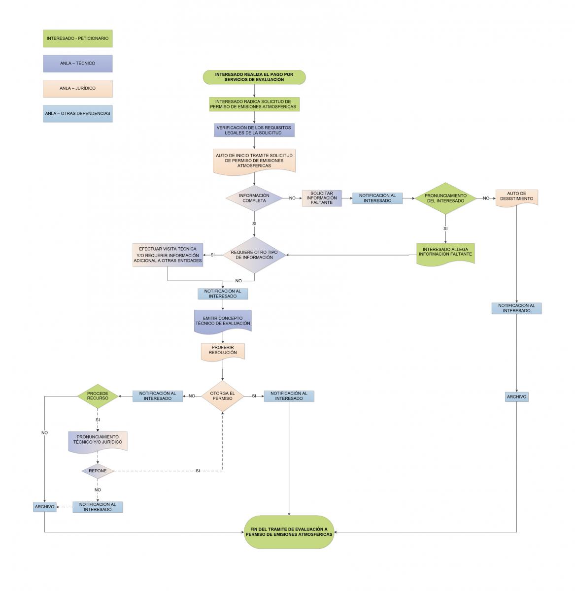
A continuación, se presenta el flujograma del proceso que se debe llevar a cabo, una vez sea elaborado y radicado para la solicitud de Permiso de Emisiones Atmosféricas para Fuentes Fijas.

Ver Diagrama de Flujo Instructivo Radicación Vital
Preguntas Frecuentes
1. ¿Bajo qué normatividad se rige la Autoridad Nacional de Licencias Ambientales para otorgar Permiso de Emisiones Atmosféricas para Fuentes Fijas?
- Ley 9 de 1979: “Por la cual se dictan Medidas Sanitarias”.
- Decreto – Ley 2811 de 1974: “Por el cual se dicta el Código Nacional de Recursos Naturales Renovables y de Protección al Medio Ambiente”.
- Decreto 1076 de 2015: “Por medio del cual se expide el Decreto Único Reglamentario del Sector Ambiente y Desarrollo Sostenible”. Libro 2 Régimen Reglamentario del Sector Ambiente, Parte 2 Reglamentaciones, Titulo 5 Aire, Capitulo 1 Reglamento de protección y control de la calidad del aire, en las siguientes secciones: Sección 1 – PROTECCIÓN Y CONTROL hasta la Sección 12 – RÉGIMEN SANCIONATORIO, que compila el Decreto 948 de 1995 y sus modificaciones,
- Resolución 1351 de 1995: expedida por el Ministerio del Medio Ambiente: “Por medio de la cual se adopta la declaración denominada informe de Estado de Emisiones (IE-1).”
- Resolución 898 de 1995: expedida por el Ministerio del Medio Ambiente: “Por la cual se regulan los criterios ambientales de calidad de los combustibles líquidos y sólidos utilizados en hornos y caldera de uso comercial e industrial y en motores de combustión interna de vehículos automotores.”
- Resolución 1619 de 1995: expedida por el Ministerio del Medio Ambiente: “Por la cual se desarrollan parcialmente los Art. 97 y 98 del decreto 948 de 1995, modificado por el Decreto 2107 del 30 de noviembre de 1995”.
- Resolución 125 de 1996: expedida por el Ministerio del Medio Ambiente: “Por la cual se adiciona la Resolución 898 de agosto de 1995 en la que se regulan los criterios ambientales de calidad de los combustibles sólidos y líquidos utilizados en hornos y calderas de uso comercial e industrial y en motores de combustión interna de vehículos automotores”.
- Resolución 2254 de 2017: Por la cual se adopta la norma de calidad del aire ambiente y se dictan otras disposiciones”.
- Resolución 619 de 1997: expedida por el Ministerio del Medio Ambiente: “Por la cual se establecen parcialmente los factores a partir de los cuales se requiere permiso de emisión atmosférica para fuentes fijas.”
- Resolución 58 del 2002: expedida por el Ministerio del Medio Ambiente: “Por la cual se establecen normas y limites máximo por emisibles de emisión para incineradores y hornos crematorios de residuos sólidos y líquidos”.
- Resolución 886 del 2004: expedida por el Ministerio de Ambiente, Vivienda y Desarrollo Territorial: “Por la cual se modifica parcialmente la Resolución 0058 del 21 de enero del 2002 y se dictan otras disposiciones”.
- Resolución 532 de 2005: expedida por los Ministerios de Agricultura y Desarrollo Rural, de la Protección Social y de Ambiente, Vivienda y Desarrollo Territorial “Por la cual se establecen requisitos, términos, condiciones y obligaciones, para las quemas abiertas controladas en áreas rurales en actividades agrícolas y mineras”.
- Resolución 909 de 2008: expedida por el Ministerio de Ambiente, Vivienda y Desarrollo Territorial: “Por la cual se establecen las normas y estándares de emisión admisibles de contaminantes a la atmósfera por fuentes fijas y se dictan otras disposiciones”.
- Resolución 650 de 2010: expedida por el Ministerio de Ambiente, Vivienda y Desarrollo Territorial: “Por la cual se adopta el Protocolo para el Monitoreo y Seguimiento de la Calidad del Aire”. (Inmisión).
- Resolución 651 de 2010: expedida por el Ministerio de Ambiente, Vivienda y Desarrollo Territorial: “Por la cual se crea el Subsistema de Información sobre Calidad del Aire - SISAIRE”. (Inmisión).
- Resolución 760 2010: expedida por el Ministerio de Ambiente, Vivienda y Desarrollo Territorial: “Por la cual se adopta el Protocolo para el Control y Vigilancia de la Contaminación Atmosférica Generada por Fuentes Fijas”.
- Resolución 1309 de 2010: expedida por el Ministerio de Ambiente, Vivienda y Desarrollo Territorial: “Por la cual se modifica la Resolución 909 del 5 de junio de 2008”.
- Resolución 2153 de 2010: expedida por el Ministerio de Ambiente, Vivienda y Desarrollo Territorial: “Por la cual se ajusta el Protocolo para el Control y Vigilancia de la Contaminación Atmosférica Generada por Fuentes Fijas, adoptado a través de la Resolución 760 de 2010 y se adoptan otras disposiciones”.
- Resolución 2154 de 2010: expedida por el Ministerio de Ambiente, Vivienda y Desarrollo Territorial: “Por la cual se ajusta el Protocolo para el Monitoreo y Seguimiento de la Calidad del Aire adoptado a través de la Resolución 650 de 2010 y se adoptan otras disposiciones”. (Inmisión).
- Resolución 1632 de 2012: expedido por el Ministerio de Ambiente y Desarrollo Sostenible: “Por la cual se adiciona el numeral 4.5 al Capítulo 4 del Protocolo para el Control y Vigilancia de la Contaminación Atmosférica Generada por Fuentes Fijas, adoptado a través de la Resolución 760 de 2010 y ajustado por la Resolución 2153 de 2010 y se adoptan otras disposiciones”.
- Resolución 1140 de 2022: Por la cual se fijan las tarifas para el cobro de los servicios de evaluación y seguimiento de licencias, permisos, concesiones, autorizaciones y demás instrumentos de control y manejo ambiental y se dictan otras disposiciones”.
- Resolución 324 de 2015: expedida por la Autoridad Nacional de Licencias Ambientales: “Por la cual se fijan las tarifas para el Cobro de los servicios de evaluación y seguimiento de licencias, permisos, concesiones, autorizaciones y demás instrumentos de control y manejo ambiental y se dictan otras disposiciones”.
2. ¿Cuál es la competencia de la ANLA para otorgar Permiso de Emisiones Atmosféricas para Fuentes Fijas?
- La Autoridad Nacional de Licencias Ambientales tiene competencia para la evaluación, seguimiento y otorgamiento de Permiso de Emisiones Atmosféricas para Fuentes Fijas, cuando el solicitante corresponde a Corporaciones Autónomas Regionales o Autoridades Ambientales, igualmente en aquellos casos en donde se asuma la competencia por facultad discrecional del Ministerio de Ambiente y Desarrollo Sostenible.
- Para Macroproyectos de vivienda y Proyectos Integrales de Desarrollo Urbano (PIDU), se fundamenta la competencia en la Ley 1537 de 2012 Artículo 48: Permisos y licencias en el marco de los Macroproyectos de interés social nacional. “La Autoridad Nacional de Licencias Ambientales otorgará de manera privativa las licencias, permisos, concesiones y autorizaciones de tipo ambiental que, de acuerdo con la ley y los reglamentos, se requieran en el proceso de factibilidad, formulación, y para el desarrollo de obras y actividades contempladas en los Macroproyectos de interés social nacional y en los proyectos integrales de desarrollo urbano de que tratan las Leyes 1151 de 2007 y 1469 de 2011 y el Decreto-ley 4821 de 2010.”
3. ¿El trámite de Permiso de Emisiones Atmosféricas para Fuentes Fijas, tienen algún costo?
Si, El trámite de evaluación para la obtención de Permiso de Emisiones Atmosféricas para Fuentes Fijas, requiere de pago de acuerdo a lo establecido en la Resolución 1140 del 1 de junio de 2022 “Por la cual se fijan las tarifas para el cobro de los servicios de evaluación y seguimiento de licencias, permisos, concesiones, autorizaciones y demás instrumentos de control y manejo ambiental y se dictan otras disposiciones”
4. ¿Cómo es el procedimiento para efectuar el pago del trámite de Permiso de Emisiones Atmosféricas para Fuentes Fijas?
Para este fin, el usuario deberá realizar el proceso de Autoliquidación del trámite, para el pago por los servicios de evaluación de acuerdo con lo establecido en la Resolución 1140 de 2022, de la ANLA y aquellas que la modifiquen, deroguen y/o sustituyan.
Una vez realizado el proceso de registro y validación, el usuario podrá ingresar al aplicativo de la Ventanilla Integral de Tramites Ambientales en Línea – VITAL con su clave y contraseña, allí debe realizar lo siguiente:
- Al iniciar la sesión, vaya a la pestaña “Iniciar trámite” y allí seleccione la opción “liquidación licencias, permisos y otros instrumentos”, posteriormente dar clic al botón denominado “nueva solicitud de liquidación”.
- En las casillas de descripción se deben escoger el tipo de trámite y si se trata de evaluación, modificación o integración, de acuerdo con el trámite ambiental requerido (recuerde que se trata de un permiso individual).
- Diligenciar el formulario de acuerdo con el proyecto, teniendo en cuenta la ubicación geográfica del mismo.
- Finalizado el formulario, dar clic en enviar.
- En dicho punto aparecerá la liquidación realizada para el proyecto, le recomendamos tener en cuenta que la evaluación a solicitudes de permisos ambientales por fuera de licencia requiere únicamente del desplazamiento de un profesional, por lo tanto, si una vez obtenida la tabla de liquidación, logra verificar que se le están cobrando dos profesionales, debe revisar el proceso realizado ya que es probable que haya cometido errores y por tanto la liquidación se encuentre por un valor erróneo.
- Para realizar el pago podrá seleccionar la pestaña de “cobros relacionados” donde encontrará las siguientes opciones:
- Débito automático por PSE.
- Taquilla del Banco, en donde deberá imprimir el soporte de pago y acercarse al Banco para hacer el pago respectivo.
- Una vez realizado el pago, se deberá registrar la operación en la plataforma de la siguiente manera; en la opción “Mis Tareas” buscar la tarea “Registrar Datos de Pago” donde podrá anexar el respectivo soporte para que pueda ser verificado por la Entidad.
En el siguiente enlace podrá ver de manera asistida el procedimiento para la generación de la liquidación de pago descrita anteriormente: https://youtu.be/DjQormYOpKo
5. ¿En qué casos se requiere de un Permiso de Emisiones Atmosféricas para Fuentes Fijas?
- Según el Artículo 2.2.5.1.7.2 del Decreto 1076 de 2015, requerirá permiso previo de emisión atmosférica la realización de alguna de las siguientes actividades, obras o servicios, públicos o privados:
- Quemas abiertas controladas en zonas rurales.
- Descargas de humos, gases, vapores, polvos o partículas por ductos o chimeneas de establecimientos industriales, comerciales o de servicio.
- Emisiones fugitivas o dispersas de contaminantes por actividades de explotación minera a cielo abierto.
- Incineración de residuos sólidos, líquidos y gaseosos.
- Operaciones de almacenamiento, transporte, carga y descarga en puertos susceptibles de generar emisiones al aire.
- Operación de calderas o incineradores por un establecimiento industrial o comercial.
- Quema de combustibles, en operación ordinaria, de campos de explotación de petróleo y gas.
- Procesos o actividades susceptibles de producir emisiones de sustancias toxicas.
- Producción de lubricantes y combustibles.
- Refinación y almacenamiento de petróleo y sus derivados; y procesos fabriles petroquímicos.
- Operación de plantas termoeléctricas.
- Operación de reactores nucleares.
- Actividades generadoras de olores ofensivos.
- Las demás que el ministerio de Ambiente y Desarrollo Sostenible establezca, con base en estudios técnicos que indiquen la necesidad de controlar otras emisiones.
- En los casos previstos de los literales a), b), d), f) y m) el Ministerio de Ambiente y Desarrollo Sostenible – MADS estableció en la Resolución 619 de 1997, los factores a partir de los cuales estas actividades requieren permiso de emisiones atmosféricas.
6. ¿En qué casos no se requiere un Permiso de Emisiones Atmosféricas para Fuentes Fijas?
- No se requerirá permiso de emisiones atmosféricas para emisiones que no sean objeto de prohibición o restricción legal o reglamentaria, o de control por las regulaciones ambientales. No requerirán permiso de emisión atmosférica las quemas incidentales en campos de explotación de gas o hidrocarburos, efectuadas para la atención de eventos o emergencias.
- Igualmente, las calderas u hornos que utilicen como combustible gas natural o gas licuado del petróleo, en un establecimiento industrial o comercial o para la operación de plantas termoeléctricas con calderas, turbinas y motores, no requerirán permiso de emisiones atmosféricas.
7. ¿Qué características se debe tener para solicitar un permiso colectivo de emisiones industriales?
- Según el Artículo 2.2.5.1.7.3 del Decreto 1076 de 2015, podrá conferirse permiso colectivo de emisiones a las asociaciones, agremiaciones o grupos de pequeños y medianos empresarios, que conjuntamente lo soliciten y que reúnan las siguientes características comunales:
- Que operen en una misma y determinada área geográfica, definida como área-fuente de contaminación, y produzcan conjuntamente un impacto ambiental acumulativo.
- Que realicen la misma actividad extractiva o productiva o igual proceso industrial.
- Que utilicen los mismos combustibles y generen emisiones similares.
- No obstante, el carácter colectivo del permiso, el cumplimiento de las obligaciones, términos y condiciones, en él establecidos, será responsabilidad individual y separada de cada uno de los agentes emisores, beneficiarios o titulares del permiso, y las sanciones derivadas del incumplimiento, o de la comisión de infracciones, afectarán solamente al respectivo infractor, a menos que se trate de obligaciones que deban cumplirse por la comunidad de los beneficiarios en su conjunto.
8. ¿Un permiso de emisiones atmosféricas, puede ser cedido a otra persona?
- Según el Artículo 2.2.5.1.7.10 del Decreto 1076 de 2015, tanto durante la etapa de otorgamiento como durante la vigencia del permiso de emisión, el solicitante o el titular del permiso podrá ceder a otras personas sus derechos y obligaciones, pero ese acto solo tendrá efectos una vez se haya comunicado expresamente la cesión a la autoridad ambiental competente. El cedente deberá agregar al escrito en que comunica la cesión, copia autenticada del acto o contrato en que la cesión tiene origen.
- El cesionario sustituye en todos los derechos y obligaciones al solicitante o al, titular cedente del permiso, sin perjuicio de la responsabilidad del cedente, por violación a normas ambientales.
9. ¿En qué casos, un permiso de emisiones atmosférica podrá suspenderse?
- Cuando el titular del permiso haya incumplido cualquiera de los términos, condiciones, obligaciones y exigencias establecidas en el permiso o licencia ambiental única, consagrados en la ley, los reglamentos o en la resolución de otorgamiento.
- En los eventos de declaratoria de los niveles de prevención, alerta o emergencia.
- En el acto que ordene la suspensión se indicará el término de duración de esta, o la condición a que se sujeta el término de su duración.
10. ¿En qué casos, un permiso de emisiones atmosféricas podrá ser revocado?
- Cuando el titular haya incumplido las obligaciones, términos y condiciones del permiso o cuando hubiere cometido los delitos de falsedad o fraude, previamente declarados por el juez competente, o grave inexactitud en la documentación o información ambiental suministrada a las autoridades ambientales.
- Cuando el titular de un permiso suspendido violare las obligaciones y restricciones impuestas por el acto que ordena la suspensión.
- Cuando por razones ambientales de especial gravedad o por una grave y permanente amenaza a la salud humana o al medio ambiente, sea definitivamente imposible permitir que continúe la actividad para la cual se ha otorgado el permiso.
11. ¿En qué casos, un permiso de emisiones atmosféricas puede der modificado?
- El permiso de emisión podrá ser modificado total o parcialmente, previo concepto técnico, por la misma autoridad ambiental que lo otorgó, en los siguientes casos:
- De manera unilateral, cuando por cualquier causa hayan variado de manera sustancial las circunstancias y motivos de hecho y de derecho tenidos en cuenta al momento de otorgarlo.
- A solicitud de su titular, durante el tiempo de su vigencia, en consideración a la variación de las condiciones de efecto ambiental de la obra, industria o actividad autorizada, que hubieran sido consideradas al momento de otorgar el permiso.
- Cuando en un proceso industrial se introduzcan cambios en los combustibles utilizados que el permiso ampara o autoriza, es obligatorio para el titular del permiso solicitar su modificación, so pena de que sea suspendido o revocado por la autoridad ambiental competente.
12. ¿Qué vigencia tiene un permiso de emisiones atmosféricas?
Según el Artículo 2.2.5.1.7.14 del Decreto 1076 de 2015, establece que el permiso de emisiones atmosféricas tendrá una vigencia máxima de cinco (5) años, siendo renovable indefinidamente por periodos iguales.
logo-bog.gov.co_85x20.png)








