Permiso de Estudio con Fines de Investigación Científica en Diversidad Biológica
1. ¿Cuando se debe tramitar un Permiso de Investigación Científica en Diversidad Biológica?
De manera previa para adelantar un proyecto de investigación científica en diversidad biológica con fines comerciales, industriales o de prospección biológica; que involucre alguna o todas las actividades de colecta, recolecta, captura, caza, pesca, manipulación del recurso biológico y su movilización en el territorio nacional
2. ¿Quien puede solicitar un Permiso de estudio con fines de investigación científica en diversidad biológica?
Las personas naturales o jurídicas. Así mismo las personas naturales o jurídicas extranjeras sujetas a presentar uno o más coinvestigadores colombianos para que participen en la respectiva investigación o contribuyan en el seguimiento y evaluación de la misma.
3. Normativa aplicable
Decreto 1076 de 2015: “Por medio del cual se expide el Decreto Único Reglamentario del Sector Ambiente y Desarrollo Sostenible”, en el Capítulo 5 Investigación Científica. Sección 1 Investigación Científica Sobre Diversidad Biológica - que compila el Decreto 309 de 2000: “Por el cual se reglamenta la investigación científica sobre diversidad biológica”.
Resolución 068 de 2002: “Por la cual se establece el procedimiento para los permisos de estudio con fines de investigación científica en diversidad biológica y se adoptan otras determinaciones”.
Resolución 324 de 2015: “Por la cual se fijan las tarifas para el Cobro de los servicios de evaluación y seguimiento de licencias, permisos, concesiones, autorizaciones y demás instrumentos de control y manejo ambiental y se dictan otras disposiciones”.
4. ¿Donde puedo consultar el procedimiento para solicitar el Permiso de Estudio con Fines de Investigación Científica en Diversidad Biológica?
El procedimiento general y la documentación requerida pueden ser consultados en estudio con fines de investigación científica en diversidad biológica.
5. ¿Cuál es el Procedimiento para solicitar el Permiso de Estudio con Fines de Investigación Científica en Diversidad Biológica?
Descargar de la página web de la Autoridad Nacional de Licencias Ambientales – ANLA, el formato establecido SINA 1 denominado “Investigación científica sobre diversidad biológica”. El usuario deberá enviar el formato de solicitud de permiso de Investigación Científica en Diversidad Biológica y la documentación requerida a la autoridad ambiental competente, de acuerdo a lo establecido en el parágrafo del artículo 2.2.1.5.1.4 del Decreto 1076 de 2015:
- La Autoridad Nacional de Licencias Ambientales - ANLA realiza el procedimiento para el otorgamiento del permiso en caso de que las actividades de investigación, se desarrollen en jurisdicción de dos o más de las autoridades ambientales
- 2. La Corporación Autónoma Regional o de Desarrollo Sostenible o los Grandes Centros Urbanos, cuando las actividades de investigación se desarrollen exclusivamente en sus respectivas jurisdicciones.
- 3. El Ministerio del Medio Ambiente, cuando se trate de investigaciones en espacios marítimos colombianos, salvo cuando las Corporaciones Autónomas Regionales o de Desarrollo Sostenible tengan jurisdicción en el mar de acuerdo con la Ley, en cuyo caso ésta será la autoridad competente.
- 4. Parques Nacionales Naturales de Colombia. Cuando las actividades de investigación se desarrollen dentro de las áreas del Sistema de Parques Nacionales Naturales, en cuyo caso el otorgamiento del permiso de estudio se efectuará a través de Parques Nacionales Naturales de Colombia (Decreto 3572 de 2011, art. 2°)
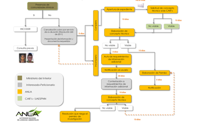
6. Diagrama de flujo del proceso de evaluación de la solicitud de Permiso de estudio con fines de investigación científica en diversidad biológica.
7. ¿Cuáles son los requisitos de documentación para dar inicio al trámite de Estudio con Fines de Investigación Científica en Diversidad Biológica?
- Formato 1 - SINA diligenciado (en formato digital pdf y editable como físico).
- Formato Informe de actividades de investigación científica en diversdidad biológica
- Nombre o Razón Social del Titular.
- Copia de Cédula de ciudadanía o de Extranjería.
- Certificados de existencia y representación legal en caso de personas jurídicas.
- Documentos que acrediten su existencia y representación legal, autenticados por el funcionario consular colombiano o quien haga sus veces y en idioma castellano (en caso de personas jurídicas extranjeras).
- Proyecto de Investigación (en digital y físico).
- Hoja de Vida del investigador principal y los co-investigadores.
- Certificación del Ministerio del Interior sobre la presencia de comunidades indígenas, negras, pueblo al que pertenecen, representación y ubicación, conforme al artículo 76 de la Ley 99 de 1993 y Decreto 1320 de 1998.
- Copia de convenios o acuerdos de cooperación suscritos para el desarrollo del estudio con entidades nacionales y/o extranjeras, debidamente traducidos al castellano.
- Comprobante de pago de acuerdo a la liquidación por servicios evaluación de permiso de estudio con fines de investigación científica en diversidad biológica.
8. ¿Cómo es el procedimiento para efectuar el pago del trámite?
En cumplimiento de la Resolución No. 324 del 17 de marzo de 2015, el solicitante deberá presentar la copia de la liquidación por el servicio de evaluación expedida por esta Autoridad en conjunto con el comprobante de pago de su solicitud, para lo cual se encuentra a disposición de los usuarios, la Ventanilla Integral de Trámites Ambientales en Línea – VITAL, adelantando la siguiente secuencia:
- El usuario se registra en VITAL LINK: VITAL
- El usuario debe validar sus datos en el centro de contacto ciudadano o enviando por correo físico los documentos a la Calle 37 No. 8 - 40
- Ingresa al aplicativo VITAL con su clave y contraseña
- Ingresa a la opción “Iniciar Trámite”
- Selecciona el Tipo de trámite: liquidación de Permiso Ambiental.
- Diligencia la solicitud completa de acuerdo al trámite requerido.
- ANLA – Envía respuesta de liquidación, consultar en opción “Mis Tareas” de VITAL
- El usuario consulta la liquidación en la opción “Consultar Liquidación de Evaluación” el sistema presenta la información de la liquidación.
- Realiza el pago por las opciones de pago con formato que incluye código de barras o botón PSE.
Recuerde que: Previo a la radicación de solicitud, deberá realizar la autoliquidación y el pago, por lo menos con quince (15) días hábiles de antelación a la radicación de la solicitud, conforme con lo descrito en el Artículo 5 de la Resolución 01978 del 2018, en el cual establece lo siguiente:
Artículo 5. Modificar el artículo 10º de la Resolución 0324 de 2015, el cual quedará así:
“Procedimiento para la autoliquidación de pago por el servicio de evaluación. El interesado en obtener una Licencia Ambiental, Plan de Recuperación o Restauración Ambiental, Dictamen Técnico Ambiental, Permiso, Concesión y Autorización o del Instrumento de manejo y control ambiental respectivo de competencia de la Autoridad Nacional de Licencias Ambientales - ANLA, deberá realizar la liquidación del servicio de evaluación a través de la Ventanilla Integral de Trámites Ambientales en Línea – VITAL, por lo menos con quince (15) días hábiles de antelación a la presentación de la solicitud del instrumento y efectuar el pago debitando el dinero de su cuenta bancaria a través de los sistemas en línea disponibles.
Cuando la liquidación por el servicio de evaluación incluya permisos que involucren Corporaciones Autónomas Regionales o Áreas del Sistema de Parques Nacionales, su valor se incluirá en la autoliquidación y deberá ser cancelado en la cuenta que las Corporaciones Autónomas Regionales y Parques Nacionales Naturales de Colombia determinen para tal fin.
Parágrafo 1. En el evento que el usuario no disponga de cuenta bancaria, el pago del servicio de evaluación a favor de la ANLA se podrá realizar mediante consignación en entidades bancarias, previa impresión láser del recibo con código de barras.
Parágrafo 2. El usuario deberá estar registrado en la Ventanilla Integral de Trámites Ambientales en Línea - VITAL”.
logo-bog.gov.co_85x20.png)








