Permiso y Autorización Devolución Baterías Usadas Plomo Ácido - ¿Qué es el GDP - BUPA?

Planes de Gestión de Devolución de Productos Posconsumo de Baterías Usadas Plomo Ácido


¿QUÉ ES UN PLAN DE GESTION DE DEVOLUCIÓN DE BATERÍAS PLOMO ÁCIDO? 

Consulte aquí la guía de Baterías Usadas Plomo Ácido.

Los planes de gestión de devolución posconsumo de baterías plomo ácido del parque vehicular, en adelante GDP, es un instrumento de gestión, con un conjunto de reglas, acciones, procedimientos y medios dispuestos para facilitar la devolución y acopio de baterías usadas plomo ácido, al que los importadores, fabricantes y comercializadores deben acogerse como parte del cumplimiento de su responsabilidad ambiental empresarial frente a los consumidores y ante la sociedad en general.


¿QUIÉNES DEBEN PRESENTAR EL GDP?

Deben formular, presentar y desarrollar los Planes de Gestión de Devolución de Productos Posconsumo de Baterías Usadas Plomo Ácido, las siguientes personas naturales o jurídicas: 

  1. Aquellos que fabriquen baterías plomo ácido en el territorio nacional. 
  2. Aquellos que importan baterías plomo ácido según numeral arancelario 8507.10.00.00* (acumuladores de plomo) en una cantidad igual o superior a 300 unidades al año. 

*O la partida arancelaria que modifique o sustituya el Ministerio de Comercio Industria y Turismo. 

Estos planes de devolución pueden ser formulados o desarrollados por grupos de importadores o fabricantes reunidos en torno a la naturaleza igual o similar de sus residuos. 


 ¿QUE ELEMENTOS DEBE CONTENER COMO MÍNIMO LOS PLANES DE GESTIÓN DE DEVOLUCIÓN POSCONSUMO DE BATERÍAS USADAS PLOMO ÁCIDO?

La presentación del Plan de Gestión de Devolución de Productos Posconsumo de Baterías Usadas Plomo Ácido, que estará conformado como mínimo, con los elementos definidos en el Artículo Sexto de la Resolución 0372 de 2009, deberá a la Autoridad Nacional de Licencias Ambientales – ANLA, con la siguiente información que se detalla en la siguiente guía. 


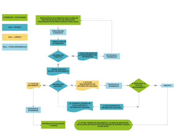
Proceso de evaluación

A continuación, se presenta el flujograma del proceso que se debe llevar a cabo, una vez sea elaborado y radicado el GDP ante la ANLA

 

Una vez el usuario haya radicado la información del Plan, se inicia con la apertura de un expediente VDI y la verificación inicial de la documentación allegada, si esta información cumple con un mínimo de requisitos, se procede evaluar la información del Plan y se elabora el concepto técnico, si el concepto es favorable se emite Auto de seguimiento y para la siguiente vigencia deberá radicar el informe de avance. 

En caso contrario, donde el concepto técnico requiera información adicional, se elabora un auto de requerimiento de información adicional el cual es notificado al usuario, y el usuario deberá responderlo para nuevamente ser evaluado.

Ver Diagrama de Flujo Instructivo Radicación Vital


Marco normativo

Los planes de gestión de devolución de baterías usadas plomo ácido están regidos bajo la Resolución 372 del 2009 “Por la cual se establecen los elementos que deben contener los Planes de Gestión de Devolución de Productos Posconsumo de Baterías Usadas Plomo Ácido, y se adoptan otras disposiciones” y la Resolución 361 del 2011 “Por la cual se modifica la Resolución 372 de 2009”. 


PREGUNTAS FRECUENTES

1. ¿Dónde puedo radicar el Plan de Gestión de Devolución Posconsumo de baterías usadas plomo ácido?

Los Planes de Gestión de Devolución Posconsumo de baterías usadas plomo acido, podrán radicarse mediante medios virtuales como los es la plataforma VITAL 

 

2. ¿Quiénes deben presentar el Plan de Gestión de Devolución Posconsumo de baterías usadas plomo acido?

  • Aquellos que fabrican baterías plomo ácido en el territorio nacional. 
  • Aquellos que importan baterías plomo ácido según numeral arancelario 8507.10.00.00 (Acumuladores de plomo) en una cantidad igual o superior a 300 unidades al año. 

 

3. Cuando una empresa entra en un proceso de liquidación, pero mantiene obligaciones administrativas ambientales con el estado, ¿es obligación del liquidador cumplir con estos compromisos adquiridos antes de la disolución de la sociedad?

El artículo 222 del Código Cit. señala que una vez disuelta la sociedad, se inicia el proceso liquidatario en forma inmediata, por lo que a partir de ese momento le está prohibido iniciar nuevas operaciones en desarrollo de la empresa o actividad para la cual fue constituida, conservando su capacidad jurídica únicamente para la ejecución de los actos tendientes a su liquidación. 

Por su parte, dentro de las funciones que el legislador asigna al liquidador en el artículo 238 Ib., se destaca la del numeral 1º donde se indica que debe proceder “A continuar y concluir las operaciones sociales pendientes al tiempo de la disolución” (Destacado nuestro). 

De la normatividad invocada se infiere que si bien la capacidad de la sociedad una vez disuelta queda restringida a la ejecución de los actos orientados al trámite liquidatario al mismo tiempo le corresponde al liquidador cumplir con las obligaciones adquiridas con anterioridad a la apertura del proceso.

 

4. ¿Qué consecuencias trae el incumplimiento de metas de recolección de los Planes de Gestión de Devolución Posconsumo de baterías usadas plomo acido establecidas en cada una de las resoluciones de cada una de las corrientes?

El incumplimiento en la meta mínima de recolección podrá llevar a la imposición de sanciones y medidas preventivas a que haya lugar, de acuerdo con lo establecido en los Artículos 36 y 40 de la Ley 1333 de 2009. Sin embargo, para esto es necesario haber realizado con anterioridad el debido proceso, teniendo como base el procedimiento interno establecido para el proceso sancionatorio.

 

5. ¿De qué manera la Autoridad Nacional de Licencias Ambientales - ANLA verifica si la empresa se encuentra en el ámbito de aplicación de la normatividad aplicable a los sistemas de recolección y planes de devolución posconsumo?

De acuerdo a la normativa aplicable para cada corriente de residuos La Autoridad Nacional de Licencias Ambientales - ANLA, utiliza fuentes de información suministradas por entidades oficiales, dentro de estas, se encuentra Banco de Datos de Comercio Exterior - “BACEX” del Ministerio de Comercio, Industria y turismo – Mincit, bases de registros sanitarios vigentes Instituto Colombiano Agropecuario - ICA e Instituto Nacional de Vigilancia de Medicamentos y Alimentos- INVIMA. Esta información solo puede ser consultada por esta autoridad. 

 

6. ¿Qué empresas cuentan con las licencias y/o permisos ambientales vigentes para realizar almacenamiento, transporte, tratamiento y disposición final de los Residuos Posconsumo?

La información referente a las empresas licenciadas para realizar almacenamiento, transporte, tratamiento, reacondicionamiento (computadores) y disposición final de los Residuos, discriminados por cada corriente se encuentran publicados en los sitios web de las Autoridades Ambientales Regionales que rigen en cada zona del territorio nacional. 

7. ¿El trámite tiene algún costo?

Sí, los trámites de seguimiento de los planes posconsumo están sujetos a cobro de acuerdo con la Resolución 1140 de 2022

 

8. ¿Estoy obligado a tener un gestor de residuos posconsumo?

Si usted hace parte de los productores que están obligados a formular, presentar e implementar los Sistemas de Recolección Selectiva y Gestión Ambiental y Planes Posconsumo, deben incluir o vincular en el sistema operadores y/o gestores que garanticen la gestión adecuada de los residuos recolectados en cumplimiento de la normatividad ambiental vigente en el territorio nacional.

 

9. ¿Se requiere algún tipo de licencia y/o autorización ambiental para la implementación de una planta de reciclaje, aprovechamiento y/o valorización de residuos de baterías usadas plomo ácido?

Para la implementación de una planta de reciclaje, aprovechamiento y/o valorización de algún residuo perteneciente a baterías usadas plomo ácido se requiere de licencia y/o autorización ambiental por parte de la Autoridad Ambiental competente. No obstante, se sugiere realizar consulta sobre los permisos y/o autorizaciones ambientales a que haya lugar, a las Autoridades Regionales Competentes de la jurisdicción donde será instalada dicha planta.

 

10. ¿El productor de las unidades objeto de recolección debe ser el mismo operador del Sistema o plan de recolección de residuos posconsumo?

Las actividades de planeación, implementación, ejecución, seguimiento y control interno, la generación y procesamiento de la información necesaria para el correcto funcionamiento del Sistema o plan de recolección de residuos posconsumo pueden ser desarrollarlas directamente por el productor o a través de subcontratación de empresas especializadas.


Tutorial:

Gestión Devolución Posconsumo VITAL

Logo whatsapp