Permiso y Autorización Plan Gestión Ambiental Residuos Envases y Empaques - ¿Qué es?

Plan de gestión ambiental de residuos de envases y empaques y de residuos de productos plásticos de un solo uso


Cumplimiento de obligaciones pendientes Guía para la presentación del plan


¿QUÉ SON LOS PLANES DE GESTIÓN DE DEVOLUCIÓN POSCONSUMO DE ENVASES Y EMPAQUES?

Los planes de gestión de ambiental de los residuos de envases y empaques, se constituyen como un instrumento de gestión que contiene un conjunto de reglas, acciones, procedimientos y medios dispuestos para facilitar la devolución y acopio de envases y empaques de papel, cartón, plástico, vidrio y metal, al que los productores deben acogerse como parte del cumplimiento de su responsabilidad ambiental empresarial frente a los consumidores y ante la sociedad en general.

 


¿QUIÉNES DEBEN PRESENTAR EL PLAN DE GESTIÓN DE DEVOLUCIÓN POSCONSUMO DE ENVASES Y EMPAQUES?

Todos los productores en el territorio nacional deberán formular y presentar ante la Autoridad Nacional de Licencias Ambientales (ANLA), implementar y mantener actualizado un plan individual o colectivo de gestión ambiental de residuos de envases y empaques.

Artículo 3°. Definiciones.

Productor: Persona natural o jurídica que, con independencia de la técnica de venta utilizada, incluidas las ventas a distancia o por medios electrónicos:

  • Fabrique, ensamble o remanufacture bienes para su comercialización en el territorio colombiano, de su propia marca, siempre que se realice en ejercicio de actividad comercial con destino al consumidor final y que estén contenidos en envases y/o empaques;
  • Importe bienes para poner en el mercado nacional, con destino al consumidor final contenidos en envases y/o empaques;
  • Ponga en el mercado como titular de la marca exhibida en los envases y/o empaques de los diferentes productos;
  • Ponga en el mercado envases y/o empaques diseñados para ser usados por una sola vez.

¿CUÁL ES EL ÁMBITO DE APLICACIÓN?

La presente resolución aplica en todo el territorio nacional a los residuos de envases y empaques de ventas primarios, secundarios o de único uso, entendidos como todo recipiente, embalaje o envoltura de papel, cartón, plástico, vidrio y metal, nacionales o importados, puestos en el mercado nacional y que están concebidos para constituir una unidad de venta al consumidor final. Artículo 2° Resolución 1407 de 2018.

Parágrafo 1°. Se excluyen del ámbito de aplicación de esta norma:

• Aquellos envases y empaques que correspondan a residuos peligrosos, según lo establecido en la normatividad vigente.

• Residuos de envases y empaques de madera y fibras textiles o naturales, distintas a papel y cartón.

• Empaques y envases primarios de fármacos y medicamentos.

Parágrafo 2°. La presente norma aplica sin perjuicio de las disposiciones vigentes sobre el servicio público domiciliario de aseo, que serán exigibles siempre que el aprovechamiento de los residuos de envases y empaques se desarrollen en el marco de este servicio».

9. Responsabilidad de las Autoridades Ambientales

Responsabilidad de las Autoridades Ambientales


DOCUMENTOS REQUERIDOS

¿QUE ELEMENTOS DEBE CONTENER LOS PLANES DE GESTIÓN DE DEVOLUCIÓN POSCONSUMO DE ENVASES Y EMPAQUES?

Consulta aquí la Guía Externa de orientación para la formulación del contenido de los Planes de Gestión Ambiental de residuos de Envases y Empaques.

 


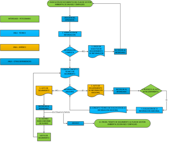
PROCESO DE EVALUACIÓN

A continuación, se presenta el flujograma del proceso que se debe llevar a cabo, una vez sea elaborado y radicado el Plan ante la ANLA.

Una vez el usuario haya radicado la información del Plan, se inicia con la apertura de un expediente VDI y la verificación inicial de la documentación allegada, si esta información cumple con un mínimo de requisitos, se procede evaluar la información del Plan y se elabora el concepto técnico, si el concepto es favorable se emite Auto de seguimiento y para la siguiente vigencia deberá radicar el informe de avance.

En caso contrario, donde el concepto técnico requiera información adicional, se elabora un auto de requerimiento de información adicional el cual es notificado al usuario, y el usuario deberá responderlo para nuevamente ser evaluado.

Ver Diagrama de Flujo


MARCO NORMATIVO

Los planes de gestión de ambiental de los residuos de envases y empaques, están reglamentados por la Resolución 1407 del 26 de julio de 2018 modificada por la Resolución 1342 del 24 de diciembre de 2020


TUTORIALES Y GUÍAS

Guía para la presentación del plan de gestión ambiental de residuos de envases y empaques y de residuos de productos plásticos de un solo uso
Instructivo externo de radicación para la presentación inicial del plan de gestión ambiental de residuos de envases y empaques a través del aplicativo vital
Instructivo externo de radicación del informe de avance del plan de gestión ambiental de residuos de envases y empaques a través del aplicativo vital
Taller virtual sobre el uso del aplicativo para la radicación de la documentación asociada de los Planes de gestión ambiental de residuos de envases y empaques y de residuos de productos plásticos de un solo uso - Informe de avance

PREGUNTAS FRECUENTES

1. ¿Dónde puedo radicar el plan de gestión de devolución posconsumo de envases y empaques?

Los planes de gestión y los informes de actualización y avance de envases y empaques deberán radicarse a través de la plataforma VITAL la cual es operada a través de MinAmbiente en el horario de atención al público de lunes a viernes de 08:00 am. a 4:00 pm.

2. ¿El trámite tiene algún costo?

Sí, los tramites de seguimiento de los planes posconsumo están sujetos a cobro de acuerdo con la Resolución 1140 de 2022.

3. ¿Quiénes deben presentar el Plan de Gestión ambiental de residuos de envases y empaques PGE?

De conformidad con lo establecido en la Resolución 1407 del 26 de julio de 2018, modificada por 1342 de 2020, la obligación de formular, implementar el Plan de Gestión Ambiental de residuos de envases y empaques estará a cargo de los productores que generen residuos de envases, empaques de papeles, cartón, vidrio y metal que cumplan con alguna o todas las características de productor contempladas en la definición del artículo 3 de la citada resolución.

4. ¿Quién es considerado productor?

Productor es aquel que cumpla con uno o varios de los literales señalados a continuación:

  1. Fabrique ensamble o re manufacture bienes para su comercialización en el territorio colombiano, de su propia marca, siempre que se realice en ejercicio de actividad comercial con destino al consumidor final y que estén contenidos en envases y/o empaques.
  2. Importe bienes para poner en el mercado nacional, con destino al consumidor final contenidos en envases y/o empaques.
  3. Ponga en el mercado como titular de la marca exhibida en los envases y/o empaques de los diferentes productos.
  4. Ponga en el mercado envases y/o empaques diseñados para ser usados por una sola vez.

(Art. 3 Resolución 1407/18)

5. ¿A qué tipo de envases y/o empaques aplica la presentación del Plan?

Envases y empaques primarios y secundarios o de único uso, ya sean de papel, cartón, vidrio y metal puestos en el mercado nacional y que están concebidos para constituir una unidad de venta al consumidor final.

6. ¿A quién no le aplica la Resolución 1407 de 2018, modificada por la Resolución 1342 de 2020?

El parágrafo 1 del artículo 2 de la Resolución 1407 de 2018, modificado por el artículo 1 de la Resolución 1342 de 2020, establece que se excluyen del ámbito de aplicación de la referida resolución:

• Aquellos envases y empaques que correspondan a residuos peligrosos, según lo establecido en la normatividad vigente.

• Residuos de envases y empaques de madera y fibras textiles o naturales, distintas a papel y cartón.

• Empaques y envases de fármacos y medicamentos

7. ¿Existe algún límite máximo o mínimo en cantidades, para la aplicabilidad de la Resolución 1407 de 2018 modificada por la Resolución 1342 de 2020?

No se establece un mínimo o máximo de envases y empaques puestos en el mercado, para ser considerado productor y considerarse dentro del ámbito de aplicación de la resolución.

8. ¿Todos los materiales (plástico, papel, vidrio, etc.) tienen las mismas obligaciones de presentar un plan de gestión ambiental de residuos de envases y empaques?

La obligación de formular, presentar ante la ANLA e implementar un plan individual o colectivo de gestión ambiental de residuos de envases y empaques, aplica para todos los productores en el territorio nacional que en el desarrollo de sus actividades comerciales (fabricación, importación, puesta en el mercado con marca propia) generen residuos de envases y empaques primario o secundarios de papel, cartón, plástico, vidrio y metal, en este sentido la Resolución 1407 de 2018 modificada por la Resolución 1342 de 2020  no tiene diferenciación de obligaciones por tipo de material a gestionar.

9. ¿Cómo calcular la meta de aprovechamiento de residuos de envases y empaques?

a meta de aprovechamiento de residuos de envases y empaques se calculará como el porcentaje alcanzado de aprovechamiento de estos residuos

10. ¿Qué es un envase de un solo uso?

Las fechas de presentación de documentación requerida por el trámite se muestran a continuación en la siguiente tabla.

Tabla 1. Fechas límites presentación ante ANLA del Plan e informes.

 

Inicio de operación de actividades comerciales del Productor

Fecha límite de presentación del Plan de Gestión Ambiental de Residuos de Envases y Empaques Fecha límite de presentación del primer informe de avance

Productores existentes

Antes del 31 de diciembre de 2018

Hasta el 31 de enero de 2021

Desde marzo hasta abril del año 2022 según tabla 1 de la Resolución 1342

Productores Nuevos

A partir del 1 enero de 2019, en adelante

A más tardar el 31 de diciembre de 2021.

Desde marzo hasta abril del año 2023 según tabla 1 de la Resolución 1342 de 2020

 

11. ¿Cuáles son las fechas de presentación del informe de los Proyectos Piloto implementados durante el año 2020?

Los productores que radicaron Proyecto Piloto ante la ANLA, podrán presentar un informe a más tardar el 31 de marzo de 2021, con los resultados de los resultados aprovechados durante la implementación en la vigencia de 2020, debidamente certificados, utilizando como mínimo los anexos, I, II, IIIa y IIIe de la Resolución 1342 de 2020.

12. ¿Cómo efectuar el registro de las empresas transformadoras de residuos en cumplimiento de la Resolución 1407 de 2018, modificada mediante la Resolución 1342 de 2020?

La inscripción y/o registro de empresas transformadoras de que trata el artículo 6 de la Resolución 1342 de 2020, se deberá efectuar ante la Autoridad Ambiental Regional o Urbana competente en el área donde se desarrollan las actividades de transformación del residuo, empleando para tal fin, el formato del Anexo IV de la referida resolución: “INSCRIPCIÓN DE LAS EMPRESAS TRANSFORMADORAS ANTE LA AUTORIDAD AMBIENTAL COMPETENTE”;  Cada una de las referidas Autoridades  deberá establecer  y  señalar el procedimiento, requisitos y medios de radicación de la información requerida para realizar el trámite.

13. ¿Quién debe emitir la certificación de residuos de envases y empaques aprovechados al plan de Gestión Ambiental de Residuos de Envases y Empaques?

Teniendo en cuenta lo establecido en el literal d) del artículo 15 de la Resolución 1407 de 2018, modificada mediante la Resolución 1342 de 2020, el transformador es quien deberá expedir el certificado de aprovechamiento a nombre del titular del Plan, incluyendo la información contenida en el formato del Anexo I “Formato de certificación de residuos de envases y empaques aprovechados”.

14 ¿Durante el año 2021 cualquier empresa se puede adherir a un plan colectivo posconsumo de envases y empaques?

Si, cualquier persona natural o jurídica podrá adherirse a un Plan Colectivo de Residuos de Envases y Empaques durante la vigencia 2021, sin embargo, deberá tener en cuenta las fechas límite de presentación que establece la Resolución 1407 de 2018, modificada mediante la Resolución 1342 de 2020.

15. ¿Una empresa que fabrica botellas Pet y/o cualquier otro producto plástico de empaque, que vende estos a sus clientes para empacar variedad de artículos o alimentos debe presentar un PGA de envases y empaques por las cajas de cartón o bolsas plásticas donde embala los productos entregados a sus clientes?

De acuerdo a  la definición de productor establecida en el artículo 3 de la Resolución 1407 de 2018, si la empresa  que fabrica botellas Pet y/o cualquier otro producto plástico de empaque,  para la comercialización de estos utiliza embalaje, cajas de cartón o bolsas plásticas, concebidas para ser usadas por una sola vez, se encontraría en el ámbito de aplicación de la Resolución 1407 de 2018 modificada por 1342 de 2020; en consecuencia, tendría la obligación de formular, presentar, implementar y mantener actualizado un Plan de Gestión Ambiental de Residuos de Envases y Empaques.

16. ¿Quién se considera un consumidor final?

De acuerdo a lo establecido en el artículo 10 de la Resolución 1342 de 2020, el consumidor final es la persona natural o jurídica que consume o utiliza un bien o servicio, para la satisfacción de una necesidad, como último eslabón de comercialización, donde el productor pone un bien o servicio envasado y empacado en el mercado y que el envase/empaque es susceptible de ser gestionado como residuo sólido por el servicio público de aseo con posterioridad a su uso o consumo.

17. ¿Ante qué autoridad ambiental se deben presentar los PGAREE?

De acuerdo con lo establecido en el artículo 4 articulo 7 y literal b) del artículo 11 de la Resolución 1407 de 2018, los productores que se encuentren en el ámbito de aplicación de la referida norma, deberán presentar ante la Autoridad Nacional de Licencias Ambientales (ANLA), el Plan de Gestión Ambiental de Residuos de Envases y Empaques y los correspondientes informes de avance anual.

18. ¿El material plástico utilizado como embalaje de productos que presentan características peligrosas, debe ser gestionado de acuerdo a lo señalado en la Resolución 1407 de 2018 modificada por la Resolución 1342 de 2020?

No, teniendo en cuenta que el parágrafo 1 del Artículo 2 de la Resolución 1407 del 26 de julio de 2018, estableció que se excluyen del ámbito de aplicación de esta norma “Aquellos envases y empaques que correspondan a residuos peligrosos, según lo establecido en la normatividad vigente”.

19. ¿Estará obligada a dar cumplimiento a las obligaciones establecidas en la resolución 1407 de 2018 una empresa que importa productos y los comercializa el mercado nacional con destino al consumidor final contenidos en envases y empaques, pero con una marca diferente a la del importador?

SI, de acuerdo a la definición de productor establecida en la Resolución 1407 de 2018, la empresa se enmarca en el literal b) del artículo 3 de la referida norma y por ende le asiste de dar cumplimiento a las obligaciones establecidas en la resolución 1407 de 2018 modificada por la Resolución 1407 de 2018.

20. ¿Quién va a asumir los costos de promoción y educación, recolección, procesamiento del plan?

Los costos asociados a la formulación e implementación del plan de gestión de residuos de envases y empaques, serán asumidos por los productores, según lo establecido en el literal h artículo 6 de la Resolución 1407 de 2018 modificada por la Resolución 1342 de 2020, el productor informará los mecanismos de financiación y costos en los que incurrirá para implementar el plan entre los que se incluirá los asociados a la adecuación e instalación de puntos de recolección, sitios de almacenamiento y aprovechamiento, campañas de comunicación y divulgación del plan, actividades de almacenamiento, recolección, transporte, tratamiento, aprovechamiento, programas de sensibilización y cultura ciudadana con el consumidor, presentación de informes de actualización, entre otros.

21. ¿Qué consecuencias trae el incumplimiento de las obligaciones establecidas en la Resolución 1407 de 2018 modificada por la Resolución 1342 de 2020?

En el marco de las obligaciones de los productores establecidas en la Resolución 1407 de 2018, modificada por la Resolución 1342 de 2020; los posibles incumplimientos a presentarse durante la formulación e implementación del plan de gestión de residuos de envases y empaques como la no presentación o presentación extemporánea del plan de gestión ambiental, los informes de avance, o el no cumplimiento de metas de aprovechamiento de residuos de envases y empaques, entre otros, serán valorados a la luz de la Ley 1333 del 21 de julio de 2009 “Por la cual se establece el procedimiento sancionatorio ambiental y se dictan otras disposiciones”, en este sentido se evaluará si los hechos citados anteriormente son constitutivos de infracciones ambientales y deben surtir un proceso sancionatorio.

22. ¿Se puede pedir cita para solucionar inquietudes del trámite con el equipo técnico del ANLA?

Si. El usuario cuenta con la opción de solicitar cita previa a la radicación de la solicitud con el grupo técnico, lo anterior con el fin de revisar que la solicitud se encuentre completa. Dicha solicitud se debe realizar a través del Centro de Contacto Ciudadano +57 (1) 2540100 Conmutador: +57 (1) 2540111, Línea Gratuita Nacional: 018000112998, Fax: +57 (1) 2540119, Correo Electrónico Esta dirección de correo electrónico está siendo protegida contra los robots de spam. Necesita tener JavaScript habilitado para poder verlo., por el Chat Institucional en la página web www.anla.gov.co, o en la Carrera 13ª No. 34 -72 edificio 1335 pisos del 8 al 11 Bogotá, Colombia.

23. Cuando se supera la meta de aprovechamiento debido a la recolección de residuos de envases y empaques ¿Qué sucede si el valor de lo recolectado no coincide con el valor de lo establecido en la tabla ll-e del anexo ll de la Resolución 1342 de 2020?

En el marco del seguimiento correspondiente, la ANLA realizará el pronunciamiento de la información y los soportes allegados en   del Plan a través de los anexos I, II, III, IV y V cuando aplique. La información consignada en las tablas que conforman dichos anexos, particularmente el Anexo II, se debe presentar respecto a la gestión realizada en el año de evaluación (peso total de residuos aprovechados, actores vinculados, mecanismos de recolección, entre otros).Por lo expuesto, y sobre el particular, la información reportada en el anexo II, específicamente en la tabla II-e en la columna de peso total de residuo aprovechado en toneladas debe concordar con la registrada en la tabla III-a del Anexo III de la Resolución 1342 de 2020.Así mismo, en el caso que la ANLA determine que un productor y/o colectivo supere la meta anual de aprovechamiento, las cantidades excedentes de los materiales de envases y empaques gestionados podrán sumar únicamente a la meta de cumplimiento del siguiente año de evaluación para aquellos productores vinculados al plan durante el periodo de evaluación, tal como lo establece el artículo 9 de la Resolución 1407 de 2018.

24. Teniendo en cuenta que los puntos de recolección se instalan en las tiendas y que la ubicación o existencia de las mismas varia constantemente ¿cómo se actualiza el reporte de las ubicaciones ante la Autoridad?los mecanismos de recolección se tienen dos escenarios:

En el informe de avance del plan en la tabla III-b del Anexo III, el usuario podrá realizar el reporte y descripción de las estrategias y mecanismos (puntos de recolección, mecanismos de recolección equivalentes, almacenamientos entre otros) implementados en el año de gestión para la devolución y retorno de residuos por parte de los consumidores finales, presentando los principales resultados obtenidos y los soportes (registros fotográficos, facturación, certificaciones, etc) que respalden la ejecución de dichas actividades.

Acorde con las obligaciones establecidas a los productores en el artículo 11 de la Resolución 1407 de 2018, el productor deberá mantener actualizado el plan y podrá radicar la documentación pertinente y relevante en el momento que considere necesario, allegando la misma al expediente asignado haciendo uso de los anexos relacionados en la Resolución 1342 de 2020 mediante la cual se modifica parcialmente la Resolución 1407 de 2018, lo anterior para que la misma sea tenida en cuenta vía seguimiento.

25. ¿Cómo y por qué se deben reportar las desvinculaciones?

De conformidad con lo previsto en el artículo 4 y 11 de la Resolución 1407 de 2018, modificada por la Resolución 1342 de 2020, es obligación de los productores mantener actualizado el plan de Gestión Ambiental de Residuos de Envases y Empaques (notificación de adhesiones y/o desvinculaciones de productores al plan, línea base, cobertura geográfica, funcionamiento logístico del plan, actores entre otros). De modo que, en particular el tema de las vinculaciones y desvinculaciones debe ser notificado a esta Autoridad, dentro del expediente permisivo asignado, mediante oficio, comunicación escrita con el fin de:

Que, en el marco del seguimiento realizado por esta Autoridad, se pueda contar con la información actualizada y en tiempo real del estado de cumplimiento de los productores que hacen parte de los planes colectivos de gestión ambiental.

Tener claridad respecto a la cantidad de productores efectivamente vinculados al plan y responsables de la gestión realizada en el año de evaluación, toda vez que dicho reporte influye directamente sobre la línea base, es decir, incurre en modificaciones sobre el reporte de la cantidad total de materiales de envases y empaques puestos en el mercado y, por ende, en el cálculo de la meta de aprovechamiento proyectada para el año de evaluación.

Identificar posibles productores que no estén cumpliendo con las obligaciones emanadas en la Resolución 1407 de 2018 y sus modificaciones, previstas en la Resolución 1342 de 2020.

26. En cuanto a la información reportada en la tabla ll-e del anexo de la Resolución 1342 de 2020 en relación al excedente de la meta de aprovechamiento ¿Si se modifica la meta de aprovechamiento, se tiene que modificar la línea base?

La línea base de materiales de envases y empaques puestos en el mercado por los productores existentes en 2018 o creados a partir de 2019, corresponderá al tercer año anterior al periodo de evaluación de las metas establecidas en el artículo 9 de la Resolución 1407 de 2018, en consecuencia, la misma se determina a partir de las condiciones expuestas anteriormente y no se modifica con la gestión realizada en cada anualidad.Así mismo se precisa que en la tabla II-e del anexo II de la Resolución 1342 de 2020, el valor a reportar en la columna sexta (6) de la tabla, corresponderá al peso total de residuo aprovechado en el año de evaluación (ton).

27. ¿En la tabla lll-e del anexo lll de la Resolución 1342 de 2020 se deben relacionar las fechas específicas del año en el que se realizó la gestión teniendo en cuenta que se anexan certificados de la gestión realizada con los proyectos piloto?

Los productores que formaron parte de proyectos piloto de gestión de residuos de envases y empaques acorde con lo señalado en el artículo 4 de la Resolución 1342 de 2020, presentaron en marzo de 2021 ante ANLA un informe con los resultados de los materiales aprovechados durante la implementación del piloto en 2020 utilizando los anexos I, II, III-a y III-e, en consecuencia, la gestión realizada en esa vigencia ya fue reportada a la Autoridad en 2021.Por otra parte, respecto al primer informe de avance a presentar en 2022 acorde con lo señalado en el artículo 3° de la Resolución 1342 de 2020, se deberá presentar el anexo I, II, III, IV y V, este último cuando a ello hubiere lugar, respecto a la gestión realizada en 2021 durante la implementación del plan.

28. ¿Para la certificación de multimateriales esta debe reportarse de forma discriminada es decir por tipo de material?

Para multimateriales, en cuanto al reporte de este tipo de envase y/o empaque se deberá tener en cuenta que, tanto en la tabla II-e como en la tabla III-a cuando el envase o empaque este constituido en mayor proporción (70%) por un tipo de material, éste deberá ser reportado; sin embargo, sí la proporción de componentes es igual para todos los materiales que lo componen, se deberán reportar todas las partes (materiales) siendo esta última condición debidamente certificada por el representante legal de la empresa.Así mismo, acorde con la información solicitada en el anexo I Formato de certificación de residuos de envases y empaques aprovechados, sobre el particular se deberá reportar de forma discriminada el material y peso de los envases y empaques multimateriales.

29. Usuario de un Plan Individual: ¿Cuándo se presenta la línea base 2019?

La fijación de la meta de aprovechamiento de los planes de gestión de residuos de envases y empaques se establece en atención a lo establecido en el artículo 9° de la Resolución 1407 de 2018, de modo que esta corresponda efectivamente al tercer año anterior al periodo de evaluación del plan, acorde con lo anterior por ejemplo para los productores existentes en 2018  la segunda meta de aprovechamiento proyectada para el año 2022 corresponderá  al 12% del peso total de envases y empaques puestos en el mercado en el año 2019, dicha gestión se deberá reportar en el informe de actualización y avance del plan realizada en 2022 la cual se entrega en el mes de marzo o abril del año 2023, de acuerdo al número del expediente del plan.

30. ¿A partir de cuándo y qué tipo de sanción aplicarían para las empresas que aún no pertenecen a un colectivo (no han presentado el plan para dar cumplimiento a la norma)?

Cuando se presenten las condiciones de modo, tiempo y lugar que constituyan un presunto incumplimiento que conlleve a la existencia de una infracción por parte de los productores respecto a las obligaciones señaladas en la Resolución 1407 de 2018 y su norma modificatoria la Resolución 1342 de 2020, estos serán analizados de conformidad con lo establecido en la Ley 1333 del 21 de julio de 2009 “Por la cual se establece el procedimiento sancionatorio ambiental y se dictan otras disposiciones”.

31. ¿Cuáles son los mecanismos de desatraso aprobados por la ANLA para aquellos usuarios que no han dado cumplimiento a la primera meta de aprovechamiento (2021)?

El artículo 11 de la Resolución 1407 de 2018 modificada por la Resolución 1342 de 2020,  prevé que el productor deberá formular, implementar y mantener actualizado los planes de gestión ambiental de residuos de envases y empaques y de residuos de productos plásticos de un solo uso, así como presentar los informes de avance en cumplimiento a las metas de aprovechamiento y demás obligaciones emanadas del plan en los términos establecidos en las precitadas resoluciones, en tal sentido en caso de no dar cumplimiento con las mismas, es el productor quien efectuará e implementará las estrategias necesarias para ponerse al día con las obligaciones pendientes y será menester de esta Autoridad evaluar el cumplimiento extemporáneo (fuera de los tiempos establecidos normativamente) y las implicaciones en las que se incida por tal condición.

32. ¿Los fabricantes son los productores que fabrican sus propios envases y empaques?

En el marco de la Resolución 1407 de 2018 y su norma modificatoria la Resolución 1342 de 2020 se hacen las siguientes precisiones:

Acorde con lo señalado en el artículo 13 de la Resolución 1407 de 2018 fabricante es: "Toda persona que fabrique, importe envases y empaques o provea materias primas para la fabricación de envases y empaques, con fines de comercialización".

Acorde con lo señalado en el artículo 3 de la Resolución 1407 de 2018 en la definición de productor es quien "Fabrique, ensamble o remanufacture bienes para su comercialización en el territorio colombiano, de su propia marca, siempre que se realice en ejercicio de su actividad comercial con destino al consumidor final y que estén contenidos en envases y/o empaques".

31. ¿En la tabla III-b dentro de las evidencias fotográficas se pueden registrar de los puntos de aprovechamiento de los materiales?

El artículo 11 de la Resolución 1342 de 2020, prevé que respecto a la tabla III-b, se deberán anexar evidencias y registros fotográficos de los mecanismos de recolección que pueden ser fijos o equivalentes por municipio, definidos por el y/o los productor/es en el Plan de Gestión Ambiental de Residuos de Envases y Empaques-PGAREE.

32. ¿La ANLA tiene programada las auditorias? y ¿se tienen alguna metodología específica para la visita se avisa con antelación?

La Autoridad Nacional de Licencias Ambientales – ANLA podrá realizar seguimientos con visita para determinar el cumplimiento del Plan de Gestión Ambiental de Residuos de Envases y Empaques y la información reportada en los informes de avance para la cual enviará comunicación escrita, notificando la ejecución de esta actividad dirigido a los titulares de los planes.

33. ¿La ANLA o el Ministerio tienen algún plan de apropiación para los colectivos respecto al tema de cobertura geográfica y ampliación a zonas de interés (San Andrés)?

Conforme a lo establecido en el comunicado 2402 -E2-2022-00164 del 6 de abril de 2022 emitido por el Ministerio de ambiente y Desarrollo Sostenible- MADS “(…) dentro de las responsabilidades que le competen al productor con cobertura nacional, se destaca entre otras: - Promover alianzas con las estaciones de clasificación y aprovechamiento existentes en los municipios, empresas transformadoras, gestores y demás actores relacionados con las cadenas de valor de reciclaje. -Ejecutar programas de sensibilización y cultura ciudadana dirigidos al consumidor   para   la   separación   en   la   fuente. Por lo expuesto, para demostrar la cobertura de los planes de gestión ambiental de residuos de envases y empaques y de residuos de productos plásticos de un solo uso en el “Archipiélago de San Andrés, Providencia y Santa Catalina” ante la Autoridad Nacional de Licencia Ambientales - ANLA, el productor deberá presentar los respectivos soportes que validen la citada cobertura (informes, convenios, alianzas, fotografías y videos). (…)” De acuerdo con lo anterior, es responsabilidad de los productores establecer los actividades necesarias para ampliar la cobertura de los planes en las zonas de interés de la Resolución 1407 de 2018 y Resolución 1342 de 2020, en tal sentido en el marco de competencias de seguimiento y control al plan designadas a la ANLA no está establecer un plan respecto al desarrollo de las actividades relacionadas con las de este ítem.

34. ¿Todas las tablas aplican tanto para individuales como para colectivos?

Tanto para planes individuales como para colectivos es de obligatorio cumplimiento el diligenciamiento completo y la presentación de los anexos I, II, III, IV.El anexo V sólo se deberá diligenciar y presentar cuando el Plan cuente con un sistema de retornabilidad que cumpla con las condiciones establecidas en los artículos 8 y 9 de la Resolución 1342 de 2020.Por otro lado, se precisa que, según comunicado 2402-2-681 del 22 de mayo de 2021 emitido por parte del Ministerio de Ambiente y Desarrollo Sostenible- MADS como ente reglamentador, manifestó que “solo los planes colectivos deben realizar inversión en investigación aplicada para la innovación y ecodiseño actividad que debe ir articulada con el respectivo fabricante de envases y empaques” por lo anterior para los planes individuales la tabla III-d del anexo III “inversión en investigación aplicada y desarrollo experimental para la innovación y el ecodiseño” no será exigible su presentación y por tanto no será evaluada por esta Autoridad.

35. ¿De qué manera se puede establecer en el plan, la solicitud para que los residuos excedentes producto del aprovechamiento de residuos, sean validados por parte de la ANLA para la gestión del siguiente año?

El artículo 9 de la Resolución 1407 de 2018 establece que “En el caso de superar la meta anual establecida en la tabla 1 (Metas de aprovechamiento de residuos de envases y empaques en porcentaje) el excedente de toneladas aprovechadas de materiales de envases y empaques podrán sumar a la meta de cumplimiento únicamente para el siguiente año de evaluación”.Por tanto, en el escenario de que el Plan presente un excedente de residuos aprovechados, esta Autoridad verificará en primer lugar que los certificados y las condiciones de aprovechamiento se hayan cumplido bajo el marco normativo de la Resolución 1407 de 2018 modificada por la Resolución 1342 de 2020. Si estas condiciones se surten de manera favorable, se procederá a tener en cuenta el excedente de residuos aprovechados para el cumplimiento de la meta mínima de recolección y aprovechamiento de la siguiente vigencia.

36. ¿En la guía envases y empaques se va a ampliar la información de los lineamientos bajo las cuales serán válidas las acciones para aplicar el multicriterio en temas de sensibilización y ecodiseño?

De acuerdo con la guía publicada en la página institucional de la Autoridad Nacional de Licencias Ambientales -ANLA (https://storymaps.arcgis.com/stories/b43a06dfd4024229a80ea48013228315/print), el contenido de la misma orienta a los usuarios en el cumplimiento de las obligaciones relacionadas a la formulación e implementación de los Planes Gestión Ambiental de Residuos de Envases y Empaques, el cual es un documento guía, que busca facilitar la devolución, gestión y aprovechamiento de los residuos.Por otro lado, no se tiene previsto ampliar información en la guía acerca de la sensibilización e innovación y ecodiseño, dado que cada empresa tendrá la libertad de realizar y presentar las acciones que consideren pertinentes y aplicables a cada temática en particular.

37. ¿En caso de que no se aplique metodología multicriterio en un plan colectivo, será necesario presentar y/o diligenciar los anexos?

Sin excepción alguna todo Plan colectivo será evaluado conforme los criterios de seguimiento y control establecidos en la Metodología Multicriterio de acuerdo con lo previsto en el artículo 10 de la Resolución 1407 de 2018, así mismo conforme a lo establecido en el parágrafo del artículo 3 de la Resolución 1342 de 2020 por el cual se modifica el artículo 8 de la Resolución 1407 de 2018. En los informes de avance del plan se deberá presentar ante esta Autoridad los anexos I,II,III, IV y V cuando aplique.

38. ¿La guía estará disponible en formato PDF?

Actualmente la guía “PLAN DE GESTIÓN AMBIENTAL DE RESIDUOS DE ENVASES Y EMPAQUES” es de acceso público, se encuentra relacionada de manera interactiva en la página ofician de la Autoridad Nacional de Licencias Ambientales – ANLA https://www.anla.gov.co y se puede descargar en archivo PDF a través del link https://storymaps.arcgis.com/stories/b43a06dfd4024229a80ea48013228315/print. Mediante la opción imprimir y posteriormente guardar como PDF (ver gráfica 1).Ilustración 1. Descargar guía “PLAN DE GESTIÓN AMBIENTAL DE RESIDUOS DE ENVASES Y EMPAQUES”. Fuente: ANLA. https://storymaps.arcgis.com/stories/b43a06dfd4024229a80ea48013228315/print

Ilustración 1. Descargar guía “PLAN DE GESTIÓN AMBIENTAL DE RESIDUOS DE ENVASES Y EMPAQUES”. Fuente: ANLA. https://storymaps.arcgis.com/stories/b43a06dfd4024229a80ea48013228315/print

 

39. ¿La fecha de radicación del informe de avance es el último día del mes según corresponda?

De acuerdo con lo previsto en l artículo 3 de la Resolución 1342 de 20202, que modificó el artículo 8 de la Resolución 1407 de 2018, sobre la presentación del plan y el informe de avance:Los informes de avance se presentarán, según los plazos establecidos en la siguiente tabla:Tabla 1. Fechas de presentación del informe de avance.

Periodo a Reportar

Mes presentación del informe

Cuarto número del expediente del plan de gestión de residuos de envases y empaques, después prefijo asignado

Del 01 de enero al 31 de diciembre del año inmediatamente anterior

Marzo

1-5

Abril

6-0

Por ejemplo, PGE0001-00-2019 presentara en marzo

Parágrafo.Para efectos del seguimiento por parte de la ANLA. el Plan de Gestión Ambiental de Residuos de Envases y Empaques deberá ser radicado por los productores, a través de la Ventanilla Integral de Trámites Ambientales en Línea-VITAL, diligenciado los Anexos II y V cuando apique y el informe de avance en los Anexos l, II, III. IV y V cuando aplique, que forman parte integral de la presente resolución.  (...)"De acuerdo con lo anterior se podrá radicar el informe de avance según el cuarto digito del expediente durante ese mes. Se recomienda radicar la documentación con tiempo suficiente y no esperar hasta la fecha límite establecida.

40. ¿Cuándo se tiene colectivos bajo la modalidad de acuerdo entre productores, quien debe radicar en la plataforma VITAL el informe de avance?

Conforme lo establece el literal b del artículo 5 de la Resolución 1407 de 2018, para la modalidad de acuerdo entre productores, se debe designar un vocero o representante para efectos de los trámites administrativos correspondientes, en consecuencia, es quien debe radicar la información que requiera ante esta Autoridad a través de la Ventanilla Integral de Trámites Ambientales - VITAL.

41. ¿Si no se cumple multicriterio, pero si se cumple con la meta cuantitativa, se daría un incumplimiento?

No se dará cumplimiento normativo puesto que la metodología multicriterio se evalúa de manera integral para que los Planes implementen distintas estrategias para alcanzar la gestión y aprovechamiento integral de los residuos. El cumplimiento mínimo es de 110 puntos y la meta de aprovechamiento equivale a 100 puntos.  Por tanto, será necesario el cumplimiento de otros indicadores para lograr obtener como mínimo un puntaje de 110. Lo anterior de conformidad con lo establecido en el artículo 10 de la Resolución 1407 de 2018

42. En caso de que una empresa no cumpla con el porcentaje de cumplimiento establecido en el artículo 9 de la resolución 1407, ¿cuáles son las consecuencias o las medidas que toma la autoridad? ¿cómo debemos darle manejo en el informe de avance?

Igual a la respuesta 8.Cuando se presenten las condiciones de modo, tiempo y lugar que constituyan un presunto incumplimiento que conlleve a la existencia de una infracción por parte de los productores respecto a las obligaciones señaladas en la Resolución 1407 de 2018 y su norma modificatoria la Resolución 1342 de 2020, estos serán analizados de conformidad con lo establecido en la Ley 1333 del 21 de julio de 2009 “Por la cual se establece el procedimiento sancionatorio ambiental y se dictan otras disposiciones”.

43. ¿La reutilización solo es posible cuantificarla únicamente en caso de retornabilidad?

En primer lugar, los envases y empaques reutilizables están diseñados con el propósito de realizar múltiples circuitos o rotaciones a lo largo de su ciclo de vida, con el fin de alargar su vida útil y devolverles a los materiales su posibilidad de utilización en su función original, bajo procesos de acondicionamiento específicos.Estos envases y/o empaques reutilizables tienen su función dentro de un sistema de retornabilidad, dado que mediante la implementación del sistema estos envases y empaques podrán ser nuevamente llenados y utilizados. Por tanto, ambos conceptos están armonizados y ligados en un mismo fin.De acuerdo a lo anterior, si un Plan desea implementar un sistema de retornabilidad se debe evidenciar que los envases y empaques cumplan con las condiciones técnicas para ser reutilizado. Los requisitos para la evaluación del sistema de retornabilidad los podrá presentar bajo las 2 siguientes alternativas: Certificación expedida por la ONAC o mediante el anexo V. Lo anterior conforme el artículo 9 de la Resolución 1342 de 2020

44. ¿En el anexo que se presentan las metas, y que se debe enviar a la ANLA en el informe de avance, sí presentamos las metas del año 2022, con línea base 2019?

Los años de presentación son distintos dependiendo si la persona natural o jurídica puso Elle en el mercado antes del 31 de diciembre de 2018 (productores existentes) o después del 1° de enero de 2019 (productores nuevos). Asimismo, para realizar el cálculo de la línea base, se debe identificar en primer lugar el año base. Además deberá tener en cuenta las fechas de presentación de los Informes de Actualización y Avance (IAA) según la siguiente tabla y línea de tiempo.

Por tanto, si la empresa puso EyE en el mercado previo al 31 de diciembre de 2018, deberá presentar su primer informe de avance en 2022 y su año base será 2018.

Si la empresa puso EyE en el mercado desde 2019, deberá presentar su primer informe de avance en 2023 y su año base será 2019.

Si la empresa puso EyE en el mercado desde 2020, deberá presentar su primer informe de avance en 2024 y su año base será 2020.

Deberá seguir la tendencia de la tabla.

45. ¿En este informe de avance todos los planes colectivos deben presentar metodología de evaluación multicriterio?

De conformidad con lo establecido en el artículo 10 de la Resolución 1407 de 2018, la evaluación del cumplimiento de los planes colectivos de gestión ambiental de residuos de envases y empaques se realizará a través de la metodología multicriterio, en tal sentido en todos los informes de avance que se radiquen durante la ejecución del plan deberán presentarse los resultados y soportes contables y documentales que demuestren el cumplimento de los criterios establecidos en dicha metodología.

46. ¿El año base no cambia para un plan individual?

El artículo 3 de la Resolución 1342 de 2020 indica que “El año base en el que se determina la cantidad en toneladas de envases y empaques puestos en el mercado para la fijación de las metas cuantitativas, será al tercer año anterior al periodo de evaluación de que trata el artículo Noveno de la Resolución 1407 de 2018”, dicho con otras palabras, el año base es cambiante y/o dinámico dependiendo del periodo de evaluación; para ilustrar mejor al productor, considérese los siguientes ejemplos:

• Periodo de evaluación del año 2021, para el cual se deberá determinar la línea base, teniendo como año base el 2018.

• Periodo de evaluación del año 2022, tendrá que determinar la línea base, según el año de referencia, en este caso el año 2019.

Lo anterior, es aplicable para los Planes de gestión ambiental de residuos de envases y empaques y de residuos de productos plásticos de un solo uso, tanto para la modalidad de individual como colectivo.

47. En la metodología multicriterio de evaluación (Artículo 10 Resolución 1407 de 2018), ¿cómo se ponderan los puntos?

En el marco del artículo 10 de la Resolución 1407 de 2018, se precisa que la metodología multicriterio se aplicará únicamente para planes colectivos de gestión ambiental de residuos de envases y empaques, conforme lo siguiente:

• La metodología se basa en cuatro (4) criterios de seguimiento y control, para los cuales se determinó una descripción y la metodología de cálculo; así como a cada criterio se le dio un peso ponderado.

• La evaluación multicriterio no se podrá aplicar para porcentajes de aprovechamiento menores al 70% de la meta cuantitativa, según lo señalado en el artículo 5 de la Resolución 1342 de 2020.

• El puntaje total mínimo para lograr el cumplimiento, luego de realizar la evaluación multicriterio, será de 110 puntos obtenidos a partir de la sumatoria de los valores alcanzados en cada uno de los criterios de evaluación, en números enteros, conforme lo establecido en el artículo 5 de la Resolución 1342 de 2020.

• El resultado con decimales se aproximará al número entero superior cuando el decimal sea igual o superior a 0,5 o al número entero inferior cuando el decimal sea menor a 0,5.

• El productor deberá aportar, con el informe anual de avance, todos los soportes documentales y contables que acrediten el cumplimiento de cada uno de los criterios de seguimiento y control establecidos en la metodología multicriterio. El Informe y los respectivos soportes deben estar suscritos por el representante legal o el revisor fiscal.

 

Tutoriales

Logo whatsapp