Matriz de obligaciones asociadas a actos administrativos

Matriz de obligaciones asociadas a actos administrativos


A continuación, se presenta información general de la “Matriz de obligaciones asociadas a actos administrativos”, instrumento de uso interno para el cual su consulta e implementación se limita a los profesionales de la ANLA.


 Para consulta del instrumento por parte de los colaboradores de la Autoridad, ingresar a la INTRANET institucional a través del siguiente enlace: http://portal.anla.gov.co:81/

Manual para el conteo y valoración del recurso pesquero

Manual para el conteo y valoración del recurso pesquero


A continuación, se presenta información relevante del instrumento “Manual para el conteo y valoración del recurso pesquero” para facilitar su implementación por parte de los usuarios externos en la elaboración de los Estudios de Impacto Ambiental.


Manual para el conteo y valoración del recurso pesquero
Consultar documento

Elaboración ICA y Control y seguimiento



Elaboración ICA y Control y seguimiento


A través de los Informes de Cumplimiento Ambiental los titulares de las licencias ambientales o beneficiarios de planes de manejo ambiental presentan el cumplimiento y efectividad de los compromisos adquiridos ante la autoridad ambiental competente.

Por su parte, la Autoridad realiza control y seguimiento a los proyectos, obras o actividades a través de la revisión documental y/o visita de campo al proyecto, con el propósito de verificar la eficiencia y eficacia de las medidas de manejo implementadas, constatar y exigir el cumplimiento de todos los términos, obligaciones y condiciones que se deriven de la licencia ambiental o plan de manejo ambiental, corroborar el comportamiento de los medios bióticos, abióticos y socioeconómicos, verificar el cumplimiento de lo autorizado en el instrumento de manejo y control en relación con los permisos, concesiones o autorizaciones ambientales por el uso, aprovechamiento y/o afectación de los recursos naturales renovables, verificar el cumplimiento de la normatividad ambiental aplicable al proyecto, imponer medidas ambientales adicionales para prevenir, mitigar o corregir impactos ambientales no previstos en los estudios ambientales del proyecto, entre otras.


A continuación, se podrán encontrar los instrumentos que sirven de apoyo al proceso de elaboración del informe de cumplimiento ambiental y control y seguimiento por parte de la Autoridad, en cada uno podrá identificar la información necesaria para comprender el tipo de instrumento, su objetivo, alcance y modo de uso.


De clic en cada ítem para ver la información.


Manual de
seguimiento ambiental de proyectos (incluye formatos ICA)
Explora

Portal de recepción
de información


Explora

Modelo base de datos de rescate de especies vasculares en veda nacional y preferencia de forófitos
Explora
Card image cap
Modelo de base de datos consolidada de seguimiento, monitoreo y mantenimiento de especies vasculares trasladadas y reubicadas
Explora
Indicadores de seguimiento a la efectividad de las medidas de manejo para las especies de flora y líquenes en veda

Explora
Cálculo del área de retribución por afectación a especies no vasculares y líquenes en veda y sus criterios de evaluación

Explora
Indicadores de adaptación al cambio climático y mitigación de gases de efecto

Explora


Reportes
de alerta
Explora

Diagnóstico de
condiciones
socioambientales
Explora

Tableros de control centro de monitoreo

Explora

Modelación
ambiental

Explora
Estrategias
de monitoreo
regional

Explora
Guía para la
elaboración del plan
de cierre y abandono de
proyectos mineros
Explora


Estrategia
de seguimiento
Explora


Índice de Desempeño
Ambiental IDA I
Explora

Tablero de control de mecanismos de participación ciudadana
Explora

Estrategia
de seguimiento
Explora

Manual de seguimiento ambiental de proyectos
Explora

Formato de Concepto Técnico de Seguimiento - CTS
Explora
Indicadores de seguimiento a la efectividad de las medidas de manejo para las especies de flora y líquenes en veda
Explora
Indicadores de adaptación al cambio climático y mitigación de gases de efecto

Explora

Portal de recepción
de información

Explora
Tablero de control de mecanismos de participación ciudadana

Explora
Estandarización y jerarquización de impactos ambientales

Explora

Reportes
de alerta

Explora
Diagnóstico de
condiciones
socioambientales
Explora

Tableros de control centro de monitoreo
Explora

Sensibilidad ambiental regional
Explora

Modelación
ambiental

Explora

Estrategias de monitoreo regional

Explora

Sistema de evaluación y monitoreo de compensaciones ambientales
Explora


Obligaciones
mínimas
Explora
Procedimiento interno para dar inicio a la fase de desmantelamiento y abandono de HC
Explora

Matriz de obligaciones asociadas a actos administrativos
Explora

Instructivo para sistematización Evaluación Económica Ambiental - EEA de expedientes

Instructivo para sistematización Evaluación Económica Ambiental - EEA de expedientes


A continuación, se presenta información general del “Instructivo para sistematización Evaluación Económica Ambiental - EEA de expedientes”, instrumento de uso interno para el cual su consulta e implementación se limita a los profesionales de la ANLA.


 Para consulta del instrumento por parte de los colaboradores de la Autoridad, ingresar a la INTRANET institucional a través del siguiente enlace: http://portal.anla.gov.co:81/

Elaboración y evaluación EIA



Elaboración y evaluación EIA


El estudio de impacto ambiental (EIA) es el instrumento básico para la toma de decisiones sobre los proyectos, obras o actividades que requieren licencia ambiental. Este estudio deberá ser elaborado de conformidad con la Metodología General para la Elaboración y Presentación de Estudios Ambientales y los términos de referencia expedidos para el efecto, e incluir como mínimo los ítems señalados en el artículo 2.2.2.3.5.1 del Decreto 1076 de 2015.

La autoridad ambiental competente evaluará el estudio con base en los criterios generales definidos en el Manual de Evaluación de Estudios Ambientales. Así mismo, verificará que este cumple con el objeto y contenido establecidos, contiene información relevante y suficiente acerca de la identificación, calificación y manejo de los impactos.

En el siguiente diagrama se presenta el flujo para la elaboración y evaluación del Estudio de Impacto Ambiental - EIA.

A continuación, se podrán encontrar los instrumentos que sirven de apoyo al proceso de elaboración y evaluación del Estudio de Impacto Ambiental - EIA, en cada uno podrá identificar la información necesaria para comprender el tipo de instrumento, su objetivo, alcance y modo de uso.


De clic en cada ítem para ver la información.

Instrumentos transversales

Metodología general para elaboración y presentación de estudios ambientales
Explora

Términos
de referencia
Explora
Modelo de almacenamiento geográfico - Resolución 2182 del 2016
Explora

 

Área de influencia

Reportes
de alerta
Explora
Diagnóstico de condiciones socioambientales
Explora
Card image cap
Tableros de control centro de monitoreo
Explora
Card image cap
Sensibilidad ambiental regional
Explora
Estrategias de monitoreo regional
Explora

Lineamientos de participación ciudadana

Guía de participación ciudadana para el licenciamiento ambiental
Explora

Caracterización de área de influencia - Medio abiótico

Reportes
de alerta
Explora
Diagnóstico de condiciones socioambientales
Explora
Card image cap
Tableros de control centro de monitoreo
Explora
Card image cap
Modelación
ambiental
Explora
Sensibilidad ambiental regional
Explora
Estrategias de monitoreo regional
Explora

Caracterización de área de influencia - Medio biótico

Sistema de evaluación y monitoreo de compensaciones ambientales
Explora
Manual de lineamientos técnicos para la representatividad del muestreo de flora silvestre vascular y no vascular en veda nacional
Explora

Reportes
de alerta
Explora
Card image cap
Diagnóstico de condiciones socioambientales
Explora
Card image cap
Tableros de control
centro de monitoreo
Explora
Modelación
ambiental
Explora
Sensibilidad ambiental regional
Explora
Card image cap
Estrategias de monitoreo regional
Explora

 

Caracterización de área de influencia - Medio socioeconómico

Guía de participación ciudadana para el licenciamiento ambiental
Explora

 

Caracterización de área de influencia - Servicios ecosistémicos

Valores de referencia del potencial de carbono almacenado en áreas licenciadas por la ANLA
Explora

 

Zonificación ambiental

Sistema de evaluación y monitoreo de compensaciones ambientales
Explora
Card image cap
Sensibilidad ambiental regional

Explora
Estrategias de monitoreo regional

Explora
Card image cap
Reportes
de alerta
Explora
Card image cap
Diagnóstico de condiciones socioambientales
Explora
Tableros de control centro de monitoreo
Explora
Modelación
ambiental
Explora

 

Demanda, uso, aprovechamiento y/o afectación de recursos naturales

Reportes
de alerta
Explora
Diagnóstico de condiciones socioambientales
Explora
Card image cap
Tableros de control centro de monitoreo
Explora
Card image cap
Modelación
ambiental
Explora
Sensibilidad ambiental regional
Explora
Estrategias de monitoreo regional
Explora
Obligaciones
mínimas
Explora
Formatos Únicos Nacionales - FUN de solicitud de permisos
Explora

 

Evaluación ambiental

Estandarización y jerarquización de impactos ambientales
Explora

Reportes
de alerta
Explora
Card image cap
Diagnóstico de
condiciones
socioambientales
Explora
Card image cap
Tableros de control centro de monitoreo
Explora
Modelación
ambiental
Explora
Sensibilidad ambiental regional
Explora
Card image cap
Estrategias de monitoreo regional
Explora

 

Evaluación económica ambiental

Manual de lineamientos técnicos para identificar y estimar beneficios económicos, sociales y ambientales en el marco de la evaluación económica ambiental
Explora
Manual para la evaluación de la estimación de encadenamientos productivos
Explora
Manual para la evaluación de la calidad de la valoración contingente
Explora
Criterios técnicos para el uso de herramientas económicas en los proyectos, obras o actividades objeto de licenciamiento ambiental
Explora
Guía para la definición de la tasa de descuento:
aspectos relevantes en el marco del licenciamiento ambiental
Explora
Geoproceso para la estimación de valores de referencia de fuentes de carbono y su valoración económica
Explora
Métodos de valoración económica para estimar valores de referencia de los componentes hídrico y atmosférico en el sector minero
Explora
Manual para la estimación
de la cuenca visual
del paisaje y su
valoración
económica ambiental
Explora Anexos
Zonificación de manejo ambiental del proyecto

Reportes
de alerta
Explora
Diagnóstico de condiciones socioambientales
Explora
Modelación
Ambiental
Explora

 

Planes y programas – Plan de manejo ambiental

Estandarización y jerarquización de impactos ambientales

Explora
 Aplicativo para la presentación del Plan de manejo ambiental - APMA

Explora
Indicadores de seguimiento a la efectividad de las medidas de manejo para las especies de flora y líquenes en veda
Explora
Indicadores de adaptación al cambio climático y mitigación de gases de efecto
Explora
Obligaciones
mínimas

Explora
Buenas prácticas
de cambio climático

Explora

 

Planes y programas - Plan de seguimiento y monitoreo

Aplicativo para la presentación del Plan de manejo ambiental - APMA

Explora
Indicadores de seguimiento a la efectividad de las medidas de manejo para las especies de flora y líquenes en veda
Explora
Indicadores de adaptación al cambio climático y mitigación de gases de efecto

Explora
Reportes de alerta

Explora
Diagnóstico de condiciones socioambientales
Explora
Tableros de control centro de monitoreo
Explora
Modelación
ambiental
Explora
Estrategias de monitoreo regional
Explora
Obligaciones
mínimas
Explora

 

Planes y programas - Plan de contingencia

Manual para el conteo y valoración del recurso pesquero
Explora
Indicadores de adaptación al cambio climático y mitigación de gases de efecto
Explora

Planes y programas – Plan de desmantelamiento y abandono


Guía para la
elaboración del plan
de cierre y abandono de
proyectos mineros
Explora

 

Planes y programas - Plan de inversión de no menos del 1%

Card image cap
Modelación
ambiental
Explora
Reportes
de alerta
Explora
Diagnóstico de condiciones socioambientales
Explora
Indicadores de impacto para el seguimiento de las obligaciones de compensación y planes de inversión del 1%
Explora
Árbol de decisión de compensación e inversión de no menos del 1%
Explora

 

Planes y programas - Plan de compensaciones del medio biótico en el marco del licenciamiento ambiental


Manual de
compensaciones
del componente
biótico
Explora

Sistema de evaluación y monitoreo de compensaciones ambientales

Explora
Indicadores de impacto para el seguimiento de las obligaciones de compensación y planes de inversión del 1%
Explora
Card image cap
Reportes
de alerta 

Explora
Card image cap
Diagnóstico de condiciones socioambientales
 
Explora
Árbol de decisión de compensación e inversión de no menos del 1%
Explora
Modelo de caracterización y evaluación de área(s) a adquirir para ejecución de medidas de manejo de especies en veda no vascular
Explora

 


Estrategia integral de evaluación
Explora

Manual de evaluación de cierre de proyectos mineros
Explora

Manual de evaluación de estudios ambientales
Explora
Estandarización y jerarquización de impactos ambientales
Explora
Porcentaje de rescate y sobrevivencia de bromelias según estado de conservación

Explora
Porcentaje de rescate y sobrevivencia de orquídeas según estado de conservación

Explora
Indicadores de seguimiento a la efectividad de las medidas de manejo para las especies de flora y líquenes en veda
Explora
Cálculo del área de retribución por afectación a especies no vasculares y líquenes en veda y sus criterios de evaluación
Explora


Obligaciones mínimas

Explora
Árbol de decisión de compensación e inversión de no menos del 1%

Explora
Sistema de evaluación y monitoreo de compensaciones ambientales

Explora
Indicadores de impacto para el seguimiento de las obligaciones de compensación y planes de inversión del 1%
Explora
Indicadores de adaptación al cambio climático y mitigación de gases de efecto

Explora

Reportes de alerta
Explora
Sensibilidad ambiental regional
Explora
Tableros de control centro de monitoreo
Explora

Modelación ambiental


Explora
Estrategias de monitoreo regional


Explora
Manual para la evaluación de la estimación de encadenamientos productivos

Explora
Instructivo para sistematización Evaluación Económica Ambiental - EEA de expedientes
Explora
Matriz de obligaciones asociadas a actos administrativos

Explora
Criterios para establecer la periodicidad de entrega de ICA

Explora
Cálculo del área de retribución por afectación a especies no vasculares y líquenes en veda y sus criterios de evaluación
Explora

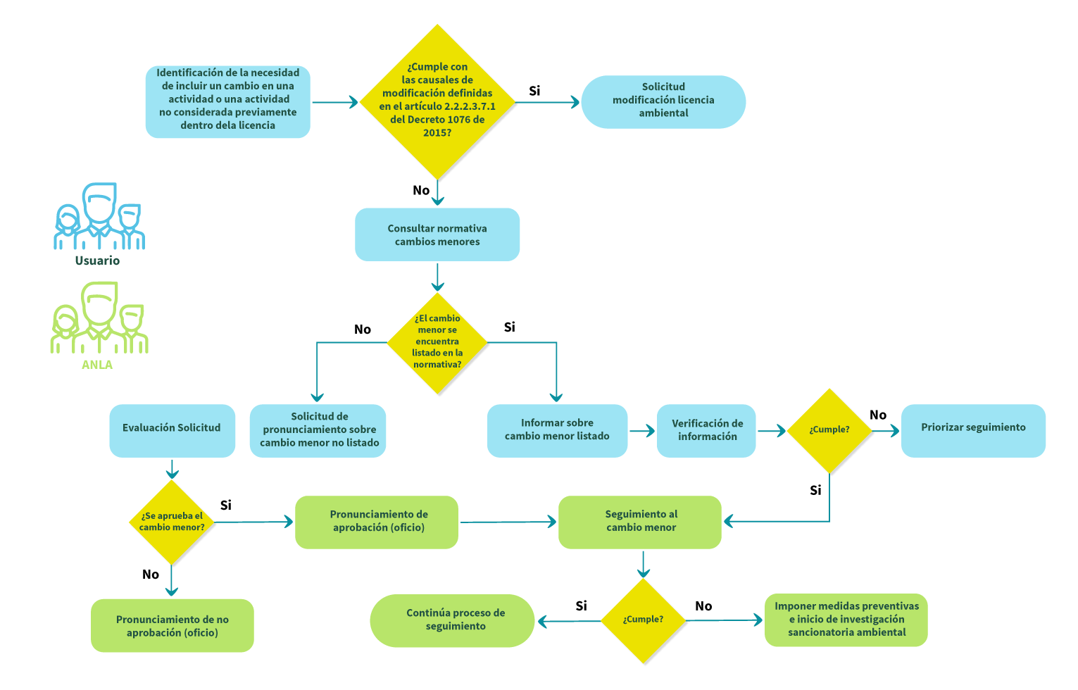
Cambios Menores



Cambios Menores


Los cambios menores o de ajuste normal dentro del giro ordinario de los proyectos licenciados corresponden a actividades que no impliquen nuevos impactos ambientales adicionales a los inicialmente identificados y dimensionados en el estudio de impacto ambiental. Estos cambios menores podrán corresponder a actividades listadas en la normatividad aplicable a cada sector, las cuales requieren ser informadas a la Autoridad y verificadas vía seguimiento, o a actividades no listadas en la normatividad que requieren pronunciamiento por parte de la Entidad para definir si es o no un cambio menor.

En el siguiente diagrama de flujo se presenta el diagrama de flujo del proceso de presentación, evaluación y seguimiento de los cambios menores de proyectos de competencia de la ANLA.

A continuación, se podrá encontrar el vínculo de los instrumentos diseñados y acogidos internamente en la Entidad, que servirán de apoyo al proceso de presentación, evaluación y seguimiento de los cambios menores de proyectos de competencia de la ANLA, en donde en cada uno podrá encontrar la información necesaria para comprender el tipo de instrumento, su objetivo, alcance y modo de uso.


De clic en cada ítem para ver la información.


Aplicativo para la radicación de cambios menores
Explora

Criterios de evaluación de solicitudes de cambios menores
Explora
Logo whatsapp