Permiso o Autorización de Aprovechamiento Forestal de Árboles Aislados, y de clase Persistente o Único de Bosques Naturales

APROVECHAMIENTO FORESTAL PERSISTENTE

APROVECHAMIENTO ÁRBOLES AISLADOS

APROVECHAMIENTO FORESTAL ÚNICO EN BOSQUE NATURAL
Objetivo del Tramite
Es el permiso que se otorga para que se realice la extracción de productos maderables de un y comprende desde la obtención hasta el momento de su transformación. De acuerdo con el Articulo 2.2.1.1.3.1. del Decreto 1076 de 2015, las clases de aprovechamiento forestal son:
- Únicos. Los que se realizan por una sola vez, áreas en donde con base en estudios técnicos se demuestre mejor aptitud de uso del suelo diferente al forestal o cuando existan razones de utilidad pública e interés social. los aprovechamientos forestales únicos pueden contener la obligación de dejar limpio el terreno, al término del aprovechamiento, pero no la de renovar o conservar el bosque.
- Persistentes. Los que se efectúan con criterios de sostenibilidad y con la obligación de conservar el rendimiento normal del bosque con técnicas silvícolas, que permitan su renovación. Por rendimiento normal del bosque se entiende De su desarrollo o producción sostenible, de manera tal que se garantice la permanencia del bosque;
- Domésticos. Los que se efectúan exclusivamente para satisfacer necesidades vitales domésticas sin que se puedan comercializar sus productos.
- Actualmente la Autoridad Nacional de Licencias Ambientales -ANLA-, no realiza trámites de aprovechamiento forestal doméstico, los cuales se deben solicitar ante la Autoridad Ambiental competente de su jurisdicción.
Los usuarios interesados en solicitar un Permisos para el Aprovechamiento Forestal de bosques naturales únicos o persistentes, deberán cumplir con los siguientes requisitos del trámite:
- Formulario único nacional de solicitud de permiso de aprovechamiento resolución 1466 del 20 de diciembre de 2021 (según la clase de aprovechamiento forestal a solicitar (forestal único o persistente), el cual puede ser consultado en el siguiente link: Formulario del trámite.
- Certificado de existencia y representación legal para personas jurídicas, expedido dentro del mes inmediatamente anterior a la presentación de la solicitud.
- Fotocopia de la cedula de ciudadanía para personas naturales.
- Poder debidamente otorgado en caso de actuar mediante apoderado.
- Certificado de libertad y tradición expedido dentro del mes inmediatamente anterior a la presentación de la solicitud; o documento que acredite la posesión o tenencia del solicitante, v.gr., contrato de arrendamiento, comodato.
- Autorización del propietario o poseedor cuando el solicitante sea mero tenedor.
- Descripción del Proyecto, que incluye las actividades a ejecutar, descripción de las obras y descripción general del área donde se ejecutara el proyecto en términos ambientales.
- Estudio técnico que demuestre una mejor aptitud del uso del suelo diferente al forestal (en caso de aprovechamiento forestal único).
- Acreditar Capacidad para garantizar el manejo silvicultural, la investigación y la eficiencia en el aprovechamiento y en la transformación. (en caso de aprovechamiento forestal persistente).
- Documento que incluya la siguiente información para cada uno de los puntos objeto de la solicitud:
- Ubicación del predio y/o predios, jurisdicción, linderos y superficie.
- Régimen de propiedad del área
- Mapa del área a escala según la extensión del predio
- Localización georreferenciada de las áreas donde se realizará el aprovechamiento forestal (Tablas de coordenadas y áreas)
- Volumen, cantidad o peso aproximado de lo que se pretende aprovechar por especie y uso que se pretende dar a los productos
- Plan de aprovechamiento forestal, incluyendo la destinación de los productos forestales y las medidas de compensación. (en caso de aprovechamiento forestal único).
Nota1: De acuerdo con lo establecido en el artículo 2.2.1.1.5.7. del decreto 1076 de 2015, en caso de solicitar aprovechamiento forestal único, se deberá presentar en el plan de aprovechamiento en mención, un inventario estadístico con error de muestreo no superior al quince por ciento (15%) y una probabilidad del noventa y cinco por ciento (95%).
Nota2: De acuerdo con lo establecido en el artículo 2.2.1.1.4.5. del decreto 1076 de 2015, en caso de solicitar aprovechamiento forestal persistente, se deberá presentar en el plan de manejo forestal en mención, un inventario estadístico para todas las especies a partir de diez centímetros (10cm) de Diámetro a la Altura del Pecho (DAP) con una intensidad de muestreo de forma tal que el error no sea superior al quince por ciento (15%) y una probabilidad del noventa y cinco por ciento (95%). - Para los aprovechamientos menores de veinte (20) hectáreas, además de los exigidos anteriormente, el titular del aprovechamiento deberá presentar un inventario al ciento por ciento (100%) de las especies que se proponen aprovechar, a partir de un DAP de diez centímetros (10cm) para el área solicitada.
- Para los aprovechamientos iguales o superiores a veinte (20) hectáreas, además de los exigidos anteriormente, el titular del aprovechamiento deberá presentar un inventario del ciento por ciento (100%) de las especies que pretende aprovechar, a partir de un DAP de diez centímetros (10cm) sobre la primera unidad de corta anual y así sucesivamente para cada unidad hasta la culminación del aprovechamiento. Este inventario deberá presentarse noventa (90) días antes de iniciarse el aprovechamiento sobre la unidad respectiva.
Nota3: De conformidad con lo establecido en el artículo 2.2.1.1.7.3. en el plan de aprovechamiento forestal y en el plan de manejo forestal, deberá contener un capítulo sobre consideraciones ambientales en el cual se detallarán las acciones requeridas a ejecutar para prevenir, mitigar, controlar, compensar y corregir los posibles impactos y efectos negativos causados en el desarrollo del aprovechamiento forestal, siempre y cuando sea para áreas iguales o superiores a 20Has.
- Copia de la autoliquidación realizada a través de VITAL y del comprobante de pago, conforme con lo descrito en el Artículo 10 de la Resolución 1140 del 2022, en el cual se establece lo siguiente:
- “Artículo 10º.- Procedimiento para la autoliquidación de pago por el servicio de evaluación. El interesado en obtener una Licencia Ambiental, Plan de Recuperación o Restauración Ambiental, Dictamen Técnico Ambiental, Permiso, Concesión, Autorización y/o cualquier instrumento de control y manejo ambiental que sea competencia de la Autoridad Nacional de Licencias Ambientales (ANLA), deberá realizar la liquidación del servicio de evaluación a través de la Ventanilla Integral de Trámites Ambientales en Línea (VITAL), por lo menos con quince (15) días hábiles de antelación a la presentación de la solicitud del instrumento y efectuar el pago.
- Parágrafo 2.- El cobro de las visitas que se hagan con ocasión del servicio de evaluación ambiental se realizará una vez estas finalicen y a través de acto administrativo, el cual deberá ser pagado dentro de los treinta (30) días hábiles siguientes a la ejecutoria de este. El no pago de la tarifa por el servicio de visita en la etapa de evaluación, dentro del término previsto en el presente artículo y previa gestión preliminar de cobro por parte de la Oficina Asesora Jurídica de esta Autoridad Ambiental sin éxito, dará lugar al inicio del procedimiento de cobro coactivo
- Parágrafo 1.- El usuario deberá estar registrado en la Ventanilla Integral de Trámites Ambientales en Línea (VITAL).
Recomendaciones
- Al momento de realizar la autoliquidación en la plataforma VITAL seleccione el “tipo 2 – individuales” para los casos en los cuales la solicitud de la nueva ocupación o su modificación no se enmarca en un trámite de licenciamiento ambiental o un proyecto con instrumento de manejo y control adicional, como el plan de manejo ambiental.
- Previo a la radicación de solicitud, deberá realizar la autoliquidación y el pago, por lo menos con quince (15) días hábiles de antelación a la radicación de la solicitud.
- Recuerde que, en caso de requerir la recolección de especímenes de especies silvestres de la diversidad biológica, como, por ejemplo, tomar muestra de la flora silvestre para su identificación con el fin de elaborar el documento “plan de aprovechamiento forestal” o el “plan de manejo forestal”, el usuario deberá contar con el permiso reglamentado por el Decreto 3016 del 2013 compilado en el Decreto 1076 de 2015, allegando copia de la resolución que concede el respectivo permiso.
- Igualmente, el usuario deberá tener en cuenta al momento de realizar el inventario del plan de aprovechamiento forestal, lo dispuesto en el artículo 196 del Decreto-Ley 2811 de 1974, en relación a las medidas que pueden tomar las autoridades ambientales para conservar o evitar la desaparición de especies o individuos de la flora que por razones de orden biológico, genético, estético, socioeconómico o cultural deben perdurar.
- Adicionalmente este trámite se encuentra en el Sistema Único de Información de Tramites (SUIT), en el cual se puede consultar una descripción del paso a paso para su solicitud en el seguimiento link: Descripción del tramite
Adicional a las clases de aprovechamiento forestal anteriormente definidas, el Decreto 1076 de 2015 en su Parte 2, Título 2, Capítulo 1, Sección 9, contempla el denominado “Aprovechamiento de Arboles Aislados”, para el cual se deberá solicitar la respectiva autorización o permiso en los siguientes casos:
- Solicitudes Prioritarias: Cuando se quiera aprovechar árboles aislados de bosque natural ubicados en terrenos de dominio público o en predios de propiedad privada que se encuentren caídos o muertos por causas naturales, o que por razones de orden sanitario debidamente comprobadas requieren ser talados, se solicitará permiso o autorización ante la autoridad ambiental respectiva, la cual dará trámite prioritario a la solicitud.
- Tala de Emergencia: Cuando se requiera talar o podar arboles aislados localizados en centros urbanos que por razones de su ubicación, estado sanitario o daños mecánicos estén causando perjuicio a la estabilidad de los suelos, a canales de agua, andenes, calles, obras de infraestructura o edificaciones.
- Tala o reubicación por obra pública o privada: Cuando se requiera talar, trasplantar o reubicar arboles aislados localizados en centros urbanos, para la realización, remodelación o ampliación de obras públicas o privadas de infraestructura, construcciones, instalaciones y similares.
Los usuarios interesados en solicitar un Permisos de Aprovechamiento Forestal de Arboles Aislados, deberán cumplir con los siguientes requisitos:
- FUN para solicitudes de aprovechamiento forestal (Único, Persistente, Domestico y arboles aislados), estipulado y reglamentado mediante Resolución 1466 del 2021 del MADS, el cual puede ser consultado en el siguiente link: Formulario del trámite.
- Certificado de existencia y representación legal para personas jurídicas, expedido dentro del mes inmediatamente anterior a la presentación de la solicitud.
- Fotocopia de la cedula de ciudadanía para personas naturales.
- Poder debidamente otorgado en caso de actuar mediante apoderado.
- Certificado de libertad y tradición expedido dentro del mes inmediatamente anterior a la presentación de la solicitud; o documento que acredite la posesión o tenencia del solicitante, v.gr., contrato de arrendamiento, comodato.
- Autorización del propietario o poseedor cuando el solicitante sea mero tenedor.
- Descripción del Proyecto, que incluye las actividades a ejecutar, descripción de las obras y descripción general del área donde se ejecutara el proyecto en términos ambientales. (en caso de solicitar tala o reubicación por obra pública o privada)
- Documento que incluya la siguiente información para cada uno de los puntos objeto de la solicitud:
- Ubicación del predio y/o predios, jurisdicción, linderos y superficie.
- Régimen de propiedad del área.
- Mapa del área a escala según la extensión del predio.
- Localización georreferenciada de las áreas donde se realizará el aprovechamiento forestal (Tablas de coordenadas y áreas).
- Volumen, cantidad o peso aproximado de lo que se pretende aprovechar por especie.
- Documento incluyendo la destinación de los productos forestales y las medidas de compensación.
- Copia de la autoliquidación realizada a través de VITAL y del comprobante de pago, conforme con lo descrito en el Artículo 10 de la Resolución 1140 del 2022, en el cual se establece lo siguiente:
- “Artículo 10º.- Procedimiento para la autoliquidación de pago por el servicio de evaluación. El interesado en obtener una Licencia Ambiental, Plan de Recuperación o Restauración Ambiental, Dictamen Técnico Ambiental, Permiso, Concesión, Autorización y/o cualquier instrumento de control y manejo ambiental que sea competencia de la Autoridad Nacional de Licencias Ambientales (ANLA), deberá realizar la liquidación del servicio de evaluación a través de la Ventanilla Integral de Trámites Ambientales en Línea (VITAL), por lo menos con quince (15) días hábiles de antelación a la presentación de la solicitud del instrumento y efectuar el pago.
- Parágrafo 1.- El usuario deberá estar registrado en la Ventanilla Integral de Trámites Ambientales en Línea (VITAL).
- Parágrafo 2.- El cobro de las visitas que se hagan con ocasión del servicio de evaluación ambiental se realizará una vez estas finalicen y a través de acto administrativo, el cual deberá ser pagado dentro de los treinta (30) días hábiles siguientes a la ejecutoria de este. El no pago de la tarifa por el servicio de visita en la etapa de evaluación, dentro del término previsto en el presente artículo y previa gestión preliminar de cobro por parte de la Oficina Asesora Jurídica de esta Autoridad Ambiental sin éxito, dará lugar al inicio del procedimiento de cobro coactivo
Recomendaciones:
- Al momento de realizar la autoliquidación en la plataforma VITAL seleccione el “tipo 2 – individuales” para los casos en los cuales la solicitud de la nueva ocupación o su modificación no se enmarca en un trámite de licenciamiento ambiental o un proyecto con instrumento de manejo y control adicional, como el plan de manejo ambiental.
- Previo a la radicación de solicitud, deberá realizar la autoliquidación y el pago, por lo menos con quince (15) días hábiles de antelación a la radicación de la solicitud.
- Adicionalmente este trámite se encuentra en el Sistema Único de Información de Tramites (SUIT), en el cual se puede consultar una descripción del paso a paso para su solicitud en el seguimiento link: Descripción del trámite.
- La Autoridad Nacional de Licencias Ambientales tiene competencia para la evaluación, otorgamiento y seguimiento de los Permisos de Aprovechamiento Forestal, cuando el solicitante corresponde a Corporaciones Autónomas Regionales o Autoridades Ambientales para su beneficio o para los casos en los cuales son financiadores de los proyectos o en el marco de convenios interadministrativos, igualmente en aquellos casos en donde se asuma la competencia por facultad discrecional del Ministerio de Ambiente y Desarrollo Sostenible.
Para Macroproyectos de Vivienda y Proyectos Integrales de Desarrollo Urbano (PIDU), se fundamenta la competencia en el Art. 48 de la ley 1537 de 2012.
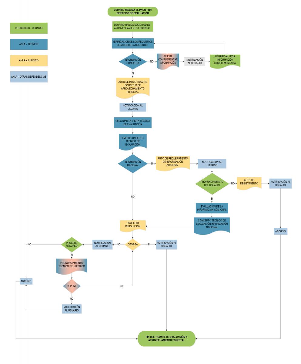
A continuación, se presenta el flujograma del proceso que se debe llevar a cabo, una vez sea elaborado y radicado para la solicitud de Permiso o Autorización de Aprovechamiento Forestal de Árboles Aislados, y de clase Persistente o Único de Bosques Naturales.
Recomendaciones
- Recuerde que, en caso de requerir la recolección de especímenes de especies silvestres de la diversidad biológica, como, por ejemplo, tomar muestra de la flora silvestre para su identificación con el fin de elaborar el documento “plan de aprovechamiento forestal” o el “plan de manejo forestal”, el usuario deberá contar con el permiso reglamentado por el Decreto 3016 del 2013 compilado en el Decreto 1076 de 2015, allegando copia de la resolución que concede el respectivo permiso.
- Igualmente, el usuario deberá tener en cuenta al momento de realizar el inventario del plan de aprovechamiento forestal, lo dispuesto en el artículo 196 del Decreto-Ley 2811 de 1974, en relación a las medidas que pueden tomar las autoridades ambientales para conservar o evitar la desaparición de especies o individuos de la flora que por razones de orden biológico, genético, estético, socioeconómico o cultural deben perdurar.
- Adicionalmente este trámite se encuentra en el Sistema Único de Información de Tramites (SUIT), en el cual se puede consultar una descripción del paso a paso para su solicitud en el seguimiento link: Descripción del trámite.
Adicional a las clases de aprovechamiento forestal anteriormente definidas, el Decreto 1076 de 2015 en su Parte 2, Título 2, Capítulo 1, Sección 9, contempla el denominado “Aprovechamiento de Arboles Aislados”, para el cual se deberá solicitar la respectiva autorización o permiso en los siguientes casos:
- Solicitudes Prioritarias: Cuando se quiera aprovechar árboles aislados de bosque natural ubicados en terrenos de dominio público o en predios de propiedad privada que se encuentren caídos o muertos por causas naturales, o que por razones de orden sanitario debidamente comprobadas requieren ser talados, se solicitará permiso o autorización ante la autoridad ambiental respectiva, la cual dará trámite prioritario a la solicitud.
- Tala de Emergencia: Cuando se requiera talar o podar arboles aislados localizados en centros urbanos que por razones de su ubicación, estado sanitario o daños mecánicos estén causando perjuicio a la estabilidad de los suelos, a canales de agua, andenes, calles, obras de infraestructura o edificaciones.
- Tala o reubicación por obra pública o privada: Cuando se requiera talar, trasplantar o reubicar arboles aislados localizados en centros urbanos, para la realización, remodelación o ampliación de obras públicas o privadas de infraestructura, construcciones, instalaciones y similares.
Los usuarios interesados en solicitar un Permisos de Aprovechamiento Forestal de Arboles Aislados, deberán cumplir con los siguientes requisitos:
- Formulario único nacional de solicitud de permiso de aprovechamiento forestales arboles aislados, el cual puede ser consultado en el siguiente link: Formulario del trámite.
- Certificado de existencia y representación legal para personas jurídicas, expedido dentro del mes inmediatamente anterior a la presentación de la solicitud.
- Fotocopia de la cedula de ciudadanía para personas naturales.
- Poder debidamente otorgado en caso de actuar mediante apoderado.
- Certificado de libertad y tradición expedido dentro del mes inmediatamente anterior a la presentación de la solicitud; o documento que acredite la posesión o tenencia del solicitante, v.gr., contrato de arrendamiento, comodato.
- Autorización del propietario o poseedor cuando el solicitante sea mero tenedor.
- Descripción del Proyecto, que incluye las actividades a ejecutar, descripción de las obras y descripción general del área donde se ejecutara el proyecto en términos ambientales. (en caso de solicitar tala o reubicación por obra pública o privada)
- Documento que incluya la siguiente información para cada uno de los puntos objeto de la solicitud:
- Ubicación del predio y/o predios, jurisdicción, linderos y superficie.
- Régimen de propiedad del área.
- Mapa del área a escala según la extensión del predio.
- Localización georreferenciada de las áreas donde se realizará el aprovechamiento forestal (Tablas de coordenadas y áreas).
- Volumen, cantidad o peso aproximado de lo que se pretende aprovechar por especie.
- Documento incluyendo la destinación de los productos forestales y las medidas de compensación.
- Copia de la autoliquidación realizada a través de VITAL y del comprobante de pago, tal cual lo establece la Resolución 324 de 2015, modificada por la resolución 1978 de 2018 de la ANLA.
Recuerde: Al momento de realizar la autoliquidación en la plataforma VITAL seleccione el “tipo 2 – individuales” para los casos en los cuales la solicitud del nuevo aprovechamiento o su modificación no se enmarca en un trámite de licenciamiento ambiental o un proyecto con instrumento de manejo y control adicional, como el plan de manejo ambiental.
Adicionalmente este trámite se encuentra en el Sistema Único de Información de Tramites (SUIT), en el cual se puede consultar una descripción del paso a paso para su solicitud en el seguimiento link: Descripción del trámite.
La Autoridad Nacional de Licencias Ambientales tiene competencia para la evaluación, otorgamiento y seguimiento de los Permisos de Aprovechamiento Forestal, cuando el solicitante corresponde a Corporaciones Autónomas Regionales o Autoridades Ambientales para su beneficio o para los casos en los cuales son financiadores de los proyectos o en el marco de convenios interadministrativos, igualmente en aquellos casos en donde se asuma la competencia por facultad discrecional del Ministerio de Ambiente y Desarrollo Sostenible.
Para Macroproyectos de Vivienda y Proyectos Integrales de Desarrollo Urbano (PIDU), se fundamenta la competencia en el Art. 48 de la ley 1537 de 2012.
A continuación, se presenta el flujograma del proceso que se debe llevar a cabo, una vez sea elaborado y radicado para la solicitud de Permiso o Autorización de Aprovechamiento Forestal de Árboles Aislados, y de clase Persistente o Único de Bosques Naturales.
Ver Diagrama de Flujo Instructivo Radicación Vital
Preguntas Frecuentes
1. ¿Bajo qué normatividad se rige la Autoridad Nacional de Licencias Ambientales para otorgar Permiso de Aprovechamiento Forestal?
- Ley 2 de 1959: “Por el cual se dictan normas sobre economía forestal de la Nación y conservación de recursos naturales renovables”.
- Decreto – Ley 2811 de 1974: “Por el cual se dicta el Código Nacional de Recursos Naturales Renovables y de Protección al Medio Ambiente”.
- Resolución 316 de 1974: “Por la cual se establece veda para algunas especies y productos de la flora silvestre / INDERENA” - Veda indefinida para Pino Colombiano (Podocarpus rospigliossi, Podocarpus montanus y Podocarpus oleifolius), Nogal (Juglans spp.), Hojarasco (Talauma caricifragans), Molinillo (Talauma hernandezi), Caparrapí (Ocotea caparrapi), Comino de la Macarena (Erithroxylon sp. [sic.]) y Roble (Quercus humboldtii).
- Decreto 877 de 1976: “Por el cual se señalan prioridades referentes a los diversos usos del recurso forestal, a su aprovechamiento y al otorgamiento”.
- Resolución 801 de 1977: ” Por la cual se establece veda para algunas especies y productos de la flora silvestre / INDERENA” – Veda permanente de Helecho macho, Palma boba o Palma de helecho (Familias: Cyatheaceae y Dicksoniaceae; géneros Dicksonia, Cnemidaria, Cyatheaceae, Nephelea, Sphaeropteris y Trichipteris).
- Resolución 213 de 1977: “Por la cual se establece veda para algunas especies y productos de la flora silvestre / INDERENA” – Veda Total para Musgos, líquenes, lamas, parásitas, quiches y orquídeas, así como lama, capote y broza y demás especies y productos herbáceos o leñosos como arbolitos, cortezas y ramajes que constituyen parte de los hábitats de tales especies.
- Ley 61 de 1985: “Por la cual se adopta la palma de cera (Ceroxylom quindiuense) como árbol nacional”.
- Ley 99 de 1993: “Por la cual se crea el Ministerio del Medio Ambiente, se reordena el Sector Público encargado de la gestión y conservación del medio ambiente y los recursos naturales renovables, se organiza el Sistema Nacional Ambiental, SINA, y se dictan otras disposiciones”.
- Ley 165 de 1994: “Por medio de la cual se aprueba el Convenio sobre la Diversidad Biológica”.
- Decreto 1791 de 1996: “Por medio de la cual se establece el Régimen de Aprovechamiento forestal”.
- Resolución 438 de 2001: “Por la cual se establece el Salvoconducto Único Nacional para la movilización de especímenes de la diversidad biológica”.
- Resolución 2202 de 2005: “Por la cual se adoptan los Formularios Únicos Nacionales de Solicitud de Trámites Ambientales”
- Decreto 3573 de 2011: “Por el cual se crea la Autoridad Nacional de Licencias Ambientales –ANLA– y se dictan otras disposiciones”.
- Decreto 1076 de 2015: “Por medio del cual se expide el Decreto Único Reglamentario del Sector Ambiente y Desarrollo Sostenible”.
- Resolución 1140 de 2022: Por la cual se fijan las tarifas para el cobro de los servicios de evaluación y seguimiento de licencias, permisos, concesiones, autorizaciones y demás instrumentos de control y manejo ambiental y se dictan otras disposiciones”. “Por la cual se fijan las tarifas para el Cobro de los servicios de evaluación y seguimiento de licencias, permisos, concesiones, autorizaciones y demás instrumentos de control y manejo ambiental y se dictan otras disposiciones”.
- Resolución 1466 2021: "Por medio de la cual se establece el Formato Único Nacional de Solicitud de Aprovechamiento Forestal y Manejo Sostenible de Productos de la Flora Silvestre y los Productos Forestales No Maderables, y se modifica parcialmente la Resolución 2202 del 29 de diciembre de 2005”.
2. ¿Cuál es la competencia de la ANLA para otorgar Permisos de Aprovechamiento Forestal?
La Autoridad Nacional de Licencias Ambientales tiene competencia para la evaluación, otorgamiento y seguimiento de permisos de Aprovechamiento Forestal, cuando el solicitante corresponde a Corporaciones Autónomas Regionales o Autoridades Ambientales para su beneficio o para los casos en los cuales son financiadores de los proyectos o en el marco de convenios interadministrativos, igualmente en aquellos casos en donde se asuma la competencia por facultad discrecional del Ministerio de Ambiente y Desarrollo Sostenible.
Para Macroproyectos de vivienda y Proyectos Integrales de Desarrollo Urbano (PIDU), se fundamenta la competencia en la Ley 1537 de 2012 Artículo 48: Permisos y licencias en el marco de los Macroproyectos de interés social nacional. “La Autoridad Nacional de Licencias Ambientales otorgará de manera privativa las licencias, permisos, concesiones y autorizaciones de tipo ambiental que, de acuerdo con la ley y los reglamentos, se requieran en el proceso de factibilidad, formulación, y para el desarrollo de obras y actividades contempladas en los Macroproyectos de interés social nacional y en los proyectos integrales de desarrollo urbano de que tratan las Leyes 1151 de 2007 y 1469 de 2011 y el Decreto-ley 4821 de 2010.”
3. ¿El trámite de Permisos de Aprovechamiento Forestal, tienen algún costo?
Si, El trámite de evaluación para la obtención de Permisos de Aprovechamiento Forestal, requiere de pago de acuerdo a lo establecido en la Resolución 1140 del 1 de junio de 2022 “Por la cual se fijan las tarifas para el cobro de los servicios de evaluación y seguimiento de licencias, permisos, concesiones, autorizaciones y demás instrumentos de control y manejo ambiental y se dictan otras disposiciones”.
4. ¿Cómo es el procedimiento para efectuar el pago del trámite de Permisos de Aprovechamiento Forestal?
Para este fin, el usuario deberá realizar el proceso de Autoliquidación del trámite, para el pago por los servicios de evaluación de acuerdo con lo establecido en la Resolución 1140 de 2022, de la ANLA y aquellas que la modifiquen, deroguen y/o sustituyan.
Una vez realizado el proceso de registro y validación, el usuario podrá ingresar al aplicativo de la Ventanilla Integral de Tramites Ambientales en Línea – VITAL con su clave y contraseña, allí debe realizar lo siguiente:
- Al iniciar la sesión, vaya a la pestaña “Iniciar trámite” y allí seleccione la opción “liquidación licencias, permisos y otros instrumentos”, posteriormente dar clic al botón denominado “nueva solicitud de liquidación”.
- En las casillas de descripción se deben escoger el tipo de trámite y si se trata de evaluación, modificación o integración, de acuerdo con el trámite ambiental requerido (recuerde que se trata de un permiso individual).
- Diligenciar el formulario de acuerdo con el proyecto, teniendo en cuenta la ubicación geográfica del mismo.
- Finalizado el formulario, dar clic en enviar.
- En dicho punto aparecerá la liquidación realizada para el proyecto, le recomendamos tener en cuenta que la evaluación a solicitudes de permisos ambientales por fuera de licencia requiere únicamente del desplazamiento de un profesional, por lo tanto, si una vez obtenida la tabla de liquidación, logra verificar que se le están cobrando dos profesionales, debe revisar el proceso realizado ya que es probable que haya cometido errores y por tanto la liquidación se encuentre por un valor erróneo.
- Para realizar el pago podrá seleccionar la pestaña de “cobros relacionados” donde encontrará las siguientes opciones:
- Taquilla del Banco, en donde deberá imprimir el soporte de pago y acercarse al Banco para hacer el pago respectivo.
- Débito automático por PSE.
- Una vez realizado el pago, se deberá registrar la operación en la plataforma de la siguiente manera; en la opción “Mis Tareas” buscar la tarea “Registrar Datos de Pago” donde podrá anexar el respectivo soporte para que pueda ser verificado por la Entidad.
En el siguiente enlace podrá ver de manera asistida el procedimiento para la generación de la liquidación de pago descrita anteriormente: https://youtu.be/DjQormYOpKo
5. ¿Cuándo se da por terminado el permiso de Aprovechamiento Forestal?
Cuando se den por terminadas las actividades de aprovechamiento de bosque naturales o de productos de la flora silvestre, bien sea por vencimiento del término, por agotamiento del volumen o cantidad concedida, por desistimiento o abandono, la Autoridad Ambiental competente efectuará la liquidación definitiva, previo concepto técnico, en el cual se dejará constancia del cumplimiento de los diferentes compromisos adquiridos por el usuario.
Mediante acto administrativo la Autoridad Ambiental competente procederá a requerir el cumplimiento de las obligaciones no realizadas. Cuando se constate el óptimo cumplimiento de las obligaciones se archivará definitivamente el expediente; en caso contrario, se iniciará el correspondiente proceso sancionatorio. (ARTÍCULO 2.2.1.1.7.10 del Decreto 1076 de 2015)
6. ¿Qué vigencia tiene un permiso de Aprovechamiento Forestal?
La vigencia de los permisos forestales será fijada de acuerdo con la clase de aprovechamiento solicitado, la naturaleza del recurso, la oferta disponible, la necesidad de establecer medidas para asegurar su renovabilidad, la cantidad y la clase de inversiones, sin exceder el plazo máximo y las condiciones establecidas en el artículo 55 del Decreto – Ley 2811 de 1974.
7. ¿Qué es VITAL?
Es la ventanilla Integral de Trámites Ambientales en Línea, la cual facilita el acceso a la gestión e información de trámites regulados en el sector ambiental colombiano, automatiza y normaliza la gestión del trámite y fortalece la transparencia del Estado y la participación ciudadana.
logo-bog.gov.co_85x20.png)








