Planes de Gestión de Devolución de Productos Posconsumo de Plaguicidas
1. ¿Qué son los Planes de Gestión de Devolución de Productos Posconsumo de Plaguicidas?
Los planes de gestión de devolución de productos posconsumo de plaguicidas, son instrumentos de gestión, con un conjunto de reglas, acciones, procedimientos y medios dispuestos para facilitar la devolución y gestión plaguicidas, al que los importadores, fabricantes deben acogerse como parte del cumplimiento de su responsabilidad ambiental empresarial frente a los consumidores y ante la sociedad en general.
2.Documentos Requeridos
Contenido del Plan de Gestión de Devolución de Productos Posconsumo de Plaguicidas.
Los elementos que deben contener los Planes de Gestión de Devolución de Productos Posconsumo de Plaguicidas se establecen en el artículo 5 de la Resolución 1675 del 02 de diciembre de 2013.
- Resumen ejecutivo
- Información específica
- Actores y nivel de participación
- Instrumentos de Gestión
- Planificación y seguimiento
- Estrategia de comunicación a los consumidores
¿Quiénes deben presentar el Plan de Gestión de Devolución de Productos Posconsumo de Plaguicidas?
Deben presentar los Planes de Gestión de Devolución de Productos Posconsumo de plaguicidas, los fabricantes o importadores de plaguicidas y las personas naturales o jurídicas que sean titulares de registros de plaguicidas, expedidos por el Instituto Colombiano Agropecuario (ICA) y el Instituto de Vigilancia de Medicamentos y Alimentos (Invima) o quienes hagan sus veces, bien sean ingredientes activos o productos formulados.
Los fabricantes y/o importadores de plaguicidas tendrán un plazo máximo de seis (6) meses para la presentación del Plan ante ANLA contados a partir de la fecha en la cual se fabrique o importe el producto.
Informe de Actualización y Avance anual
A continuación, se describe de manera general el contenido del mencionado informe:

Tenga en cuenta que el Informe de Actualización y Avance del Plan Posconsumo corresponderá al periodo comprendido entre el 1° de enero y el 31 de diciembre del año inmediatamente anterior
Desde diciembre de 2021, la ANLA puso a disposición de los usuarios el formulario para la radicación del Informe de Actualización y Avance de los Planes de Gestión de Devolución Posconsumo de Plaguicidas en VITAL.
Podrá consultar los formatos para el trámite y el instructivo de radicación en el siguiente link:
- Instructivo para la radicación en VITAL
- Cantidad de envases, empaques y embalajes puestos en el mercado
- Cargue masivo Actores
- Cargue masivo certificados
- Cargue masivo puntos
- Cobertura poblacional
- Listado departamentos y municipios
3. Proceso de Evaluación
Proceso de solicitud ante la ANLA
La radicación del Plan de Gestión de Devolución de Productos Posconsumo podrá ser realizada a través de los siguientes mecanismos oficiales: ventanilla única de correspondencia de la ANLA, o por medio del correo electrónico Esta dirección de correo electrónico está siendo protegida contra los robots de spam. Necesita tener JavaScript habilitado para poder verlo..
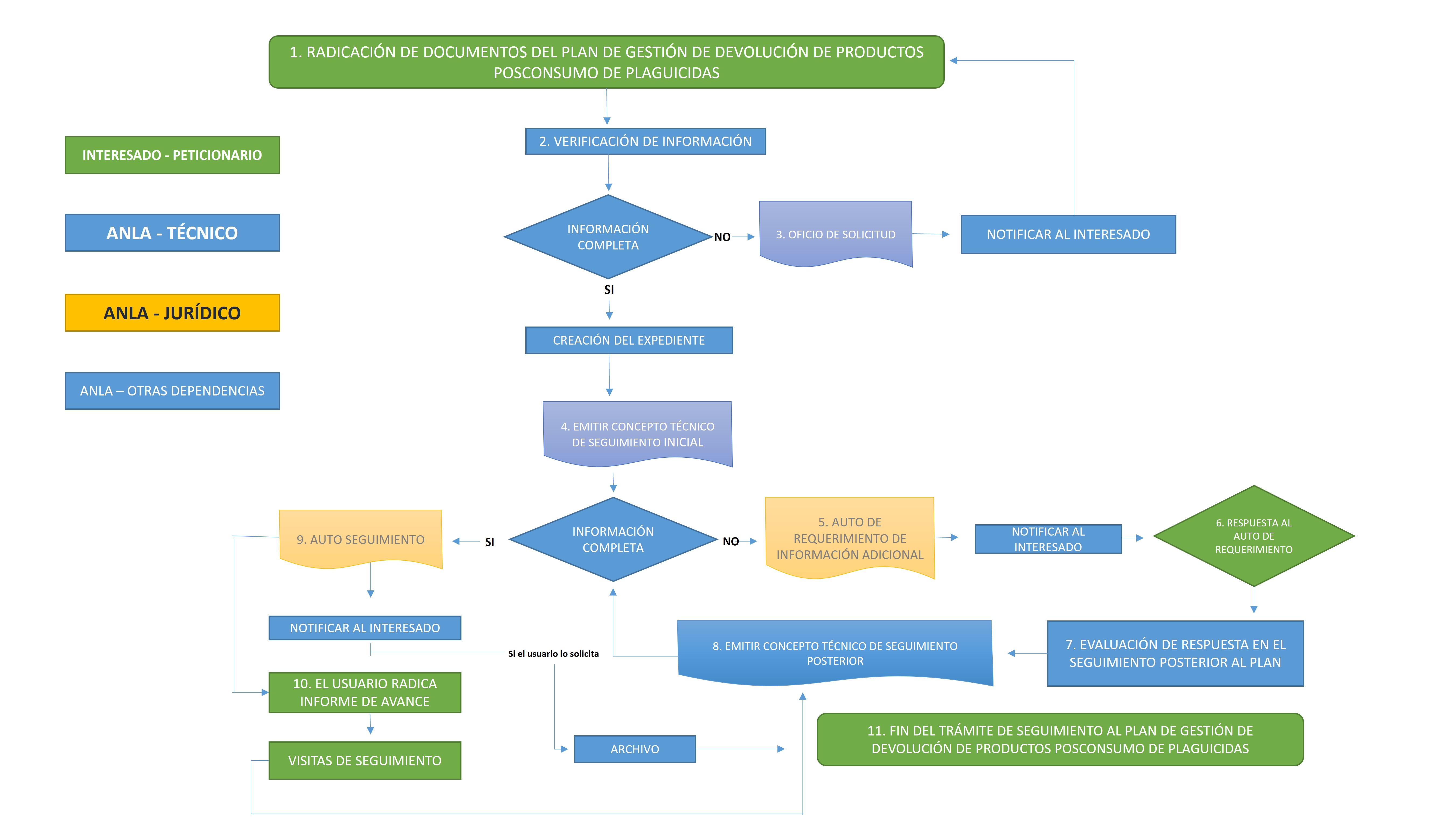
A continuación, se presenta el flujograma del proceso que se debe llevar a cabo, una vez sea elaborado y radicado el DPC ante la ANLA.

De acuerdo con la normativa aplicable para cada corriente de residuos La Autoridad Nacional de Licencias Ambientales - ANLA, utiliza fuentes de información suministradas por entidades oficiales, dentro de las que se encuentran las bases de registros sanitarios vigentes Instituto Colombiano Agropecuario - ICA e Instituto Nacional de Vigilancia de Medicamentos y Alimentos- INVIMA. Esta información solo puede ser consultada por esta Autoridad.
Informe de Actualización y Avance anual
Una vez se emite el concepto técnico de seguimiento del Plan de Gestión Posconsumo, este es acogido mediante Acto Administrativo (Auto de seguimiento), en el cual se enmarca el cumplimiento de las disposiciones establecidas en la Resolución 1675 de 2013, los fabricantes y/o importadores deben presentar a más tardar el 31 de marzo de cada año los Informes de Actualización y Avance del Plan Posconsumo, cuyo contenido se presenta en el artículo sexto de la Resolución 1675 de 2013 y de igual manera, dar cumplimiento con lo dispuesto en los artículos 7°, 8°, 9°, 11° y 12° de la referida resolución.
4. Tutoriales
a. Guía Plan Devolución de Productos Posconsumo de Plaguicidas
b.Tutorial para radicar los informes de avance y actualización de plaguicidas:
c. Instructivo para la radicación en VITAL
5. Marco Normativo
Resolución 1675 de 2013 “Por la cual se establecen los elementos que deben contener los Planes de Gestión de Devolución de Productos Posconsumo de Plaguicidas. Ministerio de Ambiente y Desarrollo Sostenible.
6. PREGUNTAS FRECUENTES
1. ¿Cuando una empresa entra en un proceso de liquidación, pero mantiene obligaciones administrativas ambientales con el estado, ¿es obligación del liquidador cumplir con estos compromisos adquiridos antes de la disolución de la sociedad?
El artículo 222 del Código de Comercio. señala que una vez disuelta la sociedad, se inicia el proceso liquidatario en forma inmediata, por lo que a partir de ese momento le está prohibido iniciar nuevas operaciones en desarrollo de la empresa o actividad para la cual fue constituida, conservando su capacidad jurídica únicamente para la ejecución de los actos tendientes a su liquidación.
Por su parte, dentro de las funciones que el legislador asigna al liquidador en el artículo 238 Ib., se destaca la del numeral 1º donde se indica que debe proceder “A continuar y concluir las operaciones sociales pendientes al tiempo de la disolución”. De la normatividad invocada se infiere que si bien la capacidad de la sociedad una vez disuelta queda restringida a la ejecución de los actos orientados al trámite liquidatario al mismo tiempo le corresponde al liquidador cumplir con las obligaciones adquiridas con anterioridad a la apertura del proceso.
2. ¿Qué consecuencias trae el incumplimiento de metas de recolección de los Planes de Gestión de Devolución Posconsumo de plaguicidas establecidas en cada una de las resoluciones de cada una de las corrientes?
El incumplimiento en la meta mínima de recolección podrá llevar a la imposición de sanciones y medidas preventivas a que haya lugar, de acuerdo con lo establecido en los Artículos 36 y 40 de la Ley 1333 de 2009. Sin embargo, para esto es necesario haber realizado con anterioridad el debido proceso, teniendo como base el procedimiento interno establecido para el tema sancionatorio.
3. ¿Qué empresas cuentan con las licencias y/o permisos ambientales vigentes para realizar almacenamiento, transporte, tratamiento y disposición final de los Residuos Posconsumo?
La información referente a las empresas licenciadas para realizar almacenamiento, transporte, tratamiento y disposición final de los Residuos, discriminados por cada corriente se encuentran publicados en los sitios web de las Autoridades Ambientales Regionales que rigen en cada del territorio nacional.
Verifique en la información disponible al público que la empresa titular de la Licencia y/o permiso reúna las siguientes recomendaciones:
- El titular debe contar con las tecnologías apropiadas para la gestión de residuos posconsumo de plaguicidas.
- Las licencias, permisos o autorizaciones para el desarrollo de las actividades relacionadas a la gestión de residuos posconsumo de plaguicidas estén vigentes y no se encuentren con infracciones en la actualidad.
4. ¿El trámite tiene algún costo?
Sí, los trámites de evaluación y seguimiento de los planes posconsumo de plaguicidas están sujetos a cobro de acuerdo con la Resolución 1140 del 1 de junio de 2022 “Por la cual se fijan las tarifas para el cobro de los servicios de evaluación y seguimiento de licencias, permisos, concesiones, autorizaciones y demás instrumentos de control y manejo ambiental y se dictan otras disposiciones”.
5. ¿Estoy obligado a tener un operador de residuos posconsumo?
Si usted hace parte de los productores que están obligados a formular, presentar e implementar los planes de Gestión de Devolución de Productos Posconsumo, deben incluir o vincular en el plan operadores y/o gestores que garanticen la gestión adecuada de los residuos recolectados en cumplimiento de la normatividad ambiental vigente en el territorio nacional.
6. ¿El productor de las unidades objeto de recolección debe ser el mismo operador del Sistema o plan de recolección de residuos posconsumo?
Las actividades de planeación, implementación, ejecución, seguimiento y control interno, la generación y procesamiento de la información necesaria para el correcto funcionamiento del Plan de Gestión de Devolución de Productos Posconsumo pueden ser desarrolladas directamente por el productor o a través de subcontratación de empresas especializadas.
6. Datos de Interés
Si tiene inquietudes o para mayor información, podrá hacer uso de los siguientes canales de atención:
- Nivel Central ubicado en la Carrera 13A # 34 – 72 Bogotá, Colombia
- Horario de atención al público de lunes a viernes de 08:00 a.m. a 4:00 p.m.
- Atención al Ciudadano a través de la línea telefónica: +57 (1) 2540100
- Línea Gratuita Nacional: 018000112998
- Conmutador: +57 (1) 2540111
- Fax: +57 (1) 2540119
- Correo Electrónico: Esta dirección de correo electrónico está siendo protegida contra los robots de spam. Necesita tener JavaScript habilitado para poder verlo.
- Chat Institucional en la página web www.anla.gov.co
logo-bog.gov.co_85x20.png)









