Trámite de solicitud y Evaluación
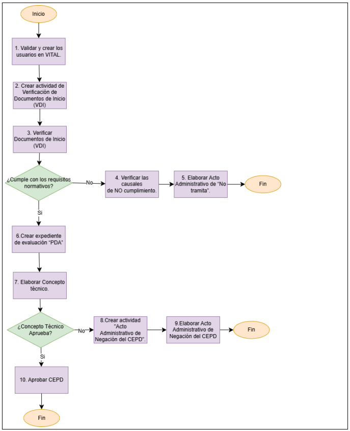
- Para las solicitudes bajo la modalidad de Importador Independiente, solamente se requiere el usuario que radica y diligencia el formulario en VITAL, quien es el mismo que firma el CEPD.
- Durante el desarrollo del trámite, el usuario podrá consultar el estado del mismo a través de VITAL.
- Las solicitudes de aprobación de CEPD que no tengan como mínimo el formato CEPD diligenciado, el reporte técnico y su traducción oficial al castellano no podrán ser evaluadas.
- Las solicitudes de modificación de CEPD que no tengan como mínimo el formato CEPD diligenciado que pretende modificar al inicialmente aprobado y la carta del representante legal de la empresa solicitante o persona natural titular del CEPD ya aprobado, en la que se informe el número de CEPD que se quiere modificar, no podrán ser evaluadas.
- En caso de que la solicitud no cumpla con los niveles de emisiones establecidos legalmente, la ANLA negará la solicitud.
- El CEPD una vez aprobado, tendrá el sello de la ANLA y un consecutivo de identificación, y será publicado en VITAL para consulta pública en la opción “Consulta de Certificados”.



