Proceso Solicitud y Evaluación
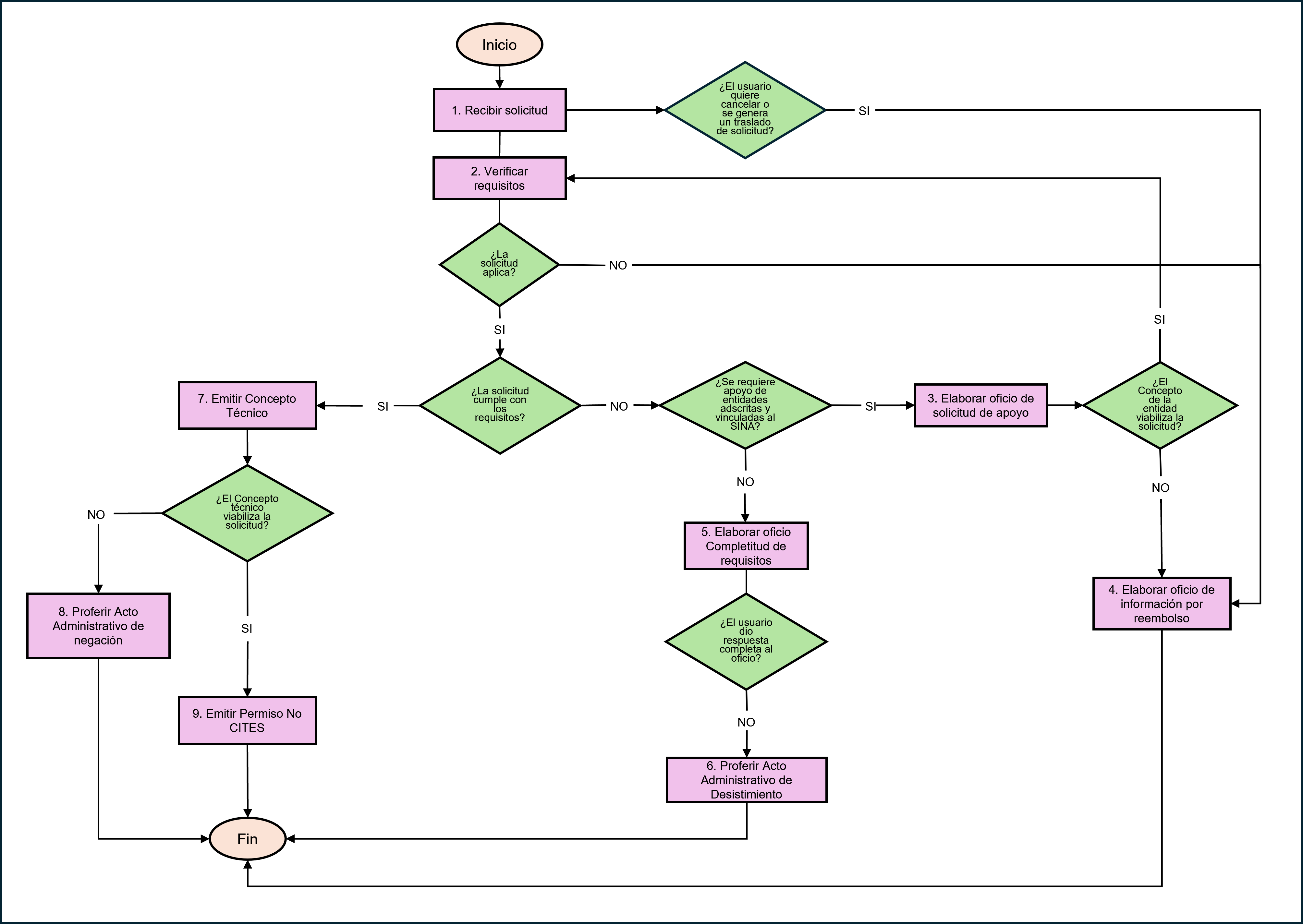
A continuación, se presenta el flujograma del proceso que se debe llevar a cabo, una vez sea elaborado y radicado el Permiso para la Importación o Exportación de Especímenes de la Diversidad Biológica que no se Encuentran Listados en los Apéndices de la Convención CITES por la Ventanilla Integral de Trámites Ambientales en Línea (VITAL).
Una vez recibida la solicitud junto con el comprobante de pago correspondiente a los servicios de evaluación, la Autoridad Nacional de Licencias Ambientales (ANLA) dispondrá de un plazo de cinco (5) días hábiles para revisar la documentación. Si se detecta que la información está incompleta, se requerirá al solicitante que subsane las deficiencias mediante comunicación escrita.
- El interesado contará con un plazo de un (1) mes para entregar la información solicitada. Este término podrá ser prorrogado por un periodo adicional equivalente, siempre que la ANLA lo autorice antes de su vencimiento y a solicitud del interesado, en los términos establecidos en el artículo 17 de la Ley 1437 de 2011, modificado por el artículo 1º de la Ley 1755 de 2015, o por la norma que posteriormente la sustituya, modifique o derogue.
- Si el solicitante no entrega la información requerida dentro del plazo establecido, la ANLA podrá declarar el desistimiento y archivar la solicitud mediante acto administrativo motivado, notificándolo según lo previsto en la ley. Contra esta decisión procede recurso de reposición, sin perjuicio de que la solicitud pueda presentarse nuevamente cumpliendo todos los requisitos, incluido el pago por evaluación.
Una vez la ANLA cuente con la información completa, expedirá en un plazo máximo de diez (10) días hábiles el acto administrativo que resuelve la solicitud, ya sea otorgando o negando el permiso de importación o exportación de especímenes de la diversidad biológica.
La ANLA podrá solicitar apoyo técnico a las entidades que integran el Sistema Nacional Ambiental (SINA), las cuales deberán pronunciarse en un término no mayor a diez (10) días hábiles contados a partir de la recepción de la solicitud.
De conformidad con lo establecido en el Artículo 10, parágrafo 2, de la Resolución 1489 de 2024, los permisos de importación o exportación de especímenes de la diversidad biológica continúan siendo expedidos en formato digital. Una vez se cuente con el desarrollo tecnológico necesario en la plataforma VITAL, dichos permisos podrán ser verificados en línea
Para más información consultar Artículo 10 de la resolución 1489 de 2024
Resolución 1489 de 2024

