Trámite de solicitud y Evaluación
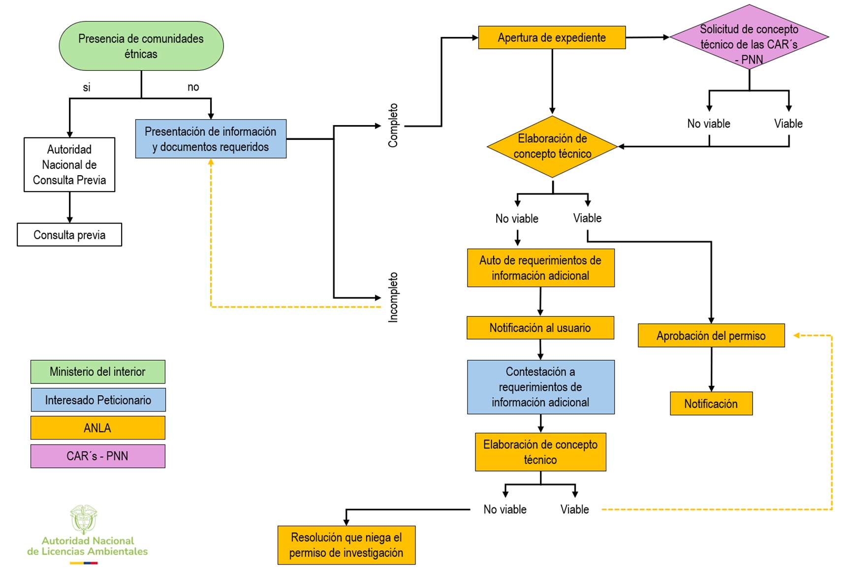
A continuación, se presenta el flujograma del proceso que se surte al interior de la entidad para la etapa de evaluación del trámite de Permiso de Estudio con Fines de Investigación Científica en Diversidad Biológica.
Dentro de los treinta (30) días, contados a partir de la presentación de la solicitud con el lleno de los requisitos legales, la autoridad ambiental competente deberá otorgar o negar el permiso. Se presenta el flujograma del proceso que se surte al interior de la entidad para la etapa de evaluación del Permiso de estudio con fines de investigación científica de diversidad biológica.

Fuente: Autoridad Nacional de Licencias Ambientales -ANLA


