Proceso de Evaluación
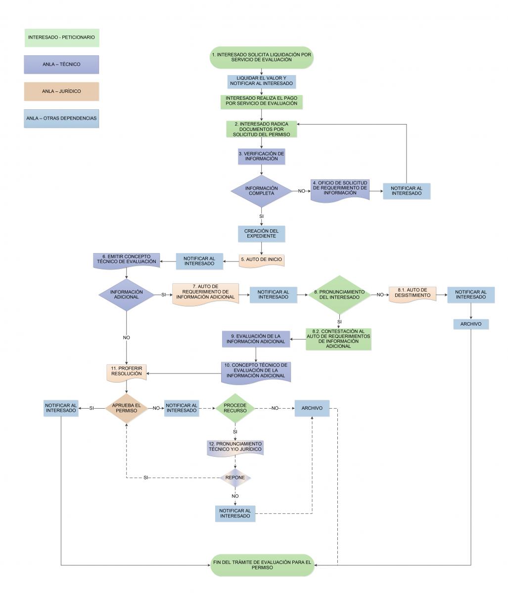
Teniendo en cuenta la normatividad ambiental que regula el presente permiso, la solicitud deberá ser adelantada mediante la Ventanilla Integral de Trámites Ambientales VITAL, si no se encuentra registrado deberá seguir las instrucciones iniciales del Instructivo para la radicación en VITAL del numeral 3.2.
Generar Autoliquidación por concepto de evaluación y efectuar el pago en VITAL.
Expedido el auto de inicio, la autoridad ambiental competente contará con veinte (20) días para requerir información adicional por escrito y por una sola vez. Mientras se aporta la información solicitada se suspenderán los términos, de conformidad con los artículos 14 y 1,5 del Código de Procedimiento Administrativo y de lo Contencioso Administrativo o la norma que los modifique, sustituya o derogue.
En cumplimiento de la Resolución 1140 del 1 de junio de 2022, el solicitante deberá presentar la copia de la liquidación por el servicio de evaluación expedida por esta Autoridad en conjunto con el comprobante de pago de su solicitud, para lo cual se encuentra a disposición de los usuarios, la Ventanilla Integral de Trámites Ambientales en Línea – VITAL, adelantando la siguiente secuencia:
- Ingresa al aplicativo VITAL con su clave y contraseña.
- Ingresa a la opción “Iniciar Trámite ANLA” / “Autoliquidación” / “Nueva solicitud de liquidación”.
- En “Descripción de la solicitud” seleccionar: Liquidación-Otros instrumentos; Solicitud de liquidación- Evaluación y Trámite- Permiso de estudio Recolección Estudios Ambientales.
- En descripción del proyecto incluir información general del permiso*.
- En localización del proyecto diligenciar al menos dos localidades aleatorias, excepto cuando se tenga claro de antemano las jurisdicciones donde se va a desarrollar las actividades de recolección a lo largo del permiso y por último seleccionar Enviar.
- Una vez Enviada la solicitud de manera satisfactoria, el mismo día se emite por parte de la entidad la respectiva liquidación, la cual deberá ser pagada conforme al instructivo para el pago por servicios de evaluación. *tenga en cuenta que el módulo esta creado para licencias por tanto esta información si bien es necesaria no es relevante ni modifica la solicitud, puesto que el cobro es el mismo para el presente permiso.
Diligenciar la Solicitud en VITAL (Formato en Línea)
Para diligenciar la solicitud del trámite mediante la plataforma VITAL usted deberá:

Extracto De Las Solicitudes Del Permiso Para La Recolección De Especímenes De Especies Silvestres De La Diversidad Biológica Con Fines De Elaboración de Estudios Ambientales
La Autoridad Nacional de Licencias Ambientales en cumplimiento al Artículo 5 del Decreto 3016 de 2013 compilado en el Decreto 1076 de 2015 publica los extractos de solicitudes del permiso para la recolección de especímenes de especies silvestres de la diversidad biológica con fines de elaboración de estudios ambientales para garantizar el derecho de participación de posibles interesados.


