Trámite de solicitud y Evaluación
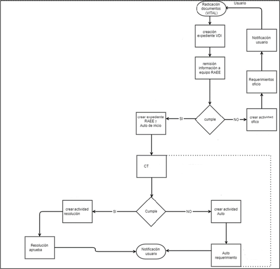
A continuación, se presenta el flujograma del proceso que se surte al interior de la entidad para la etapa de evaluación de los Sistemas RAEE de consumo masivo.
Una vez el usuario haya radicado la información del Sistema para su aprobación por parte de ANLA, se inicia con la apertura de un expediente VDI y se procede a realizar la verificación inicial de la documentación presentada, si esta información está conforme a los requerimientos de inicio establecidos por la ANLA se emite un Auto de inicio del trámite el cual es debidamente notificado.

Fuente: Autoridad Nacional de Licencias Ambientales -ANLA
A continuación se listan los documentos de verificación de inicio que debe remitir el usuario por tipo de sistema una vez identifique que supera el umbral Anexo 1 de la Resolución 0851 de 2022. en unidades de las subpartidas de las categorías de consumo masivo de toda la vigencia de 2023.
Conforme con lo anterior, es necesario que los productores revisen las actualizaciones de subpartidas arancelarias clasificadas efectuadas por el Ministerio de Comercio Industria y Turismo- MINCIT en el siguiente link subpartidas de las categorías de consumo masivo de toda la vigencia de 2023.
Individual:
- Soporte del pago por concepto del servicio de evaluación para la aprobación del sistema de recolección (numeral 9 del Artículo 17 de la Resolución 851 del 05/08/2022).
- Presentación del Sistema de Recolección y Gestión de RAEE por VITAL (Artículo 17 de la Resolución 851 del 05/08/2022).
- Validación en RUES del Certificado de existencia y representación legal de la persona jurídica constituida
- Contenido del Sistema de Recolección y Gestión de RAEE (Artículo 17 de la Resolución 851 del 05/08/2022)."
Colectivo:
- Soporte del pago por concepto del servicio de evaluación para la aprobación del sistema de recolección (numeral 9 del Artículo 17 de la Resolución 851 del 05/08/2022).
- Presentación del Sistema de Recolección y Gestión de RAEE por VITAL (Artículo 17 de la Resolución 851 del 05/08/2022).
- Persona jurídica conformado exclusivamente por productores de AEE. (Numeral 2 del Artículo 6 de la Resolución 851 del 05/08/2022).
- Validación en RUES del Certificado de existencia y representación legal de la persona jurídica constituida
- Contenido del Sistema de Recolección y Gestión de RAEE (Artículo 17 de la Resolución 851 del 05/08/2022).


