Trámite de solicitud y Evaluación
Recibida la solicitud del Permiso de Recolección con el lleno de los requisitos, la autoridad competente expedirá el auto que da inicio al trámite, conforme al artículo 70 de la Ley 99 de 1993 o la norma que la modifique, sustituya o derogue, dentro de los cinco (5) días siguientes a su recepción y publicará un extracto de la solicitud en su portal de Internet, para garantizar el derecho de participación de posibles interesados.
Expedido el auto de inicio, la autoridad ambiental competente contará con veinte (20) días para requerir información adicional por escrito y por una sola vez. Mientras se aporta la información solicitada se suspenderán los términos, de conformidad con los artículos 14 y 1,5 del Código de Procedimiento Administrativo y de lo Contencioso Administrativo o la norma que los modifique, sustituya o derogue.
A partir de la expedición del auto de inicio o de la recepción de la información adicional solicitada, según el caso, la autoridad ambiental competente contará con veinte (20) días para otorgar o negar el permiso, mediante resolución, contra la cual procederán los recursos de ley.
Dicha decisión se notificará en los términos del Código de Procedimiento Administrativo y de lo Contencioso Administrativo.
Nota: El usuario radicará la solicitud del permiso de Recolección, mediante la Ventanilla Integral de Trámites Ambientales en Línea -VITAL adjuntando los documentos requeridos para dicha solicitud.
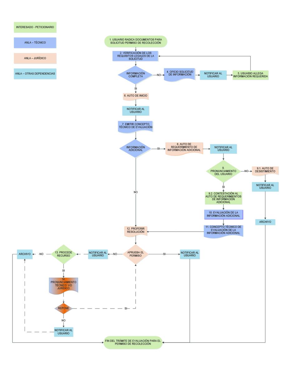
Diagrama de flujo del proceso de solicitud de Permiso para la Recolección de Especímenes de Especies Silvestres de la Diversidad Biológica con Fines de Investigación Científica no Comercial.

El anterior diagrama explica el flujo de una solicitud dePermiso para la Recolección de Especímenes de Especies Silvestres de la Diversidad Biológica con Fines de Investigación Científica No Comercial, así como el tiempo que le toma a la entidad realizar su evaluación.
Extracto De Las Solicitudes Del Permiso Para La Recolección De Especímenes De Especies Silvestres De La Diversidad Biológica Con Fines De Investigación Científica No Comercial
La Autoridad Nacional de Licencias Ambientales en cumplimiento al Artículo 19 del Decreto 1376 de 2013 compilado en el Decreto 1076 de 2015 publica los extractos de solicitudes del permiso para la recolección de especímenes de especies silvestres de la diversidad biológica con fines de investigación científica no comercial para garantizar el derecho de participación de posibles interesados.


