Certificado Descuento Impuesto - ¿Qué es el CDIR?

Conoce la CIRCULAR 000009-7 del 13 de febrero de 2026 mediante la cual se socializa el lineamiento referente al medio de radicación de información alcance, complementario y/o adicional para trámites de certificaciones ambientales para acceder al beneficio tributario de descuento en el impuesto sobre la Renta, fundamentado en el articulo 255 del Estatuto Tributario E.T.

Conoce la circular aquí
 ¿Qué es el Certificado de Descuento de Impuesto de Renta?

La Certificación Ambiental es el acto administrativo mediante el cual la Autoridad Nacional de Licencias Ambientales -ANLA acredita que las inversiones en control o conservación y mejoramiento del medio ambiente generan beneficios ambientales y son viables para acceder al incentivo tributario de Descuento en el Impuesto de Renta.

La certificación acredita que:

  1. La inversión corresponde a control o conservación y mejoramiento del ambiente de acuerdo con los términos y requisitos previstos en el Decreto 2205 de 2017 “Por el cual se modifica parcialmente el Capítulo 18, Capítulo 18, Título 1, Parte 2, Libro 1 del Decreto 1625 de 2016, Único Reglamentario en Materia Tributaria y se dictan otras disposiciones”.
  2. Que la inversión no se realiza por mandato de una autoridad ambiental para mitigar el impacto ambiental producido por obras o actividades objeto de licencia ambiental.

Certificado Descuento Impuesto - Documentos Requeridos

Documentos necesarios para la aprobación del Certificado de Descuento en el Impuesto de Renta

Conforme lo señalado en el artículo octavo de la Resolución 0509 del 03 de abril de 2018, las solicitudes para la obtención de las certificaciones de beneficio ambiental que sean de competencia de la ANLA se deberán tramitar a través de la Ventanilla Integral de Trámites Ambientales en Línea – VITAL.

1. Desde enero de 2021 la ANLA implementó un nuevo mecanismo de radicación del trámite en VITAL, este nuevo formulario generará automáticamente el Formato Único a partir de la información ingresada por el solicitante, por lo cual no es necesario adjuntarlo.

2. Señalar bajo la gravedad del juramento que se entiende con la presentación de la solicitud, que la inversión no se realiza por mandato de una autoridad ambiental para mitigar el impacto ambiental producido por la obra o actividad objeto de una licencia ambiental y que la misma no involucra inversiones respecto de las cuales, de acuerdo con el artículo 1.2.1.18.54 del Decreto 1625 de 2016, no otorgan derecho al descuento.

3. Descripción detallada de la inversión en control del medio ambiente o, conservación y mejoramiento del medio ambiente, para lo cual se debe indicar lo siguiente:

  1. Objeto y finalidad de la inversión en control del medio ambiente o conservación y mejoramiento del medio ambiente.
  2. Describir en qué consiste la inversión en control del medio ambiente o conservación y mejoramiento del medio ambiente de acuerdo con las definiciones previstas en el artículo 1.2.1.18.51 del Decreto 1625 de 2016.
  3. Rubro de la inversión en control del medio ambiente o conservación y mejoramiento del medio ambiente de acuerdo con lo previsto en el artículo 1.2.1.18.53 del Decreto 1625 de 2016.
  4. Ubicación geográfica de la inversión indicando la dirección y coordenadas de acuerdo con el sistema MAGNA SIRGAS, en el caso que se requiera.
    Si su proyecto tiene más de una ubicación, podrá realizar el cargue masivo de ubicaciones mediante el siguiente archivo: Cargue masivo puntos renta
  5. Indicar el estado de ejecución de la inversión. En el caso en que la inversión ya se haya realizado, se deberá indicar la fecha y año de ejecución, los componentes, actividades y/u obras de la inversión, valor de la misma, y se deberán presentar los documentos que evidencien la finalización de la obra.
  6. Cuando se trate de un proyecto de inversión que se realiza por etapas, se deberán describir dichas fases o etapas, el tiempo de ejecución, las inversiones que contempla cada una de ellas y el valor de las inversiones.
  7. Indicar las normas o disposiciones ambientales a las cuales se pretende dar cumplimiento, en caso de que aplique.

4. Señalar, cuantificar y/o cualificar los beneficios ambientales directos que tiene la inversión en control del medio ambiente o conservación y mejoramiento del medio ambiente, soportándolos técnicamente y de acuerdo con los parámetros y definiciones previstas en el Decreto 1625 de 2016. Para estos efectos, se deberá tener en cuenta lo siguiente:

Cuando se trate de una inversión en control del medio ambiente, para efectos de medir y verificar los beneficios ambientales directos se deberá, acreditar:
  1. La disminución de la demanda de recursos naturales renovables en el desarrollo de procesos o actividades productivas; con los datos ingresados en el nuevo formulario VITAL, el sistema generará automáticamente el Formato 1 conforme a la Resolución 0509 del 2018 por lo cual no es necesario adjuntarlo a la solicitud.
  2. La prevención y/o reducción en la generación de residuos líquidos, emisiones atmosféricas o residuos sólidos y/o mejoramiento de la calidad de estos, lo que equivale a reducir cargas contaminantes de procesos productivos. Para este ítem, el sistema también generará automáticamente los Formatos 2, 3 y 4 conforme a la Resolución 0509 del 2018, por lo cual no es necesario adjuntarlos a la solicitud.
  3. La obtención, verificación, procesamiento, vigilancia y seguimiento o monitoreo del estado de la calidad, comportamiento y uso de los recursos naturales renovables y del medio ambiente, variables o parámetros ambientales, vertimientos, residuos y/o emisiones.

En el evento de que se trate de una inversión en conservación y mejoramiento del medio ambiente. Para determinar los beneficios ambientales directos se deberá:

Identificar si la inversión en mejoramiento del medio ambiente, de acuerdo con la definición del literal b) del artículo 1.2.1.18.51 del Decreto 1625 de 2016, corresponde a la ejecución de proyectos encaminados a la preservación, restauración, regeneración, repoblación de recursos naturales renovables y del medio ambiente que correspondan a:

  • El desarrollo de planes y políticas ambientales nacionales previstas en el Plan Nacional de Desarrollo o formuladas por el Ministerio de Ambiente y Desarrollo Sostenible.
  • Se enmarquen en la implementación de planes ambientales regionales o los que hagan sus veces definidos por las autoridades ambientales. Es necesario definir dentro de los planes ambientales regionales o los que hagan sus veces, la meta ambiental que se quiere alcanzar, junto con las actividades a realizar donde sea necesaria la inversión acreditable para el beneficio tributario, de tal manera que la autoridad ambiental pueda hacer control y seguimiento en el cumplimiento de lo planteado.

Es necesario definir dentro de los planes ambientales regionales o los que hagan sus veces, la meta ambiental que se quiere alcanzar, junto con las actividades a realizar donde sea necesaria la inversión acreditable para el beneficio tributario, de tal manera que la autoridad ambiental pueda hacer control y seguimiento en el cumplimiento de lo planteado.

 

5. Diligenciar el Formato 5 conforme al anexo de la Resolución 0509 del 2018, correspondiente a la identificación de los elementos , equipos o maquinaria que hacen parte de las inversiones en control y mejoramiento del medio ambiente, su función y adjuntarlo en el campo correspondiente.

Certificado Descuento Impuesto - Tutoriales

Tutoriales

Mecanismos de radicación dispuestos por la ANLA para realizar una solicitud de Certificación Ambiental de Descuento de Renta por Inversiones en Control o en Conservación y Mejoramiento del Medio Ambiental mediante VITAL.

Mecanismos de Radicación

Guía Usuario


Subdirección de Instrumentos Persisos y Trámites Ambientales

 

Certificado Descuento Impuesto - Proceso de Evaluación

Proceso de Evaluación
1. Radicación de la solicitud

Las solicitudes deberán radicarse a través de la Ventanilla Integral de Tramites Ambientales en Línea -VITAL

Al momento de radicar la solicitud, el sistema le generará un número de identificación de expediente, en el cual se llevará el proceso de evaluación y pronunciamiento respecto a su solicitud.

En caso de que la información no se encuentre completa, se le hará un único requerimiento mediante oficio para que allegue lo faltante y hasta tanto no esté conforme con lo establecido en la Resolución 509 de 2018, no se iniciará el trámite.


2. Evaluación de la solicitud

La ANLA evaluará la información presentada y se pronunciará sobre la misma en los siguientes sentidos:

  • Oficio de Requerimiento: Si la información presentada no es suficiente para realizar la evaluación, la ANLA le requerirá mediante Oficio y por una sola vez, la información adicional que considere necesaria. Cuando esto suceda, usted deberá:

    1. Verificar que el requerimiento de información adicional le haya sido comunicado al correo electrónico autorizado en la plataforma VITAL.

    2. Si lo desea, podrá programar y asistir a una reunión con el grupo de permisos para solicitar orientación respecto a la solicitud de información adicional hecha por el equipo técnico y/o jurídico de Beneficios tributarios, esta reunión también la podrá solicitar antes de la radicación de la solicitud con el fin de resolver sus inquietudes generales del trámite

    3. A partir del día siguiente del recibido de la comunicación, el usuario contará con un término de un (1) mes, de conformidad con lo dispuesto en la Código de Procedimiento Administrativo y de lo Contencioso Administrativo, para presentar la información que le fue requerida. Durante este tiempo se suspenden los términos del trámite para la ANLA.

      Si considera que el término de un (1) mes no es suficiente para allegar la información requerida, podrá solicitar prórroga hasta por un término igual antes del vencimiento del término otorgado en el requerimiento, la cual deberá hacerse por escrito por el solicitante (persona natural, el representante legal o apoderado debidamente constituido cuando es persona jurídica).

    4. Una vez allegue la información que le fue requerida, la ANLA evaluará la información presentada para pronunciarse respecto de la solicitud y se retomarán los tiempos establecidos para el trámite.


3. Concepto Técnico

Como resultado de la evaluación técnica, la Subdirección de Instrumentos, Permisos y Trámites Ambientales, como encargada emitirá concepto técnico en el cual recomienda que la solicitud se considere Viable, Parcialmente Viable o no Viable.


4. Concepto Técnico de Requerimiento de Información adicional

Si la información presentada no es suficiente para realizar la evaluación, la ANLA le requerirá mediante Oficio y por una sola vez, la información adicional que considere necesaria


5. Comité Evaluador de Beneficios Tributarios

La decisión contenida en el concepto técnico emitido, es puesta a consideración del Comité Evaluador de Beneficios Tributarios, el cual podrá acoger o no dicho concepto. En caso de acogerlo se procede a expedir la certificación, en caso contrario se devuelve a la etapa de evaluación a fin de que el área técnica realice el análisis y ajuste de las observaciones realizadas por los miembros del Comité, así mismo, cuando este lo requiera necesario podrá solicitar información adicional al usuario


6. Expedición de la Certificación

El equipo jurídico de la Subdirección de Instrumentos, Permisos y Trámites Ambientales proyecta la certificación para firma del Director de la ANLA.


7. Acto de desistimiento

De conformidad con lo previsto en el título II de la Ley 1437 de 2011, sustituido por el artículo 1° de la Ley 1755 de 2015, se entenderá que el peticionario ha desistido de su solicitud, si una vez realizado el requerimiento de completar los requisitos o allegar la información adicional, el peticionario no da respuesta en el término de un (1) mes, o si la información presentada por el usuario en respuesta al requerimiento realizado no es satisfactoria para que la Autoridad pueda tomar una decisión de fondo..


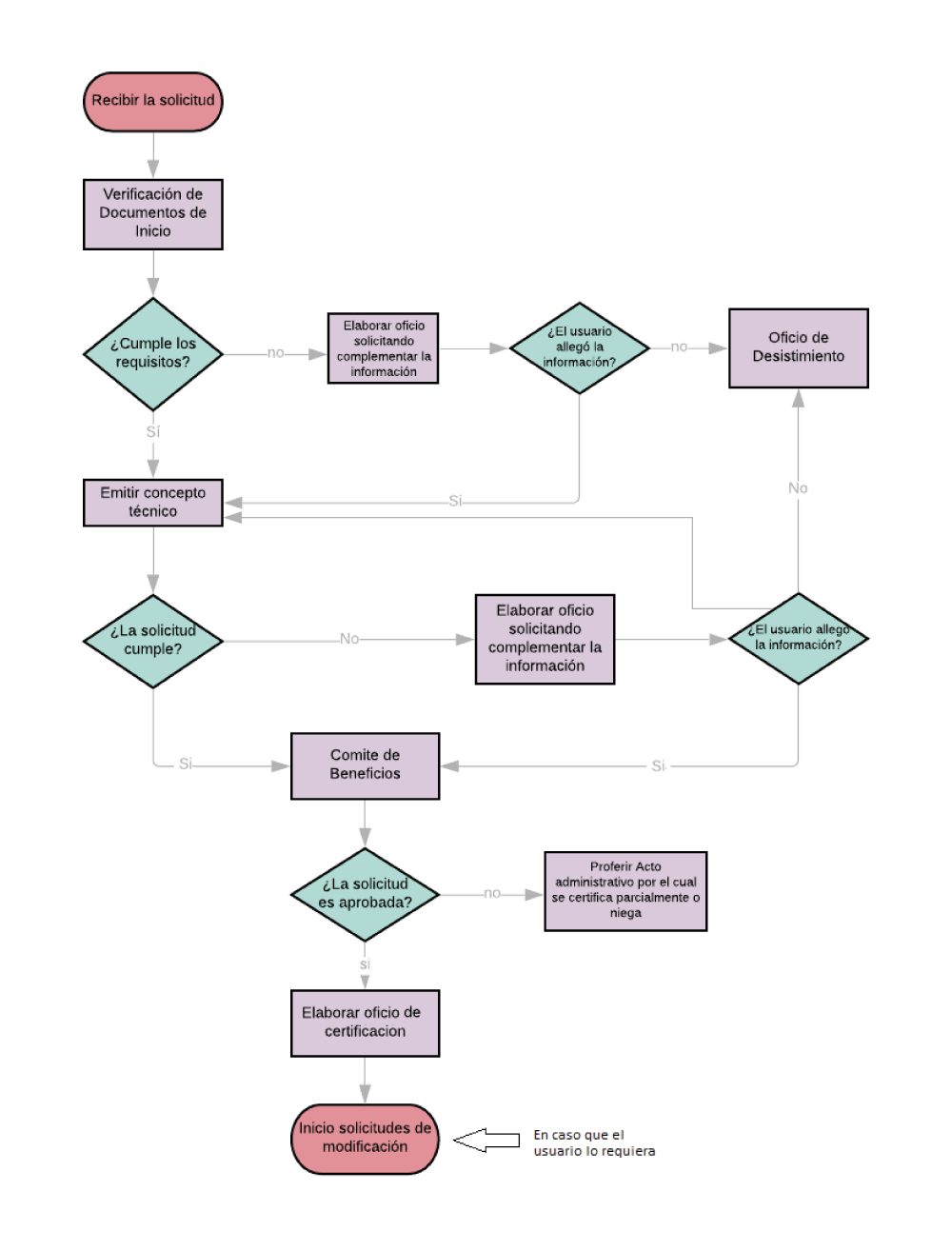
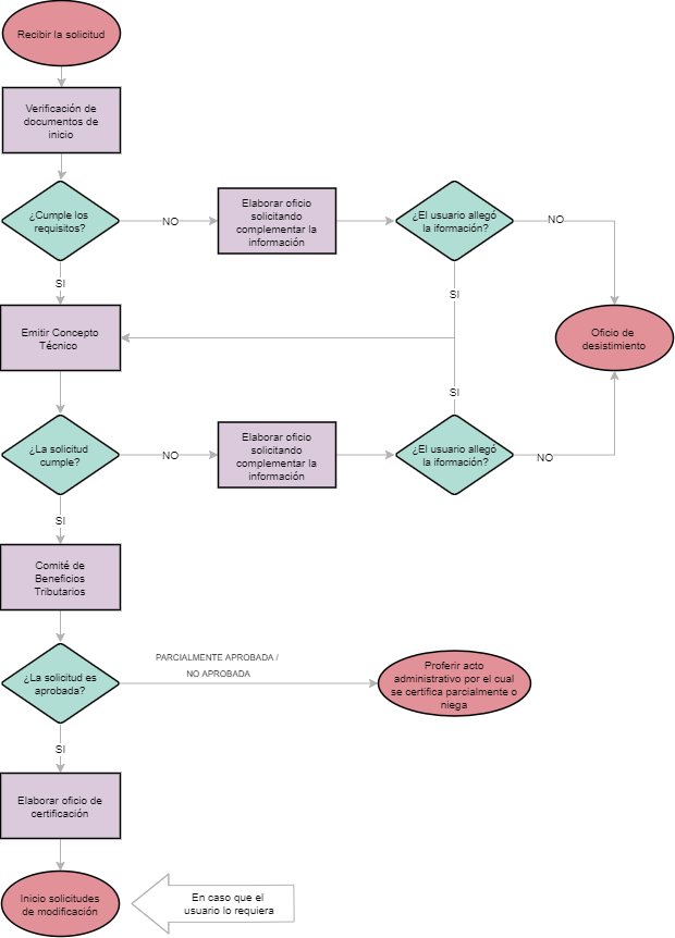
Diagrama de Flujo
Diagrama de Flujo del proceso de solicitud para obtener la Certificación Ambiental para acceder al incentivo tributario de Descuento en el Impuesto de Renta por Inversiones en Control del Medio Ambiente o en Conservación y Mejoramiento del Medio Ambiente

El diagrama explica el flujo de una solicitud para obtener la Certificación Ambiental para acceder al incentivo tributario de Descuento en el Impuesto de Renta por Inversiones en Control del Medio Ambiente o en Conservación y Mejoramiento del Medio Ambiente, La Entidad en un plazo no mayor a tres (3) meses elaborará el acto administrativo mediante el cual establecerá la procedencia o no de otorgar la respectiva certificación.

 

Certificado Descuento Impuesto - Marco Normativo

Marco Normativo y Documentación Adicional

Conoce la CIRCULAR 000009-7 del 13 de febrero de 2026 mediante la cual se socializa el lineamiento refrente al medio de radicación de información alcance, complementario y/o adicional para trámites de certificaciones ambientales para acceder al beneficio tributario de descuento en el impuesto sobre la Renta, fundamentado en el arcticulo 255 del Estatuto Tributario E.T.

Conoce la circular aquí

Para las solicitudes de Certificación Ambiental de inversiones en control o en conservación y mejoramiento del medio ambiente para acceder al incentivo de Descuento en el Impuesto de Renta se debe tener en cuenta la siguiente normativa:

Artículo 255 del Estatuto Tributario.
  • Decreto 2205 de 2017 “Por el cual se modifica parcialmente el Capítulo 18, Capítulo 18, Título 1, Parte 2, Libro 1 del Decreto 1625 de 2016, Único Reglamentario en Materia Tributaria y se dictan otras disposiciones”.

  • Resolución 509 de 2018, “Por la cual se establecen la forma y requisitos para solicitar ante las autoridades ambientales la acreditación o certificación de las inversiones de control del medio ambiente y conservación y mejoramiento del medio ambiente y se dictan otras disposiciones”.

 

Logo whatsapp