Permiso y Autorización Concesión Aguas Subterráneas - ¿Qué es el CAS?

Permiso de Concesión de Aguas Subterráneas


Guía para la Solicitud de Concesión de Aguas Subterráneas


¿EN QUE CONSISTE LA PROSPECCIÓN Y EXPLORACIÓN DE AGUAS SUBTERRÁNEAS?

Es la Actividad de Prospección y Exploración que incluye perforaciones de prueba en busca de agua subterránea con miras a su posterior aprovechamiento. Los permisos de exploración de aguas subterráneas no confieren concesión para el aprovechamiento de las aguas, pero darán prioridad al titular del permiso de exploración para el otorgamiento de la concesión en la forma prevista en el Decreto Único 1076 de 2015.

 

¿CUALES SON LOS REQUISITOS MINIMOS PARA EL TRAMITE DEL PERMISO?

Los usuarios interesados en solicitar un Permiso de Prospección y Exploración de Aguas Subterráneas deberán cumplir con los siguientes requisitos del trámite:

  1. Formulario Único Nacional de Solicitud de prospección y exploración de aguas subterráneas establecido por el Ministerio de Ambiente y Desarrollo Sostenible –MADS-, diligenciado y firmado por el solicitante, el cual puede ser consultado en el siguiente enlace: Formulario del trámite.
  2. Certificado de existencia y representación legal para personas jurídicas, expedido dentro del mes inmediatamente anterior a la presentación de la solicitud, y fotocopia de la cédula de ciudadanía para personas naturales.
  3. Poder debidamente otorgado, cuando se actúe mediante apoderado.
  4. Certificado de libertad y tradición expedido dentro del mes inmediatamente anterior a la presentación de la solicitud; o documento que acredite la posesión o tenencia del solicitante, v.gr., contrato de arrendamiento, comodato.
  5. Autorización del propietario de los predios donde se van a realizar las exploraciones, si se tratare de predios ajenos.
  6. Documento con la siguiente información para cada uno de los puntos objeto de la solicitud:
    1. Ubicación y extensión del predio o predios a explorar, indicando si son propios, ajenos o baldíos.
    2. Nombre y NIT de la empresa perforadora.
    3. Relación y especificaciones del equipo que va a usar en las perforaciones.
    4. Sistema de perforación a emplear y plan de trabajo.
    5. Características hidrogeológicas de la zona.
    6. Relación de los otros aprovechamientos de aguas subterráneas existentes dentro del área.
    7. Superficie para la cual se solicita el permiso y término del mismo.
    8. Los demás datos que la autoridad ambiental considere convenientes. (Original, Copia ò Fotocopia).
  7. Plano IGAC a escala 1:10000 indicando el área de exploración (Original, Copia o Fotocopia).
  8. Copia de la autoliquidación realizada a través de VITAL y del comprobante de pago, tal cual lo establece la Resolución 1140 de 2022 de la ANLA.

 

Recuerde que:

Al momento de realizar la autoliquidación en la plataforma VITAL seleccione el “tipo 2 – individuales” para los casos en los cuales la solicitud de la nueva ocupación o su modificación no se enmarca en un trámite de licenciamiento ambiental o un proyecto con instrumento de manejo y control adicional, como el plan de manejo ambiental.

Previo a la radicación de solicitud, deberá realizar la autoliquidación y el pago, por lo menos con quince (15) días hábiles de antelación a la radicación de la solicitud, conforme con lo descrito en el Artículo 10 de la Resolución 1140 del 2022, en el cual establece lo siguiente:

Artículo 10º.- Procedimiento para la autoliquidación de pago por el servicio de evaluación. El interesado en obtener una Licencia Ambiental, Plan de Recuperación o Restauración Ambiental, Dictamen Técnico Ambiental, Permiso, Concesión, Autorización y/o cualquier instrumento de control y manejo ambiental que sea competencia de la Autoridad Nacional de Licencias Ambientales (ANLA), deberá realizar la liquidación del servicio de evaluación a través de la Ventanilla Integral de Trámites Ambientales en Línea (VITAL), por lo menos con quince (15) días hábiles de antelación a la presentación de la solicitud del instrumento y efectuar el pago.

Parágrafo 1.- El usuario deberá estar registrado en la Ventanilla Integral de Trámites Ambientales en Línea (VITAL).

Parágrafo 2.- El cobro de las visitas que se hagan con ocasión del servicio de evaluación ambiental se realizará una vez estas finalicen y a través de acto administrativo, el cual deberá ser pagado dentro de los treinta (30) días hábiles siguientes a la ejecutoria de este. El no pago de la tarifa por el servicio de visita en la etapa de evaluación, dentro del término previsto en el presente artículo y previa gestión preliminar de cobro por parte de la Oficina Asesora Jurídica de esta Autoridad Ambiental sin éxito, dará lugar al inicio del procedimiento de cobro coactivo.

Este trámite se encuentra en el Sistema Único de Información de Tramites (SUIT), en el cual se puede consultar una descripción del paso a paso para su solicitud. Descripción del trámite.

 

Obligaciones

Al termino de todo permiso de exploración de aguas subterráneas, el permisionario tiene un plazo de sesenta (60) días hábiles para entregar a la Autoridad Ambiental competente por cada perforación un informe que debe contener los siguientes puntos:

  1. Ubicación del pozo perforado y de otros que existan dentro del área de exploración o próximos a ésta. La ubicación se hará por coordenadas geográficas con base a WGS84 y siempre que sea posible con coordenadas planas origen Bogotá “Magna Sirgas” con base en cartas del Instituto Geográfico "Agustín Codazzi".
  2. Descripción de la perforación y copias de los estudios geofísicos, si se hubieren hecho.
  3. Profundidad y método de perforación.
  4. Perfil estratigráfico de todos los pozos perforados, tengan o no agua; descripción y análisis de las formaciones geológicas, espesor, composición, permeabilidad, almacenaje y rendimiento real del pozo si fuere productivo, y técnicas empleadas en las distintas fases. El titular del permiso deberá entregar, cuando la entidad lo exija, muestras de cada formación geológica atravesada, indicando la cota del nivel superior e inferior a que corresponde.
  5. Nivelación de cota del pozo con relación a las bases altimétricas establecidas por el Instituto Geográfico "Agustín Codazzi", niveles estáticos de agua contemporáneos a la prueba en la red de pozos de observación, y sobre los demás parámetros hidráulicos debidamente calculados.
  6. Calidad de las aguas; análisis fisicoquímico y bacteriológico.
  7. Otros datos que la Autoridad Ambiental competente considere convenientes.

Nota: Si al interesado se le aprueba la prospección y exploración de aguas subterráneas y tras realizar el estudio, el balance para la extracción de la misma es positivo, podrá iniciar ante esta Autoridad la solicitud para la concesión de aguas subterráneas, previa presentación de los resultados obtenidos.

La Autoridad Nacional de Licencias Ambientales tiene competencia para la evaluación y otorgamiento de los permisos de Prospección y Exploración de Aguas Subterráneas, cuando el solicitante corresponde a Corporaciones Autónomas Regionales o Autoridades Ambientales, igualmente en aquellos casos en donde se asuma la competencia por facultad discrecional del Ministerio de Ambiente y Desarrollo Sostenible.

Para Macroproyectos de vivienda y Proyectos Integrales de Desarrollo Urbano (PIDU), se fundamenta la competencia en el Art. 48 de la ley 1537 de 2012.

A continuación, se presenta el flujograma del proceso que se debe llevar a cabo, una vez sea elaborado y radicado para la solicitud de Permiso de Prospección y Exploración de Aguas Subterráneas.

 


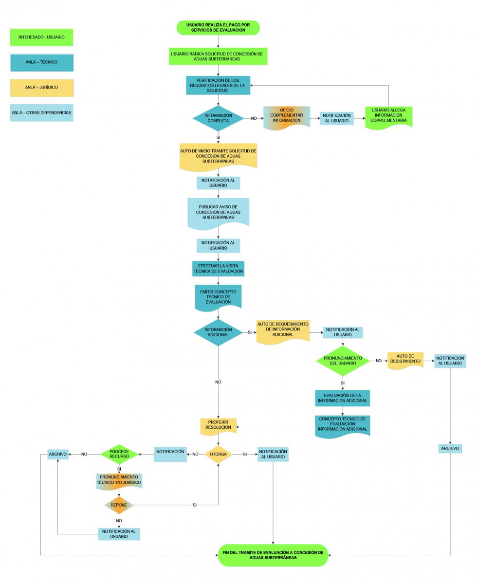
A continuación, se presenta el flujograma del proceso que se debe llevar a cabo, una vez sea elaborado y radicado para la solicitud de Permiso de Concesión de Aguas Subterráneas.

Ver Diagrama de Flujo Instructivo Radicación Vital


Preguntas Frecuentes:

1. ¿Bajo qué normatividad se rige la Autoridad Nacional de Licencias Ambientales para otorgar Permiso de Concesión de aguas Subterráneas?

  • Decreto – Ley 2811 de 1974:“Por el cual se dicta el Código Nacional de Recursos Naturales Renovables y de Protección al Medio Ambiente”.
  • Decreto 1541 de 1978:“Por el cual se reglamenta la Parte III del Libro II del Decreto-Ley 2811 de 1974: "De las aguas no marítimas" y parcialmente la Ley 23 de 1973”.
  • Decreto 1594 de 1984:“Por el cual se reglamenta parcialmente el titulo 1 de la ley novena de 1979, así como el capítulo 2 del título 5- parte3- libro 2 y del título 3 de la parte 3 – libro 1- del decreto ley 2811 de 1974 en cuanto a uso del agua y recursos líquidos”.
  • Ley 99 de 1993:“Por la cual se crea el Ministerio del Medio Ambiente, se reordena el Sector Público encargado de la gestión y conservación del medio ambiente y los recursos naturales renovables, se organiza el Sistema Nacional Ambiental, SINA, y se dictan otras disposiciones”.
  • Resolución 176 de 2003:“Por el cual se derogan las resoluciones 59 de 2000 y 79 de 2002; y se establece el nuevo procedimiento de acreditación de laboratorios Ambientales en Colombia”.
  • Decreto 4742 de 2005:“Por el cual se modifica el Art. 12 del Decreto 155 de 2004, mediante el cual se reglamenta el Art. 43 de la ley 99 de 1993 sobre la tasa de utilización de aguas”.
  • Resolución 2202 de 2005:“Por la cual se adoptan los Formularios Únicos Nacionales de Solicitud de Trámites Ambientales”.
  • Decreto 1575 de 2007:“Por el cual se establece el Sistema para la Protección y Control de la Calidad del Agua para Consumo Humano”.
  • Decreto 3930 de 2010:“Por el cual se reglamenta parcialmente, el titulo 1 de la ley 9 de 1979, así como el capítulo 2 del título 5 – parte 3 – libro 2 del decreto ley 2811 de 1974, en cuanto a usos del agua y residuos líquidos y se dictan otras disposiciones”.
  • Decreto 4728 de 2010:“Por el cual se modifica parcialmente el Decreto 3930 del 2010”.
  • Decreto 3573 de 2011:“Por el cual se crea la Autoridad Nacional de Licencias Ambientales –ANLA– y se dictan otras disposiciones”.
  • Decreto 1076 de 2015:“Por medio del cual se expide el Decreto Único Reglamentario del Sector Ambiente y Desarrollo Sostenible”.
  • Resolución 1058 de 2021:"Por la cual se modifica parcialmente la resolución 2202 del 29 de diciembre de 2005 y se adoptan otras determinaciones".
  • Resolución 1140 de 2022: Por la cual se fijan las tarifas para el cobro de los servicios de evaluación y seguimiento de licencias, permisos, concesiones, autorizaciones y demás instrumentos de control y manejo ambiental y se dictan otras disposiciones.

 

2. ¿Cuál es la competencia de la ANLA para otorgar Permiso de Concesión de aguas Subterráneas?

La Autoridad Nacional de Licencias Ambientales tiene competencia para la evaluación, seguimiento y otorgamiento de Permiso de Prospección y Exploración de Aguas Subterráneas, cuando el solicitante corresponde a Corporaciones Autónomas Regionales o Autoridades Ambientales, igualmente en aquellos casos en donde se asuma la competencia por facultad discrecional del Ministerio de Ambiente y Desarrollo Sostenible.

Para Macroproyectos de vivienda y Proyectos Integrales de Desarrollo Urbano (PIDU), se fundamenta la competencia en la Ley 1537 de 2012 Artículo 48: Permisos y licencias en el marco de los Macroproyectos de interés social nacional. “La Autoridad Nacional de Licencias Ambientales otorgará de manera privativa las licencias, permisos, concesiones y autorizaciones de tipo ambiental que, de acuerdo con la ley y los reglamentos, se requieran en el proceso de factibilidad, formulación, y para el desarrollo de obras y actividades contempladas en los Macroproyectos de interés social nacional y en los proyectos integrales de desarrollo urbano de que tratan las Leyes 1151 de 2007 y 1469 de 2011 y el Decreto-ley 4821 de 2010.”

 

3. ¿El trámite de Permiso de Concesión de aguas Subterráneas, tienen algún costo?

Si, El trámite de evaluación para la obtención de Permiso de Prospección y Exploración de Aguas Subterráneas, requiere de pago de acuerdo con lo establecido en la Resolución 1140 de 2022 “Por la cual se fijan las tarifas para el cobro de los servicios de evaluación y seguimiento de licencias, permisos, concesiones, autorizaciones y demás instrumentos de control y manejo ambiental y se dictan otras disposiciones”.

 

4. ¿Qué es VITAL?

Es la ventanilla Integral de Trámites Ambientales en Línea, la cual facilita el acceso a la gestión e información de trámites regulados en el sector ambiental colombiano, automatiza y normaliza la gestión del trámite y fortalece la transparencia del Estado y la participación ciudadana.

 

5. ¿Cómo es el procedimiento para efectuar el pago del trámite de Permiso de Concesión de aguas Subterráneas?

Para este fin, el usuario deberá realizar el proceso de Autoliquidación del trámite, para el pago por los servicios de evaluación de acuerdo con lo establecido en la Resolución 1140 de 2022, de la ANLA y aquellas que la modifiquen, deroguen y/o sustituyan.

Una vez realizado el proceso de registro y validación, el usuario podrá ingresar al aplicativo de la Ventanilla Integral de Tramites Ambientales en Línea – VITAL con su clave y contraseña, allí debe realizar lo siguiente:

  1. Al iniciar la sesión, vaya a la pestaña “Iniciar trámite” y allí seleccione la opción “liquidación licencias, permisos y otros instrumentos”, posteriormente dar clic al botón denominado “nueva solicitud de liquidación”.
  2. En las casillas de descripción se deben escoger el tipo de trámite y si se trata de evaluación, modificación o integración, de acuerdo con el trámite ambiental requerido (recuerde que se trata de un permiso individual).
  3. Diligenciar el formulario de acuerdo con el proyecto, teniendo en cuenta la ubicación geográfica del mismo.
  4. Finalizado el formulario, dar clic en enviar.
  5. En dicho punto aparecerá la liquidación realizada para el proyecto, le recomendamos tener en cuenta que la evaluación a solicitudes de permisos ambientales por fuera de licencia requiere únicamente del desplazamiento de un profesional, por lo tanto, si una vez obtenida la tabla de liquidación, logra verificar que se le están cobrando dos profesionales, debe revisar el proceso realizado ya que es probable que haya cometido errores y por tanto la liquidación se encuentre por un valor erróneo.
  6. Para realizar el pago podrá seleccionar la pestaña de “cobros relacionados” donde encontrará las siguientes opciones:
    1. Débito automático por PSE.
    2. Taquilla del Banco, en donde deberá imprimir el soporte de pago y acercarse al Banco para hacer el pago respectivo.
    3. Una vez realizado el pago, se deberá registrar la operación en la plataforma de la siguiente manera; en la opción “Mis Tareas” buscar la tarea “Registrar Datos de Pago” donde podrá anexar el respectivo soporte para que pueda ser verificado por la Entidad.

 En el siguiente enlace podrá ver de manera asistida el procedimiento para la generación de la liquidación de pago descrita anteriormente: https://youtu.be/DjQormYOpKo

 

6. ¿Quién realiza la supervisión de la prueba de bombeo?

La prueba de bombeo de nivelación de cota del pozo con relación a las bases altimétricas establecidas por el Instituto Geográfico "Agustín Codazzi", niveles estáticos de agua contemporáneos a la prueba en la red de pozos de observación, y sobre los demás parámetros hidráulicos debidamente calculados, deberá ser supervisado por un funcionario designado por la Autoridad Ambiental competente. Artículo 2.2.3.2.16.11. del Decreto 1076 de 2015.

 

7. ¿Qué aspectos se deben tener en cuenta para el informe final del permiso de prospección y exploración de aguas subterráneas? 

  1. Cartográfica Geológica Superficial.
  2. Hidrología Superficial.
  3. Prospección Geofísica.
  4. Perforación de pozos exploratorios.
  5. Ensayo de bombeo.
  6. Análisis fisicoquímico de las aguas.
  7. Compilación de datos sobre necesidad de agua existente y requerida.

 

8. ¿El permiso de prospección y exploración de aguas subterráneas, que vigencia tiene?

El permiso de prospección y exploración de aguas subterráneas tiene un periodo máximo de un (1) año. Decreto 1541 de 1978, Art. 150 (Compilado por el Decreto 1076 de 2015 Art. 2.2.3.2.16.8).


Tutoriales y guías:
Logo whatsapp