Permiso y Autorización Vertimiento Aguas Residuales - ¿Qué es el PVAR?

Permiso de Vertimientos de Aguas Residuales


Guia para Solicitud del Permiso de Vertimiento de Aguas


Objetivo del Tramite

Es el permiso para realizar la disposición final de los residuos líquidos, generados en desarrollo de una actividad o servicio, los cuales generan un vertimiento a las aguas superficiales, marinas o al suelo, previo tratamiento y cumplimiento de las normas de vertimientos contempladas en el Decreto Único Reglamentario del Sector Ambiental 1076 de 2015.

Los usuarios interesados en solicitar un Permiso de Vertimientos, deberán cumplir con los siguientes requisitos del trámite:

  1. Formulario único nacional de solicitud de permiso de vertimientos establecido por el Ministerio de Ambiente y Desarrollo Sostenible –MADS-, diligenciado y firmado por el solicitante, el cual puede ser consultado en los siguientes links, según sea para vertimientos en agua o en suelo: Formulario vertimiento en agua, Formulario vertimiento en suelos
  2. Certificado de existencia y representación legal para personas jurídicas, expedido dentro del mes inmediatamente anterior a la presentación de la solicitud, y fotocopia de la cedula de ciudadanía para personas naturales.
  3. Poder debidamente otorgado, cuando se actúe mediante apoderado.
  4. Certificado de libertad y tradición expedido dentro del mes inmediatamente anterior a la presentación de la solicitud; o documento que acredite la posesión o tenencia del solicitante, v.gr., contrato de arrendamiento, comodato.
  5. Autorización del propietario o poseedor cuando el solicitante sea mero tenedor.
  6. Documento que incluya la siguiente información para cada uno de los puntos objeto de la solicitud:
    1. Nombre y localización del predio, proyecto, obra o actividad.
    2. Fuente de abastecimiento de agua indicando la cuenca hidrográfica a la cual pertenece.
    3. Características de las actividades que generan el vertimiento.
    4. Nombre de la fuente receptora del vertimiento indicando la cuenca hidrográfica a la que pertenece.
    5. Caudal de la descarga expresada en litros por segundo.
    6. Frecuencia de la descarga expresada en días por mes.
    7. Tiempo de la descarga expresada en horas por día.
    8. Tipo de flujo de la descarga indicando si es continuo o intermitente.
    9. Plano donde se identifique origen, cantidad y localización georreferenciada de las descargas al cuerpo de agua o al suelo.
    10. Caracterización actual del vertimiento existente o estado final previsto para el vertimiento proyectado de conformidad con la norma de vertimientos vigente.
    11. Ubicación, descripción de la operación del sistema, memorias técnicas y diseños de ingeniería conceptual y básica, planos de detalle del sistema de tratamiento y condiciones de eficiencia del sistema de tratamiento que se adoptará.
    12. Concepto sobre el uso del suelo expedido por la autoridad municipal competente.
    13. Evaluación ambiental del vertimiento, con los requisitos establecidos en el artículo 2.2.3.3.5.3 del Decreto 1076 de 2015, en los casos que se desarrollen actividades industriales, comerciales y de servicio, así como los provenientes de conjuntos residenciales.
  7. De conformidad con lo establecido en el artículo 2.2.3.3.5.4. del Decreto 1076 de 2015 y en la Resolución 1514 del 2012 del MADS.
  8. Copia de la autoliquidación realizada a través de VITAL y del comprobante de pago, tal cual lo establece la Resolución 324 de 2015, modificada por la resolución 1978 de 2018 de la ANLA.

Recuerde que:

  • Al momento de realizar la autoliquidación en la plataforma VITAL seleccione el “tipo 2 – individuales” para los casos en los cuales la solicitud de la nueva ocupación o su modificación no se enmarca en un trámite de licenciamiento ambiental o un proyecto con instrumento de manejo y control adicional, como el plan de manejo ambiental.
  • Previo a la radicación de solicitud, deberá realizar la autoliquidación y el pago, por lo menos con quince (15) días hábiles de antelación a la radicación de la solicitud, conforme con lo descrito en el Artículo 5 de la Resolución 01978 del 2018, en el cual establece lo siguiente:
    • “Artículo 5. Modificar el artículo 10º de la Resolución 0324 de 2015, el cual quedará así:
      • “Procedimiento para la autoliquidación de pago por el servicio de evaluación. El interesado en obtener una Licencia Ambiental, Plan de Recuperación o Restauración Ambiental, Dictamen Técnico Ambiental, Permiso, Concesión y Autorización o del Instrumento de manejo y control ambiental respectivo de competencia de la Autoridad Nacional de Licencias Ambientales - ANLA, deberá realizar la liquidación del servicio de evaluación a través de la Ventanilla Integral de Trámites Ambientales en Línea – VITAL, por lo menos con quince (15) días hábiles de antelación a la presentación de la solicitud del instrumento y efectuar el pago debitando el dinero de su cuenta bancaria a través de los sistemas en línea disponibles.
      • Cuando la liquidación por el servicio de evaluación incluya permisos que involucren Corporaciones Autónomas Regionales o Áreas del Sistema de Parques Nacionales, su valor se incluirá en la autoliquidación y deberá ser cancelado en la cuenta que las Corporaciones Autónomas Regionales y Parques Nacionales Naturales de Colombia determinen para tal fin.
      • Parágrafo 1. En el evento que el usuario no disponga de cuenta bancaria, el pago del servicio de evaluación a favor de la ANLA se podrá realizar mediante consignación en entidades bancarias, previa impresión láser del recibo con código de barras.
      • Parágrafo 2. El usuario deberá estar registrado en la Ventanilla Integral de Trámites Ambientales en Línea - VITAL”.

Nota: Adicionalmente el usuario deberá tener en cuenta las recomendaciones establecidas en los parágrafos del Art. 2.2.3.3.5.2. del Decreto 1076 de 2015.

Este trámite se encuentra en el Sistema Único de Información de Tramites (SUIT), en el cual se puede consultar una descripción del paso a paso para su solicitud.

La Autoridad Nacional de Licencias Ambientales tiene competencia para la evaluación, otorgamiento y seguimiento de Permiso de Vertimientos, cuando el solicitante corresponde a Corporaciones Autónomas Regionales o Autoridades Ambientales para su beneficio o para los casos en los cuales son financiadores de los proyectos o en el marco de convenios interadministrativos, igualmente en aquellos casos en donde se asuma la competencia por facultad discrecional del Ministerio de Ambiente y Desarrollo Sostenible.

Para Macroproyectos de vivienda y Proyectos Integrales de Desarrollo Urbano (PIDU), se fundamenta la competencia en el Art. 48 de la ley 1537 de 2012.


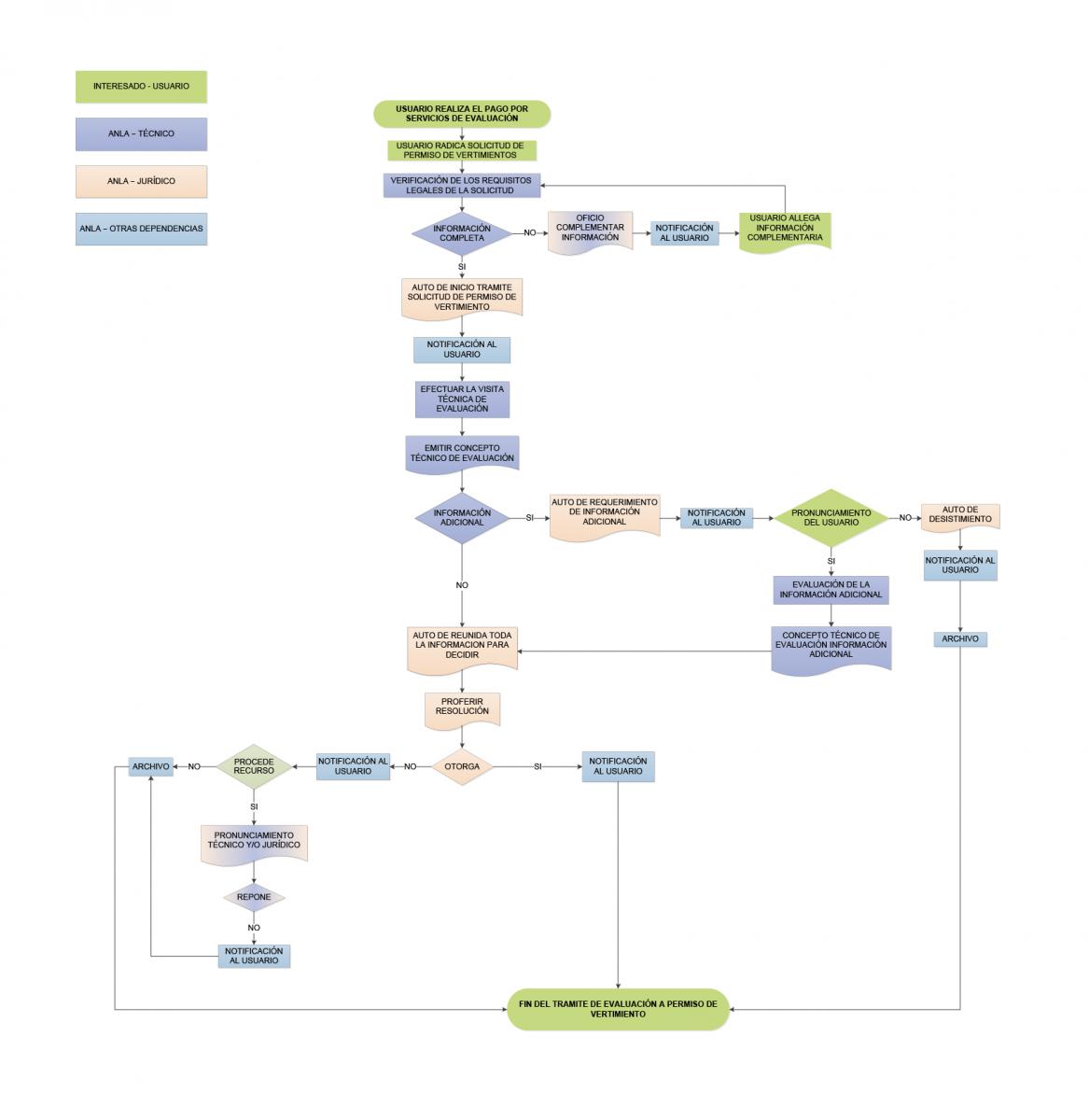
A continuación, se presenta el flujograma del proceso que se debe llevar a cabo, una vez sea elaborado y radicado para la solicitud de Permiso de Vertimientos de Aguas Residuales.

Ver Diagrama de Flujo Instructivo Radicación Vital


Preguntas Frecuentes

1. ¿Bajo qué normatividad se rige la Autoridad Nacional de Licencias Ambientales para otorgar Permiso de Vertimientos?

  • Decreto – Ley 2811 de 1974: “Por el cual se dicta el Código Nacional de Recursos Naturales Renovables y de Protección al Medio Ambiente”.
  • Decreto 1541 de 1978: “Por el cual se reglamenta la Parte III del Libro II del Decreto-Ley 2811 de 1974: "De las aguas no marítimas" y parcialmente la Ley 23 de 1973”.
  • Decreto 1594 de 1984: “Por el cual se reglamenta parcialmente el titulo 1 de la ley novena de 1979, así como el capítulo 2 del título 5- parte3- libro 2 y del título 3 de la parte 3 – libro 1- del decreto ley 2811 de 1974 en cuanto a uso del agua y recursos líquidos”.
  • Ley 99 de 1993: “Por la cual se crea el Ministerio del Medio Ambiente, se reordena el Sector Público encargado de la gestión y conservación del medio ambiente y los recursos naturales renovables, se organiza el Sistema Nacional Ambiental, SINA, y se dictan otras disposiciones”.
  • Resolución 176 de 2003: “Por el cual se derogan las resoluciones 59 de 2000 y 79 de 2002; y se establece el nuevo procedimiento de acreditación de laboratorios Ambientales en Colombia”.
  • Resolución 1433 de 2004: “Por la cual se reglamenta el artículo 12 del Decreto 3100 de 2003, sobre Planes de Saneamiento y Manejo de Vertimientos, PSMV, y se adoptan otras determinaciones”.
  • Resolución 2145 de 2005: “Por la cual se modifica parcialmente la resolución 1433 de 2004 sobre planes de saneamiento y manejo de vertimientos, PSMV”.
  • Resolución 2202 de 2005: “Por la cual se adoptan los Formularios Únicos Nacionales de Solicitud de Trámites Ambientales”.
  • Decreto 1575 de 2007: “Por el cual se establece el Sistema para la Protección y Control de la Calidad del Agua para Consumo Humano”.
  • Decreto 3930 de 2010: “Por el cual se reglamenta parcialmente, el titulo 1 de la ley 9 de 1979, así como el capítulo 2 del título 5 – parte 3 – libro 2 del decreto ley 2811 de 1974, en cuanto a usos del agua y residuos líquidos y se dictan otras disposiciones”.
  • Decreto 4728 de 2010: “Por el cual se modifica parcialmente el Decreto 3930 del 2010”.
  • Decreto 3573 de 2011: “Por el cual se crea la Autoridad Nacional de Licencias Ambientales –ANLA– y se dictan otras disposiciones”.
  • Decreto 1640 de 2012: “Por medio del cual se reglamentan los instrumentos para la planificación, ordenación y manejo de las cuencas hidrográficas y acuíferos, y se dictan otras disposiciones”.
  • Resolución 1514 de 2012: “Por la cual adoptan los Términos de Referencia para la Elaboración del Plan de Gestión del Riesgo para el Manejo de Vertimientos”.
  • Resolución 1207 de 2014: “por la cual se adoptan disposiciones relacionadas con el uso de aguas residuales tratadas”.
  • Resolución 324 de 2015: “Por la cual se fijan las tarifas para el Cobro de los servicios de evaluación y seguimiento de licencias, permisos, concesiones, autorizaciones y demás instrumentos de control y manejo ambiental y se dictan otras disposiciones”.
  • Decreto 1076 de 2015: “Por medio del cual se expide el Decreto Único Reglamentario del Sector Ambiente y Desarrollo Sostenible”.
  • Resolución 631 de 2015: “Por la cual se establecen los parámetros y los valores límites máximos permisibles en los vertimientos puntuales a cuerpos de aguas superficiales y a los sistemas de alcantarillados público y se dictan otras disposiciones”.
  • Decreto 050 de 2018: “Por el cual se modifica parcialmente el Decreto 1076 de 2015, Decreto Único Reglamentario del Sector Ambiente y Desarrollo Sostenible en relación con los Consejos Ambientales Regionales de la Macrocuencas (CARMAC), el Ordenamiento del Recurso Hídrico y Vertimientos y se dictan otras disposiciones".
  • Resolución 1058 de 2021: "Por la cual se modifica parcialmente la resolución 2202 del 29 de diciembre de 2005 y se adoptan otras determinaciones"

 

2. ¿Cuál es la competencia de la ANLA para otorgar Permiso de Concesión de Vertimientos?

La Autoridad Nacional de Licencias Ambientales tiene competencia para la evaluación, otorgamiento y seguimiento de Permiso de Vertimientos, cuando el solicitante corresponde a Corporaciones Autónomas Regionales o Autoridades Ambientales para su beneficio o para los casos en los cuales son financiadores de los proyectos o en el marco de convenios interadministrativos, igualmente en aquellos casos en donde se asuma la competencia por facultad discrecional del Ministerio de Ambiente y Desarrollo Sostenible.

Para Macroproyectos de vivienda y Proyectos Integrales de Desarrollo Urbano (PIDU), se fundamenta la competencia en la Ley 1537 de 2012 Artículo 48: Permisos y licencias en el marco de los Macroproyectos de interés social nacional. “La Autoridad Nacional de Licencias Ambientales otorgará de manera privativa las licencias, permisos, concesiones y autorizaciones de tipo ambiental que, de acuerdo con la ley y los reglamentos, se requieran en el proceso de factibilidad, formulación, y para el desarrollo de obras y actividades contempladas en los Macroproyectos de interés social nacional y en los proyectos integrales de desarrollo urbano de que tratan las Leyes 1151 de 2007 y 1469 de 2011 y el Decreto-ley 4821 de 2010.”

 

3. ¿El trámite de Permiso de Vertimientos, tienen algún costo?

Si, El trámite de evaluación para la obtención de permiso de Vertimientos, requiere de pago de acuerdo a lo establecido en la Resolución 0324 del 17 de marzo de 2015 “Por la cual se fijan las tarifas para el Cobro de los servicios de evaluación y seguimiento de licencias, permisos, concesiones, autorizaciones y demás instrumentos de control y manejo ambiental y se dictan otras disposiciones" y aquellas que la modifiquen y/o deroguen.

 

4. ¿Cómo es el procedimiento para efectuar el pago del trámite de Permiso de Vertimientos?

  • El costo del trámite está establecido de acuerdo a la Resolución ANLA 324 del 17 de marzo de 2015 y es necesario radicar ante esta Autoridad la siguiente información:
    • Comprobante de pago por la prestación del servicio de evaluación del trámite (original o copia), para lo cual, deberá seguir (Los siguientes pasos):
      1. Registro del usuario en la herramienta virtual VITAL, para lo cual, deberá diligenciar el formulario de identificación con los datos básicos de la persona natural, jurídica privada o jurídica pública según corresponda y seleccionar la Entidad a la que desea enviar el registro (Sí está ubicado en Bogotá puede seleccionar a la ANLA). El aplicativo enviará un mensaje indicando que: “Su solicitud de credenciales está en proceso de aprobación” lo cual se surte con lo descrito en el siguiente paso (Realizar el registro sin incluir el dígito de verificación del NIT).
        • Si en el registro, el aplicativo indica que el usuario ya está registrado, es probable que ya se haya realizado el proceso por otra dependencia de la organización o en otra Entidad. En este caso puede comunicarse al Centro de Atención al Ciudadano para recibir la asesoría específica. Teléfono 57 (1) 2540100 de Bogotá, Colombia.
      2. Validación personal o por escrito del registro del usuario para su Aprobación en el aplicativo, con el fin de confirmar la identidad de la persona que se ha registrado, para ello, el usuario puede adelantar alguna de las siguientes opciones:
        • Presentarse en la Entidad (seleccionada en el registro), para lo cual, si es persona jurídica, el representante legal debe acudir con su documento de identificación y el certificado de existencia y representación legal de la organización registrada; si es persona natural, debe presentar su documento de identificación; para entidades públicas, copia de la resolución de nombramiento o acta de posesión.
        • Autorizar o apoderar a un tercero a través de un escrito (autenticado) para que realice el proceso de validación del usuario registrado en VITAL, el cual debe ser otorgado por el representante legal (o quien haga sus veces) para personas jurídicas o directamente por la persona natural si ese es el caso. Adicionalmente debe presentar los documentos que permitan validar las facultades legales del poderdante o de la persona que autoriza y que acreditan la existencia y representación legal si es el caso (certificado de existencia y representación legal de la organización registrada, copia de la resolución de nombramiento o acta de posesión y/o copia del documento de identificación).
        • Solicitar a través de un escrito (autenticado) la validación y aprobación del usuario registrado en VITAL, el cual debe ser suscrito por el representante legal (o quien haga sus veces) para personas jurídicas o directamente por la persona natural si ese es el caso, adjuntando los documentos que acrediten la existencia y representación legal (certificado de existencia y representación legal de la organización registrada, copia de la resolución de nombramiento o acta de posesión y/o copia del documento de identificación).
        • Este escrito debe enviarse en físico a la Ventanilla Única de Correspondencia ubicada en la carrera 13 No. 37-38 de la ciudad de Bogotá, Colombia.
        • Es importante resaltar que esta validación presencial se hará una sola vez, no obstante, su aprobación en el aplicativo habilitará la posibilidad de presentar solicitudes a cualquier Entidad del país que tenga en operación a VITAL.
        • Finalizado el proceso de registro, validación y aprobación, el aplicativo enviará un mensaje con los datos de usuario y contraseña al correo electrónico indicado en el registro del usuario, con los cuales se ingresa a la Ventanilla y se realiza el cambio de contraseña (Nueva contraseña: alfanumérica, mínimo 1 mayúscula, mínimo 1 carácter especial).
      3. Una vez realizado el proceso de registro y validación, el usuario podrá ingresar al aplicativo de la Ventanilla Integral de Tramites Ambientales en Línea – VITAL con su clave y contraseña, allí debe proceder a ingresar a la opción “Iniciar Tramite”, seleccionar tipo de trámite “Liquidación de Permiso Ambiental”, deberá diligenciar completamente el formulario de liquidación, de acuerdo al trámite requerido y aceptar.
        • Recuerde: Al momento de realizar la autoliquidación en la plataforma VITAL seleccione el “tipo 2 – individuales” para los casos en los cuales la solicitud del nuevo vertimiento o su modificación no se enmarca en un trámite de licenciamiento ambiental o un proyecto con instrumento de manejo y control adicional, como el plan de manejo ambiental.
      4. Seleccionar el botón “Volver al Listado de Solicitudes” e identificar la solicitud a pagar. En la columna “Cobros Relacionados” una vez allí, se desplegara la opción de “Pagar Servicio”, puede escoger entre dos opciones, el pago por botón PSE o el pago por taquilla de banco, para la segunda deberá descargar e imprimir el recibo de pago que arroja el sistema.
      5. Una vez realizado el pago, dentro de la opción “Consultar liquidación de evaluación”, se encuentra el botón “Registrar pago”, donde podrá adjuntar copia del pago realizado, debe tener en cuenta que una vez utilice dicha opción, no podrá generar nuevamente el recibo de pago, ni utilizar el botón de pagos PSE.
      6. Para finalizar el proceso, dentro de la opción “Mis Tareas”, podrá enviar los datos del pago y finalizar la tarea. Una vez acreditado el pago, se procederá por parte de esta Entidad a dar inicio al trámite.

 

5. ¿Qué información debe contener la Evaluación ambiental del Vertimiento?

  1. Localización georreferenciada de proyecto, obra o actividad.
  2. Memoria detallada del proyecto, obra o actividad que se pretenda realizar, con especificaciones de procesos y tecnologías que serán empleados en la gestión del vertimiento. c. Información detallada sobre la naturaleza de los insumas, productos químicos, formas de energía empleados y los procesos químicos y físicos utilizados en el desarrollo del proyecto, obra o actividad que genera vertimientos.
  3. Predicción y valoración de los impactos que puedan derivarse de los vertimientos puntuales generados por el proyecto, obra o actividad al cuerpo de agua.

    • Tenga en cuenta: revisar el Plan de Ordenamiento del Recurso Hídrico, el modelo regional de calidad del agua, los instrumentos de administración y los usos actuales y potenciales del recurso hídrico.
    • La predicción y valoración se realizará a través de modelos de simulación de los impactos que cause el vertimiento en el cuerpo de agua, en función de su capacidad de asimilación y de los usos y criterios de calidad establecidos por la Autoridad Ambiental competente.
    • La modelación deberá realizarse conforme a la Guía Nacional de Modelación del Recurso Hídrico.
    • Cuando exista un Plan de Ordenamiento del Recurso Hídrico adoptado o la Autoridad Ambiental competente cuente con un modelo regional de calidad del agua, la predicción del impacto del vertimiento la realizará dicha Autoridad.

  4. Predicción y valoración de los impactos que puedan derivarse de los vertimientos generados por el proyecto, obra o actividad al suelo, considerando su vocación conforme a lo dispuesto en los instrumentos de ordenamiento territorial y los Planes de Manejo Ambiental de Acuíferos. Cuando estos últimos no existan, la autoridad ambiental competente definirá los términos y condiciones bajo los cuales se debe realizar la identificación de los impactos y la gestión ambiental de los mismos.
  5. Manejo de residuos asociados a la gestión del vertimiento.
  6. Descripción y valoración de los impactos generados por el vertimiento y las medidas para prevenir. mitigar, corregir y compensar dichos impactos al cuerpo de agua o al suelo.
  7. Posible incidencia del proyecto, obra o actividad en la calidad de la vida o en las condiciones económicas, sociales y culturales de los habitantes del sector o de la región en donde pretende desarrollarse y medidas que se adoptarán para evitar o minimizar efectos negativos de orden sociocultural que puedan derivarse de la misma.
  8. Estudios técnicos y diseños de la estructura de descarga de los vertimientos, que sustenten su localización y características, de forma que se minimice la extensión de la zona de mezcla.

 

6. ¿Qué se debe hacer para realizar modificaciones al Permiso de Vertimiento?

Cuando se presenten modificaciones o cambios en las condiciones bajo las cuales se otorgó el permiso, el usuario deberá dar aviso de inmediato y por escrito a la Autoridad ambiental competente y solicitar la modificación del permiso, indicando en qué consiste la modificación o cambio y anexando la información pertinente.

La Autoridad ambiental competente evaluará la información entregada por el interesado y decidirá sobre la necesidad de modificar el respectivo permiso de vertimiento. Para ello deberá indicar qué información adicional a la prevista en el Art. 2.2.3.3.5.2 del Decreto 1076 de 2015, deberá ser actualizada y presentada.

El trámite de la modificación del permiso de vertimiento se regirá por el procedimiento previsto para el otorgamiento del permiso de vertimiento, en el artículo 2.2.3.3.5.5 del Decreto 1076 de 2015.

 

7. ¿Cómo realizo la renovación de un Permiso de Vertimiento?

Las solicitudes para renovación del permiso de vertimiento deberán ser presentadas ante la Autoridad ambiental competente, dentro del primer trimestre del último año de vigencia del permiso. El trámite correspondiente se adelantará antes de que se produzca el vencimiento del permiso respectivo.

Para la renovación del permiso de vertimiento se deberá observar el trámite previsto para el otorgamiento de dicho permiso en el decreto 1076 de 2015. Si no existen cambios en la actividad generadora del vertimiento, la renovación queda supeditada solo a la verificación del cumplimiento de la norma de vertimiento mediante la caracterización del vertimiento.

 

8. ¿Qué es VITAL?

Es la ventanilla Integral de Trámites Ambientales en Línea, la cual facilita el acceso a la gestión e información de trámites regulados en el sector ambiental colombiano, automatiza y normaliza la gestión del trámite y fortalece la transparencia del Estado y la participación ciudadana.


Tutoriales y guías:
Logo whatsapp