Seguimiento al Programa de Uso Racional de Bolsas Plásticas
1. ¿QUE ES EL PROGRAMA DE USO RACIONAL DE BOLSAS PLÁSTICAS?
El programa de Uso Racional de Bolsas Plásticas, es un instrumento de gestión que consta de tres pilares fundamentales: la racionalización, la reutilización y el reciclaje para sensibilizar a los sectores comerciales y al consumidor final de bolsas plásticas sobre la necesidad de racionalizar su uso y minimizar al máximo, la utilización de bolsas inútiles, no reutilizables o de un solo uso. Además, este programa contiene los objetivos, indicadores, metas, lineamientos y estrategias en materia de prevención, reutilización, reciclaje, comunicación, sensibilización y capacitación en cuanto al consumo de bolsas plásticas distribuidas en los puntos de pago.
2. ¿CUAL ES LA NORMATIVA APLICABLE A LOS PROGRAMAS DE USO RACIONAL DE BOLSAS PLÁSTICAS?
3. ¿QUIÉNES DEBEN PRESENTAR EL PROGRAMA DE USO RACIONAL DE BOLSAS PLÁSTICAS?
Deben presentar un Programa de Uso Racional de Bolsas Plásticas, cuando sea distribuidor (almacenes de cadena, grandes superficies comerciales, superetes de cadena y farmacias de cadena) que en ejecución de su actividad comercial distribuyan bolsas plásticas en los puntos de pago.
Estos distribuidores, deberán formular, implementar y mantener actualizado el programa de Uso Racional de Bolsas Plásticas y presentar anualmente un informe de avance sobre su cumplimiento.
4. ¿EN QUÉ FECHAS SE DEBE PRESENTAR EL PROGRAMA Y EL INFORME DE AVANCE?
Las fechas límites de presentación del Programa de Uso Racional de Bolsas Plásticas y del primer informe anual de avances, corresponden a las establecidas en la siguiente tabla:
Tabla 1: Presentación de programa de uso Racional de Bolsas Plásticas e informe anual de avance.
Fuente: Resolución 0668 de 2016, Articulo 6
| Inicio de operación de actividades comerciales del distribuidor | Año Base | Fecha límite de presentación del Programa de uso Racional de Bolsas | Fecha límite de presentación del primer informe de avance |
|---|---|---|---|
| Antes del 2 de enero de 2015 | 2015 | 30 de diciembre de 2016 | 1 de marzo de 2018 |
| Inicio de operación de actividades comerciales del distribuidor | Año Base | Fecha límite de presentación del Programa de uso Racional de Bolsas | Fecha límite de presentación del primer informe de avance |
|---|---|---|---|
| Del 2 de enero de 2015 al 1 de enero de 2016 | 2016 | 30 de diciembre de 2017 | 1 de marzo de 2019 |
| A partir del 2 de enero de 2016 | Periodo comprendido entre el 1 de enero al 31 de diciembre siguiente al año de inicio de operación de actividades comerciales del distribuidor | 30 de diciembre del año siguiente al primer periodo de operación de actividades comerciales, contado desde el 1 de enero hasta el 31 de diciembre | 1 de marzo del año siguiente a la presentación del programa de uso racional de bolsas plásticas. |
5. EN EL MARCO DEL PROGRAMA DE USO RACIONAL DE BOLSAS PLÁSTICAS, ¿QUÉ OBLIGACIONES TIENEN LOS DISTRIBUIDORES?
- Formular, presentar, implementar y mantener actualizado, el Programa de Uso Racional de Bolsas Plásticas, para el seguimiento de las metas.
- Presentar el informe anual de avance del programa de Uso Racional de Bolsas Plásticas, conforme a lo establecido en la Resolución 0668 de 2016.
- En las bolsas plásticas, incorporar información que oriente al consumidor sobre su uso, en el que incluya como mínimo lo siguiente:
- Un mensaje ambiental relacionado con el uso racional de bolsas en un tamaño mínimo del 10% del área de una de sus caras. La capacidad de carga de la bolsa expresada en kilogramos de forma visible. El calibre de la bolsa expresada en milésimas de pulgada o en micras. Recomendaciones para la reutilización de la bolsa.
- Dar cumplimiento a las metas establecidas.
6. ¿QUÉ ELEMENTOS DEBE CONTENER COMO MÍNIMO SEGÚN LA RESOLUCIÓN 0668 DE 2016, PARA LA FORMULACIÓN DEL PROGRAMA DE USO RACIONAL DE BOLSAS PLÁSTICAS?
6.1 Lineamientos:
- Establecimiento de la línea base, o situación actual sobre el uso de bolsas plásticas en los superetes de cadena, farmacias de cadena, almacenes de cadena y grandes superficies comerciales, para lo cual se tendrá en cuenta la caracterización y cuantificación por tipo, tamaño, calibre y su equivalencia en peso total (kilogramos, toneladas) de las bolsas distribuidas en el año base y procedimientos actuales de distribución.
- Establecer objetivos orientados a la disminución del número de bolsas distribuidas en los puntos de pago, implementación de alternativas reutilizables o reciclables.
- Orientar los indicadores para dar cumplimiento a los objetivos propuestos. (Indicadores).
- Establecer metas que sean acorde con los objetivos e indicadores.
- Para establecer las estrategias de Uso Racional de Bolsas plásticas, deberán estar orientadas a la prevención de la generación de residuos, reutilización, reciclaje, con el fin de minimizar la cantidad de residuos a disponer.
- Programa de auditoria interna al cumplimiento de los objetivos, metas e indicadores, incluyendo actividades, responsables y recursos.
- Reportes periódicos de los resultados obtenidos.
6.2 Estrategias:
- Estrategias de prevención: Están orientadas a distribuir en los puntos de pago solo aquellas bolsas que requieran los consumidores para transportar las mercancías adquiridas. Se recomienda las siguientes acciones:
- Implementación de procesos de sustitución de bolsas prescindibles por otras que permitan su reutilización y/o su reciclaje, o la utilización de otras alternativas para el transporte de mercancías.
- Mejoramiento de los empaques de los productos (diseños ecológicos) distribuidos en los almacenes de cadena o las grandes superficies comerciales, que eliminen la necesidad del uso de bolsas plásticas.
- Incorporación de alternativas sostenibles de movilización de mercancías.
- Estrategias de reutilización:
- Distribución de bolsas reutilizables.
- Informar al consumidor, promociones e incentivos a la reutilización de bolsas.
- Estrategias de reciclaje:
- Promoción de reciclaje de bolsas usadas.
- Distribución y uso de bolsas fabricadas a partir de material reciclado.
- Incorporación de bolsas biodegradables a ser distribuidas en los puntos de pago, con un destino final orientado a su aprovechamiento real.
- Estrategias Transversales:
- Comunicar y sensibilizar al consumidor, en medios de comunicación general y/o focalizada y en los puntos de pago, para informar y sensibilizar al consumidor sobre la importación de un correcto uso y disposición final de las bolsas plásticas entregadas en los puntos de pago, lo anterior, para evitar impactos ambientales asociados a la fabricación, uso y disposición de bolsas, así como las estrategias establecidas para su uso racional y los benéficos ambientales. Capacitación al personal de los distribuidores, orientada al consumo racional de bolsas en los puntos de pago.
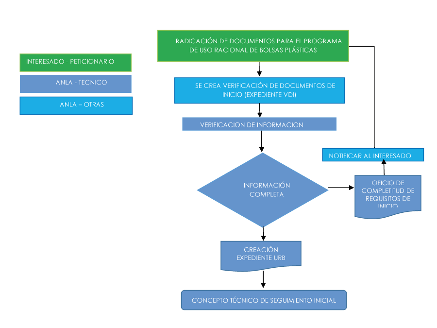
7. ¿CÓMO ES EL PROCESO DE SOLICITUD ANTE LA ANLA?
A continuación, se presenta el flujograma del proceso que se debe llevar a cabo, una vez sea elaborado y radicado el Programa de Uso Racional de Bolsas Plásticas ante la ANLA, mediante la Ventanilla Integral de Tramites en Línea -VITAL.
Ver Diagrama de Flujo Instructivo Radicación Vital
Preguntas Frecuentes
1. ¿Presentar el Programa de Uso Racional de Bolsas Plásticas genera algún costo?
Remitir a través de VITAL el programa y los respectivos Informes de avance no genera ningún costo, ahora bien, se debe tener en cuenta que los programas son sujetos a seguimiento; dichos seguimientos efectuados por esta Autoridad SI tienen costo, el mismo se encuentra contemplado en el artículo 4 de la Resolución 0324 “Por la cual se fijan las tarifas para el Cobro de los servicios de evaluación y seguimiento de licencias, permisos, concesiones, autorizaciones y demás instrumentos de control y manejo ambiental y se dictan otras disposiciones" de 2015 modificado por el artículo 2 de la Resolución 01978 del 02 de noviembre de 2018.
2. ¿Dónde puedo radicar el Programa de Uso Racional de Bolsas Plásticas?
Los Programas de Uso Racional de Bolsas Plásticas, deberán radicarse mediante medios virtuales como los es la plataforma VITAL.
3. ¿A qué se refiere cuando se habla de almacenes de cadena?
Es un establecimiento de comercio de área mayor a 400 m2 localizados en un recinto cerrado, que cuentan con dos (2) o más sucursales y en donde se comercializan productos al detal.
4. ¿Qué deberes tienen los consumidores?
Según el Artículo 13 de la Resolución 0668 de 2016, se consideran los siguientes deberes:
- No exigir bolsas plásticas adicionales a las requeridas para el transporte de las mercancías adquiridas.
- Reutilizar las bolsas plásticas recibidas de los distribuidores.
- Atender las instrucciones suministradas por los distribuidores de bolsas plásticas sobre el manejo de las bolsas plásticas
Tutorial:
Solicitud de Programa de Uso Racional de Bolsas Plásticas
logo-bog.gov.co_85x20.png)











