Registro y Seguimiento de Detergentes y Jabones de Uso Industrial
1. ¿Qué es el registro y seguimiento de detergentes y jabones de uso industrial?
Es la adopción de un reglamento técnico, en el cual se establecen los límites máximos de fósforo y la biodegradabilidad de los tensoactivos presentes en detergentes y jabones de uso industrial, con la finalidad de proteger la salud y el ambiente de los efectos ocasionados por dichas sustancias.
Fuente: Resolución 0689 de 2016, Articulo 2.
| Código | Descripción de Mercancías |
|---|---|
| 3401 | Jabón; productos y preparaciones orgánicos tensoactivos usados como jabón, en barras, panes, trozos o piezas troqueladas o moldeadas, aunque contengan jabón; productos y preparaciones orgánicos tensoactivos para el lavado de la piel, líquidos o en crema, acondicionados para la venta al por menor, aunque contengan jabón; papel, guata, fieltro y tela sin tejer, impregnados, recubiertos o revestidos de jabón o de detergentes. |
| 3402 | Agentes de superficie orgánicos (excepto el jabón); preparaciones tensoactivas, preparaciones para lavar (incluidas las preparaciones auxiliares de lavado) y preparaciones de limpieza, aunque contengan jabón, excepto las de la partida 3401. |
| 3405400000 | Pastas, polvos y demás preparaciones para fregar. |
* Los jabones y detergentes de uso industrial son los que cumplen la función principal de remover la suciedad y/o propender por el cuidado de la maquinaria industrial e instalaciones, centros educativos, hospitalarios e instituciones similares, cumpliendo con los siguientes requisitos:
- El mercado no está dirigido a productos de aseo y limpieza de uso doméstico.
- El sistema de distribución y comercialización está dirigido al sector industrial e institucional.
- La composición del producto en cantidad de ingrediente activo es diferente en cuanto a concentración.
- Se utiliza a través de máquinas y equipos especializados.
2 Documentos Requeridos
¿Qué requisitos se establecen en el reglamento técnico y cuáles son las últimas fechas para tener en cuenta según sus modificaciones?
1. Contenidos de Fósforo
Los límites máximos permisibles de contenido de fosforo presentes en detergentes y jabones de uso industrial, serán los siguientes de conformidad con los plazos que se establecen a continuación:
Fuente: Subdirección de Instrumentos Permisos y Tramites Ambientales
| Limites Máximos | Plazo establecido |
|---|---|
| 0,65% (equivalente a 1,5% de pentóxido de fósforo) | A partir del 1 de enero de 2018 |
* Debe tener en cuenta las vigencias y tiempos de transición del reglamento y sus modificaciones, para lo cual se recomienda revisar la línea de tiempo de la sección 5 “Marco Normativo”.
2. Métodos
Para determinar y cuantificar el contenido de fósforo en detergentes o jabones se aplicarán los siguientes métodos de ensayo:
- ASTM D820-1993 (reapproved 2016)
- EPA 365.1, 365.2 Y 365.3
- ISO 6878:2004
- APHA 4500-P
3. Requisitos de Biodegradabilidad
Para la determinación de la biodegradabilidad, los jabones y detergentes de uso industrial, deberán contener agentes tensoactivos que cumplan con el porcentaje mínimo de biodegradabilidad aerobia final, conforme a los métodos 301 y 310 de la Organización para la Cooperación y el Desarrollo Económicos -OCDE o sus equivalentes en la Unión Europea (UE) o en las normas ISO o en las normas de la Agencia de Protección Ambiental de los Estados Unidos (US-EPA).
Fuente: Subdirección de Instrumentos Permisos y Tramites Ambientales
| Limites Máximos | Plazo establecido |
|---|---|
| De acuerdo al método OCDE mínimo 60% ó 70% | A partir del 5 de mayo de 2018 |
Tabla 1: Métodos para determinar la biodegradabilidad de los tensoactivos en detergentes y jabones
Fuente: Resolución 0689 de 2016, Articulo 7
| Método OCDE | Prueba | Método Equivalente ISO | Método Equivalente US-EPA | Método Equivalente CE (1) | % Mínimo de Biodegradabilidad requerido |
|---|---|---|---|---|---|
| 301 A | Desaparición de carbono orgánico disuelto -COD | 7827 | 835.311 | C.4-A | 70% |
| 301 B | Ensayo Sturm modificado por evolución de dióxido de carbono | 9439 | 835.311 | C.4-C | 60% |
| 301 C | MITI: Ministerio Japonés de Comercio Internacional e industrial | - | 835.311 | C.4-F | 60% |
| 301 D | Botella Cerrada | 10707 | 835.311 | C.4-E | 60% |
| 301 E | Detección modificada de la OCDE, Desaparición de carbono orgánico disuelto -COD | 7827 | 835.311 | C.4-B | 70% |
| 301 F | Respirometría manométrica | 9408 | 835.311 | C.4-D | 60% |
| 310 | Desprendimiento de CO2 en recipientes cerrados - Ensayo de espacio de cabeza de CO2 | 14593 | 835.312 | - | 60% |
4. ¿Qué es una declaración de conformidad de primera parte y cómo se declara el cumplimiento al reglamento técnico?
La declaración de conformidad de primera parte es una certificación emitida por la persona o la organización que suministra el objeto (en este caso el producto), respecto a la conformidad de este con el reglamento técnico. Con la presentación de la declaración de conformidad de primera parte, se presume que el declarante ha efectuado por su cuenta, las verificaciones, inspecciones y los ensayos requeridos en el reglamento técnico y, por tanto, será responsable por la conformidad de los productos con los requisitos especificados en el correspondiente reglamento técnico, de conformidad con la NTC- ISO / IEC 17050 partes 1 y 2, y sus actualizaciones o modificaciones.
El reglamento técnico dispone como declaración para demostrar la respectiva conformidad, la de primera parte en los términos y condiciones de la Norma Técnica Colombiana NTC/ISO/IEC 17050 partes 1 y 2 (versión actual), figura que para su instauración, se presume tuvo como criterio general el nivel de riesgo (bajo) que identificaron y establecieron las entidades reguladoras (Minsalud y Minambiente) en el análisis de impacto normativo que efectuaron, en atención a lo dispuesto en el Decreto 1595 del 5 de agosto de 2015, artículo 2.2.1.7.6.6., parágrafo.
El Formato sugerido para la declaración de conformidad de primera parte, puede ser descargado en el siguiente link: DECLARACIÓN DE CONFORMIDAD.
Ahora bien, el usuario podrá utilizar cualquier formato que cumpla con los términos y condiciones de la NTC/ISO/IEC 17050 partes 1 y 2, en la cual se demuestre la conformidad de los productos registrados bajo el reglamento técnico vigente según el artículo 8 de la Resolución 0689 de 2016.
5. Obligación de informar por parte de fabricantes e importadores de detergentes de uso industrial.
De acuerdo con lo señalado en el artículo 4 de la Resolución 0689 de 2016, los fabricantes o importadores de los productos objeto del reglamento técnico tendrán las siguientes obligaciones:
- Suministrar a las autoridades competentes la información requerida que permita validar el cumplimiento del reglamento técnico.
- garantizar que los productos fabricados o importados cumplan con los requisitos establecidos en el reglamento técnico
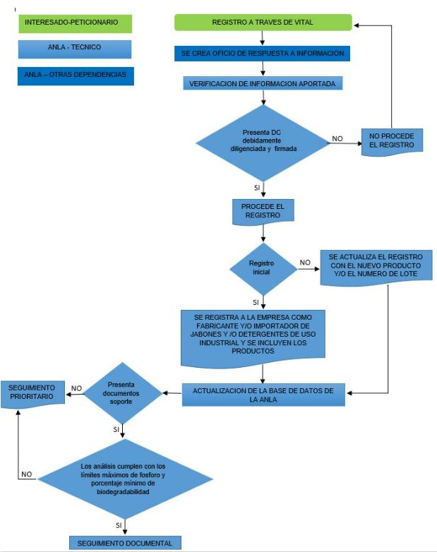
Adicionalmente, según lo descrito en el artículo 9 de la Resolución 0689 de 2016 es obligación de los fabricantes e importadores de detergentes y jabones de uso industrial informar ante la Autoridad Nacional de Licencias Ambientales – ANLA, a través del aplicativo denominado “Ventanilla Integral de Trámites Ambientales en Línea – VITAL, previo a la distribución, comercialización o a la importación de los productos sujetos al cumplimiento del reglamento técnico como mínimo la siguiente información:
- Nombre del productor o importador y el de su representante legal, o agente residenciado en el país, acompañado de los documentos de soporte correspondiente.
- Nombre del producto o grupo de productos.
- Nombre o razón social y dirección para efecto de notificación del productor o agente residenciado en el país, según corresponda.
- Zonas de comercialización del producto(s).
- Forma de presentación del producto(s). Número de lote o sistema de codificación de producción.
El registro de los productos puede realizarlo de las siguientes maneras:
- Ingreso Uno a Uno: Para registrar productos uno a uno haga clic en el botón "Adicionar Producto" y diligencie completamente el formulario que se mostrará con los datos del producto.
- Carga por Planilla: Para registro de productos por planilla Excel, previamente Descárguela aquí, diligencie todos los campos solicitados, guarde el archivo en su equipo y cárguelo haciendo clic en el botón de "Cargar Productos Planilla".
Recuerde que si realiza el cargue por planilla todos los datos que se encuentren cargados actualmente en el registro anterior serán reemplazados.
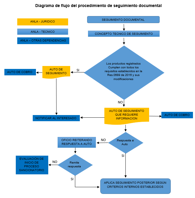
3 Proceso de Evaluación
Flujo del procedimiento de registro en la base de datos de la ANLA


4 Tutoriales
5 Marco Normativo
- Ley 99 de 1993: “por la cual se crea el Ministerio del Medio Ambiente, se reordena el Sector Público encargado de la gestión y conservación del medio ambiente y los recursos naturales renovables, se organiza el Sistema Nacional Ambiental, SINA, y se dictan otras disposiciones”
- Ley 1437 de 2011: “Por la cual se expide el Código de Procedimiento Administrativo y de lo Contencioso Administrativo”
- Decreto 1076 de 2015: “Por medio del cual se expide el Decreto Único Reglamentario del Sector Ambiente y Desarrollo Sostenible”.
- La Sección Primera del Consejo de Estado, mediante sentencia proferida dentro del expediente AP 25000-23-27-000-2001-9479-01 del 28 de marzo de 2014 y ejecutoriada el 14 de agosto de 2014, en el numeral 4.61, dispone: “Ordenase al Ministerio de Ambiente y Desarrollo Sostenible y al Ministerio de Salud y Protección Social, que en el término perentorio e improrrogable de doce (12) meses contados a partir de la ejecutoria de esta sentencia, expida el reglamento técnico definitivo que prohíba la fabricación, importación, distribución y comercialización de detergentes que contengan fósforo por encima de los límites máximos establecidos en la normatividad. Dichos ministerios deberán determinar un periodo de transición para la adopción de la medida acorde con las condiciones técnicas y económicas de la industria nacional, este hecho lo deberá acreditar y comunicar al juez de instancia so pena de incurrir en desacato a orden judicial”.
- Resolución 0689 de 2016 "Por la cual se adopta el reglamento técnico que establece los límites máximos de fósforo y la biodegradabilidad de los tensoactivos presentes en detergentes y jabones, y se dictan otras disposiciones". Ministerio de Salud y Protección Social y Ministerio de Ambiente y Desarrollo Sostenible.
- Resolución 837 de 2017 “Por la cual se modifican los artículos 10 y 14 de la Resolución número 0689 de 2016”. Ministerio de Salud y Protección Social y Ministerio de Ambiente y Desarrollo Sostenible.
- Resolución 1770 de 2018 “Por la cual se modifica la Resolución número 0689 del 3 de mayo de 2016”. Ministerio de Salud y Protección Social y Ministerio de Ambiente y Desarrollo Sostenible.
- Resolución 921 de 2025 “Por la cual se fijan las tarifas para el cobro de los servicios de evaluación y seguimiento de licencias, permisos, concesiones, autorizaciones y demás instrumentos de control y manejo ambiental y se dictan otras disposiciones”.

Preguntas Frecuentes
1. ¿Realizar el registro a través de la Ventanilla Integral de Trámites Ambientales en Línea – VITAL tiene algún costo?
El registro que debe efectuarse a través de la Ventanilla Integral de Trámites Ambientales en Línea – VITAL no tiene costo previo, sin embargo, debe tenerse en cuenta que los productos registrados son sujetos a control y seguimiento; dichos seguimientos efectuados por esta Autoridad tienen costo, el mismo se encuentra contemplado en la Enlace a la Resolución 921 de 2025 “Por la cual se fijan las tarifas para el cobro de los servicios de evaluación y seguimiento de licencias, permisos, concesiones, autorizaciones y demás instrumentos de control y manejo ambiental y se dictan otras disposiciones”.
2. ¿Cuál es la competencia de la ANLA en el marco del reglamento técnico, que trata la resolución 0689 de 2016?
Conforme a lo señalado en el numeral 10.2 del artículo 10 de la Resolución 0837 de 2017, la Autoridad Nacional de Licencias Ambientales -ANLA, ejercerá las funciones de control y seguimiento al cumplimiento de los requisitos establecidos en las Resoluciones 0689 de 2016, modificadas por las resoluciones 837 de 2017 y 1770 de 2018 respecto de los detergentes y jabones de uso industrial, para lo cual se puede consultar la definición relacionada en el numeral 3.9., del artículo 3 de la Resolución 0689 de 2016.
3. ¿Cuándo un producto objeto de la Resolución 0689 de 2016 modificado por la Resolución 1770 de 2018 no contiene fósforo ni agentes tensoactivos dentro de su composición debe presentar ensayos de laboratorio?
Si, los documentos de soporte válidos para verificar si un producto objeto de la resolución contiene o no fósforo o agentes tensoactivos, son los ensayos realizados en un laboratorio, tal como se menciona en el Artículo 2 de la resolución 1770 de 2018.
4. ¿Los ensayos de laboratorio presentados como soporte de la declaración de conformidad deben allegarse en todos los casos emitidos por laboratorios acreditados?
Únicamente los ensayos que se realicen directamente sobre los tensoactivos que serán utilizados en el proceso de formulación de los detergentes y jabones objeto del cumplimiento al reglamento técnico deben ser efectuados en laboratorios nacionales acreditados por el Organismo Nacional de Acreditación – ONAC o que hagan parte de los acuerdos de reconocimiento multilateral suscritos por el mismo.
Ahora bien, con relación a los análisis que no tengan la condición descrita anteriormente, los ensayos podrán presentarse de acuerdo con lo establecido en el literal b) del artículo 7 de la Resolución 0689 de 2016, modificado por el artículo 2 de la Resolución 1770 de 2018, el cual establece que:
Los ensayos que se realicen sobre el producto terminado podrán ser realizados en laboratorios propios o laboratorios nacionales acreditados por el Organismo Nacional de Acreditación – ONAC o laboratorios previamente evaluados por los fabricantes e importadores; para la determinación de la biodegradabilidad sin excepción alguna se tendrá que efectuar la extracción del tensoactivo.
Ahora bien, la ANLA en el ejercicio de sus funciones y en aplicación de las competencias definidas en el reglamento técnico, podrá en caso de considerarlo necesario, requerir pruebas específicas en laboratorios acreditados como resultado del ejercicio de seguimiento.
5. ¿Qué se debe hacer cuando se importa, fabrica, comercializa o distribuye un producto ya registrado, pero con nuevo número de lote?
El usuario debe mantener actualizado su registro, incluso cuando el producto cambie el número de lote, es decir que, previo a la importación, comercialización o distribución de un producto con un nuevo número de lote, se debe actualizar el registro allegando la declaración de conformidad en donde se relacionen los mismos, acompañada de los respectivos documentos soporte de acuerdo con lo establecido en el artículo 8 de la Resolución 0689 de 2016 y las Resoluciones 0837 del 04 de mayo de 2017 y 1770 del 4 de mayo de 2018 y sus modificaciones hasta la fecha.
Ahora bien, si un producto tiene varios números de lote, debido a los mecanismos de distribución que maneja la empresa, es necesario que, en la declaración de conformidad de primera parte, se relacionen los diferentes números de lote correspondientes a dicho producto y se informe que el producto no va a cambiar su composición de un lote a otro, asimismo, los ensayos presentados como documento soporte podrán realizarse sobre uno de los lotes previamente registrados, siempre y cuando se demuestre que los procesos de fabricación cuentan con certificaciones (ej. Buenas Prácticas de Manufactura – BPM u otras) que, validen el proceso y aseguren que la composición del producto no cambia a pesar de que cambie el número de lote.
6. ¿Cómo hacer para no tener que actualizar continuamente el lote de un producto ya registrado?
Considerando que un producto puede tener gran cantidad de números de lote debido a que su fabricación se realiza periódicamente, y con la finalidad de agilizar el trámite para el caso de los que requieren visto bueno de importación ante la VUCE, dentro de los lineamientos internos de seguimiento implementados por la ANLA, se establece que la empresa puede actualizar su registro presentado:
- Declaración de conformidad de primera parte indicando que el producto no va a cambiar a pesar de que cambie el número de lote en un tiempo específico
- Como documento soporte se debe presentar una carta emitida por el fabricante y/o importador en donde certifique lo declarado de primera parte.
Es importante tener en cuenta que tanto la declaración de conformidad como la carta del fabricante deben especificar un tiempo promedio especifico en el cual se establece que el producto no va a cambiar su composición química, ahora bien, si el producto cambia sus características antes del tiempo señalado, el usuario deberá actualizar el registro presentando nuevamente la documentación correspondiente.
Una vez se realice la actualización por parte del usuario, la ANLA procederá a actualizar la base de datos en donde se registrará durante qué periodo de tiempo el producto no va a cambiar su composición y, por ende, no es necesario que el usuario siga reportando los números de lote a importar y/o comercializar durante dicho periodo de tiempo.
7. ¿Las materias primas deben dar cumplimiento al reglamento técnico?
No, con relación a muestras que correspondan a materia prima (ejemplo: agente tensoactivo) la cual servirá de insumo para la fabricación de un producto, se establece que las mismas no están sujetas al cumplimiento del reglamento técnico, no obstante, en caso de que a partir de dichas materias primas se fabriquen y comercialicen productos de uso industrial, estos últimos si deberán dar cumplimiento al reglamento técnico y en tal sentido estar debidamente registrados ante la ANLA.
8. ¿Cuándo los jabones o detergentes de uso industrial requieren de importación, se debe realizar el registro ante la ANLA previo a la solicitud ante VUCE?
Si, antes de realizar la solicitud de visto bueno (VoBo) de importación ante VUCE, se debe haber efectuado el correcto registro de la información en VITAL, ya sea registro inicial o actualización de este. Es de señalar que, la VUCE procederá a validar en la base de datos de la ANLA que el producto se encuentre correctamente registrado para así proceder con el trámite de VoBo.
9. ¿Qué consecuencias trae el incumplimiento del reglamento técnico, que trata la Resolución 0689 de 2016 modificada por 837 de 2017 y la 1770 del 2018?
La Autoridad Nacional de Licencias Ambientales ANLA en el marco de sus competencias de control y seguimiento, en el caso de evidenciar alguna infracción al reglamento técnico, en trámite administrativo independiente podrá evaluar las sanciones y medidas preventivas a que haya lugar, de acuerdo con lo establecido en la Ley 1333 de 2009.
10. ¿Cuándo un jabón y/o detergente está en el ámbito de aplicación de la Resolución 0689 de 2016 y sus modificaciones, pero no es de uso industrial ante qué entidad se debe realizar el registro?
El Instituto Nacional de Vigilancia de Medicamentos y Alimentos -INVIMA, ejercerá las acciones de inspección, vigilancia y control al cumplimiento de los requisitos establecidos en el reglamento técnico respecto a los jabones y detergentes de competencia de este, de conformidad con lo señalado en el artículo 245 de la ley 100 de 1993 y el decreto 2078 de 2012. Lo anterior, se señala en el numeral 10.1 del artículo 10 de la Resolución 0689 de 2016, modificado por el artículo 1 de la Resolución 0837 de 2017.
En ese sentido, se establece que los jabones y/o detergentes de Uso cosmético, doméstico o medicinal, deben registrarse ante el Instituto Nacional de Vigilancia de Medicamentos y Alimentos –INVIMA.
11. ¿Existe alguna excepción sobre el cumplimiento del requisito de biodegradabilidad aplicable a jabones y detergentes?
Conforme a lo señalado en los parágrafos 1 y 2 del artículo 1 de la Resolución 1770 de 2018, se exceptúan de este requisito los jabones que contengan únicamente tensoactivos provenientes de fuentes naturales mediante procesos de saponificación o neutralización de grasas, aceites, ceras, colofonias, o sus ácidos con bases orgánicas o inorgánicas. Asimismo, se exceptúan del cumplimiento de este requisito los productos de uso cosmético.
Ahora bien, si el producto se encuentra dentro de las características anteriormente descritas, al momento de realizar el registro se deberá allegar algún documento que valide tal información (ejemplo: Certificación del fabricante o fichas en donde se valide la composición del producto), asimismo, se deberá declarar de primera parte tal condición.
12. ¿Para importar una muestra sin valor comercial, se debe realizar el respectivo registro ante VITAL, previo a la importación?
Las muestras de producto terminado que se importan para realizar los análisis en laboratorios nacionales y así demostrar el cumplimiento a los requisitos establecidos en el reglamento técnico, no requieren previo registro ante la ANLA, siempre y cuando, al momento de realizar la solicitud de importación ante VUCE se indique que es una muestra sin valor comercial y se presente el respectivo soporte que demuestre que la muestra será enviada al laboratorio para el respectivo análisis y por ende no se va a comercializar. Ejemplo: Una orden de compra y/o facturación del laboratorio en donde indique que le va a realizar el análisis a la muestra indicando la cantidad requerida.
13. ¿Qué se debe hacer cuando no se va a volver a fabricar y/o importar jabones y/o detergentes de uso industrial?
Cuando una empresa decida no seguir fabricando y/o importando jabones y/o detergentes de uso industrial y, por ende, ya no se encuentre en el ámbito de aplicación del reglamento técnico, debe solicitar ante la ANLA el archivo del expediente exponiendo las razones por las cuales no seguirá con la distribución del producto, y en ese sentido se actualizará la base de datos. Es importante señalar que, para proceder con el archivo, la empresa no debe tener obligaciones pendientes con esta Autoridad (Ejemplo: Si se realizaron requerimientos mediante Auto de seguimiento, se debe haber dado respuesta a los mismos a satisfacción de la Autoridad).
Datos de Interés
Si tiene inquietudes o para mayor información, podrá hacer uso de los siguientes canales de atención:
- Nivel Central ubicado en la Carrera 13A # 34 – 72 Bogotá, Colombia
- Horario de atención al público de lunes a viernes de 08:00 a.m. a 4:00 p.m.
- Atención al Ciudadano a través de la línea telefónica: +57 (1) 2540100
- Línea Gratuita Nacional: 018000112998
- Conmutador: +57 (1) 2540111
- Fax: +57 (1) 2540119
- Correo Electrónico: Esta dirección de correo electrónico está siendo protegida contra los robots de spam. Necesita tener JavaScript habilitado para poder verlo.
- Chat Institucional en la página web www.anla.gov.co
logo-bog.gov.co_85x20.png)








