Trámite de solicitud y Evaluación
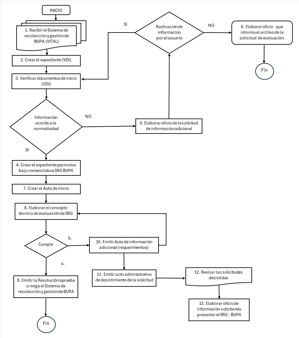
Se presenta el flujograma del proceso que se surte al interior de la entidad para la etapa de evaluación de los Sistemas de Recolección y Gestión de Baterías Usadas Plomo Ácido (BUPA).
Diagrama de flujo
A continuación se listan los documentos de verificación de inicio que debe remitir el productor según el tipo de sistema.
- Soporte del pago por concepto del servicio de evaluación para la aprobación del sistema de recolección (numeral 10 del artículo 11 de la Resolución 799 de 2025).
- Presentación del Sistema de Recolección y Gestión de BUPA por VITAL (artículo 11 de la Resolución 799 de 2025).
- Validación en RUES del certificado de existencia y representación legal de la persona natural o jurídica.
- Contenido del Sistema de Recolección y Gestión de BUPA (artículo 11 de la Resolución 799 de 2025).
- Soporte del pago por concepto del servicio de evaluación para la aprobación del sistema de recolección (numeral 10 del Artículo 11 de la Resolución 799 de 2025).
- Presentación del Sistema de Recolección y Gestión de BUPA por VITAL (Artículo 11 de la Resolución 799 de 2025).
- Persona jurídica conformada exclusivamente por productores de BUPA. (Numeral 2 del Artículo 10 de la Resolución 799 DE 2025).
- Validación en RUES del certificado de existencia y representación legal de la persona jurídica constituida
- Contenido del Sistema de Recolección y Gestión de BUPA (Artículo 11 de la Resolución 799 de 2025).


