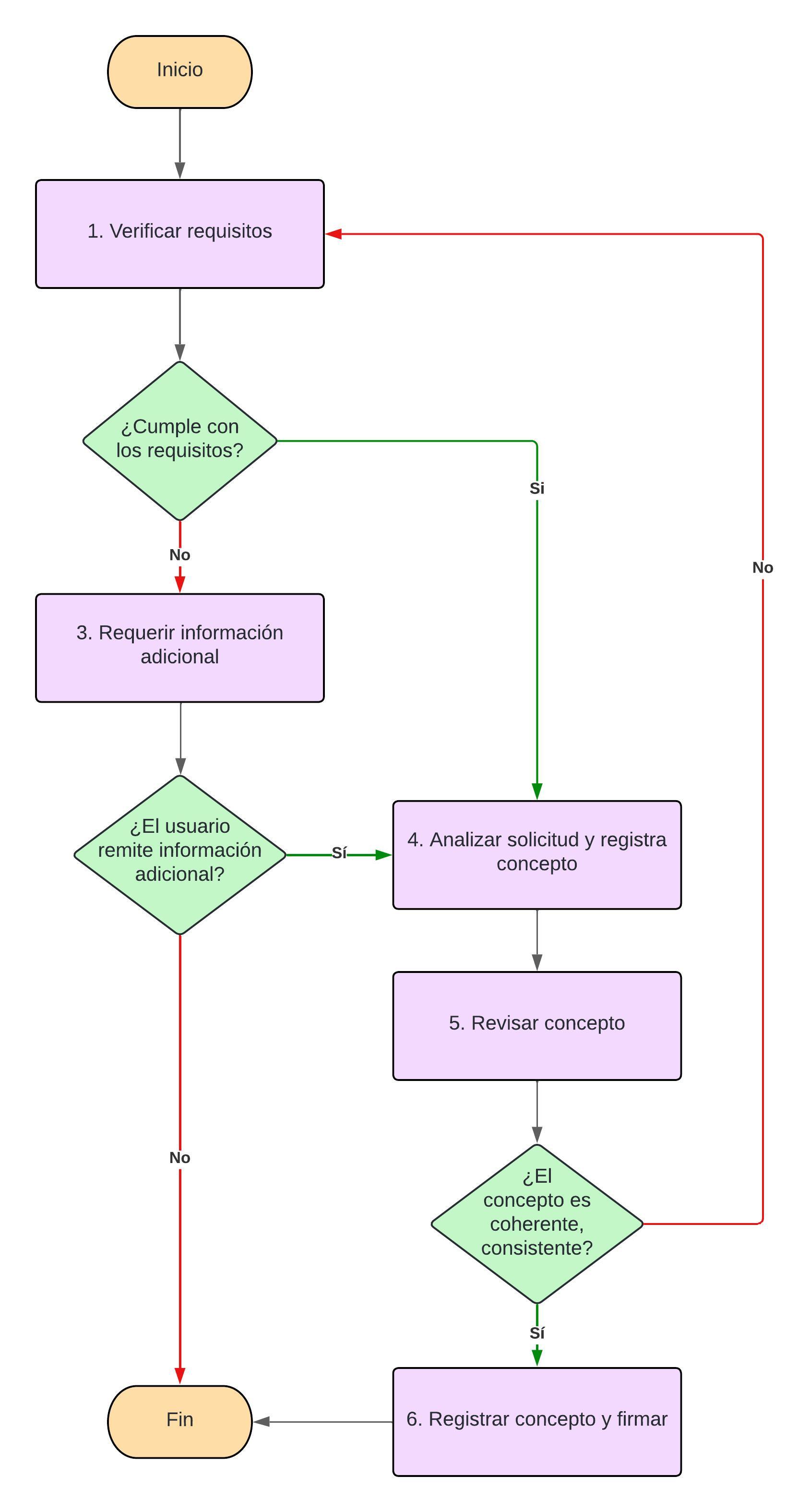
Proceso de evaluación
Para el proceso de evaluación de los equipos y productos que contienen sustancias listadas en el Protocolo de Montreal, existen dos momentos claves en el ejercicio de la solicitud del importador desde el equipo de VUCE.
El primer momento, corresponde a la etapa de validación y evaluación del Certificado Expedido por el Fabricante en el Exterior, que fue radicado en físico y original o por correo electrónico, por parte del solicitante, dando cumplimiento a los requisitos establecidos en el Artículo 17 de la Resolución 634 de 2022. Una vez se cumple con el requisito previo, se procede con un segundo momento, que corresponde a la solicitud de visto bueno ante la VUCE.
A través de la VUCE se validará la información relacionada en el certificado aprobado, con respecto a la información diligenciada en el registro o licencia de importación, la cual debe coincidir en su totalidad.
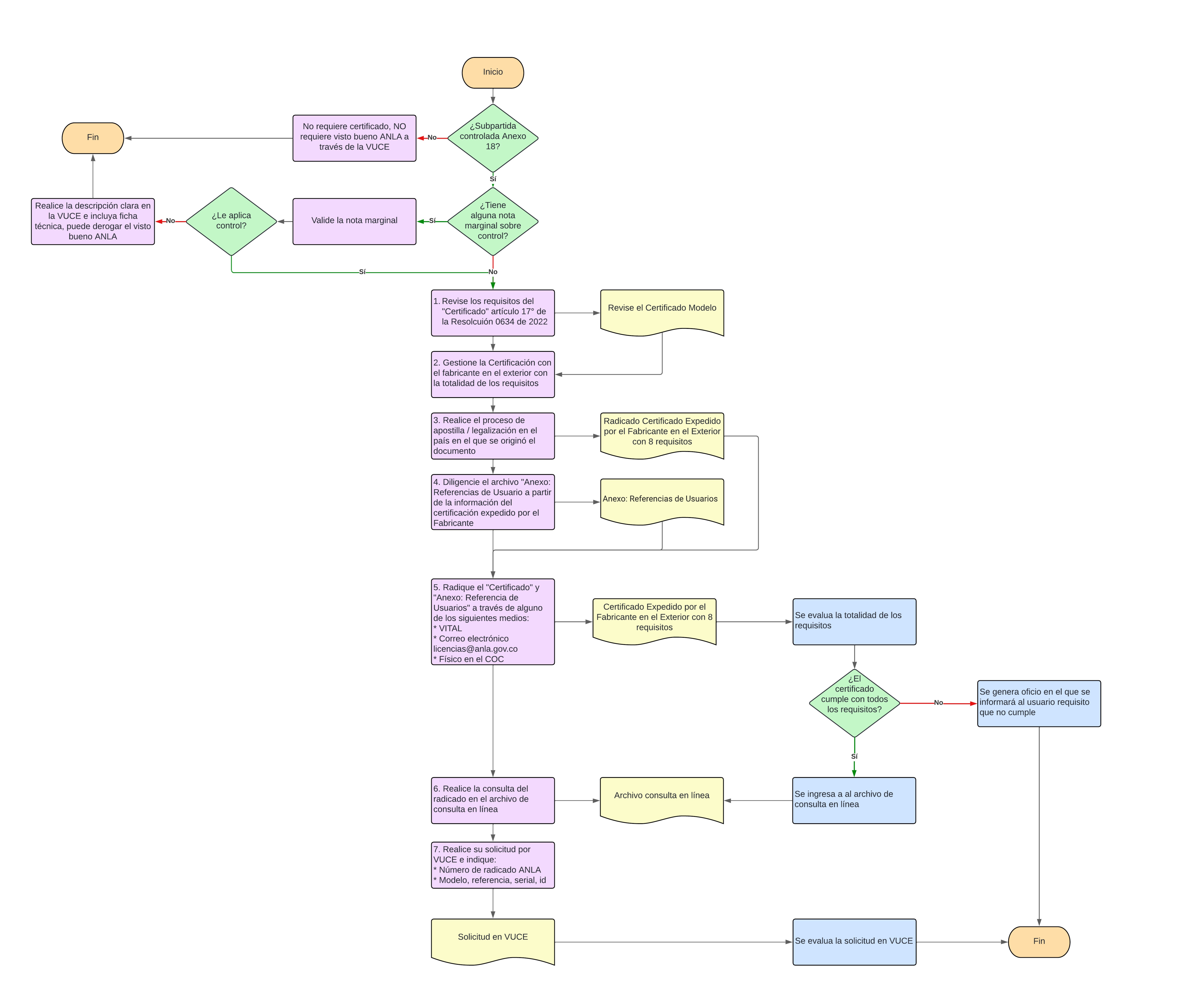
Diagrama de flujo
El siguiente diagrama explica el flujo del proceso para solicitud de un Visto Bueno a través de la VUCE para la Importación de Equipos de Refrigeración, aire acondicionado, espumas de poliuretano, poliestireno, polioles formulados y productos a partir de estas espumas, equipos y productos para la extinción de incendios, y otros productos que contienen y/o requieren sustancias controladas por el Protocolo de Montreal.
El importador podrá solicitar el visto bueno a través de la plataforma VUCE una vez haya radicado el Certificado expedido por el fabricante en el exterior, en el que se relacione exactamente la misma información contenida en el certificado, la cual no podrá diferir bajo ninguna circunstancia.
Para ello, deberá tener en cuenta lo siguiente:
- El importador que hará uso de la certificación deberá estar plenamente identificado dentro de los documentos presentados en la radicación.
- El certificado tiene vigencia de tres (3) años a partir de su expedición por parte del fabricante.
- En la casilla 37 del registro o licencia de importación, el importador deberá indicar el número de radicado con el que presentó el certificado expedido por el fabricante en el exterior.
- Las marcas, modelos, referencias, seriales, ID, familias o cualquier otro código de identificación de los equipos a importar, relacionados en la casilla 37, deben coincidir plenamente con los indicados en el certificado expedido por el fabricante en el exterior.
- Si los equipos que va a importar están incluidos en la Tabla 2 de la Resolución 0634 de 2022, en la casilla 34 del registro o licencia de importación debe registrar el tipo de refrigerante del equipo y la sustancia usada como agente de soplado en su aislamiento térmico.
- En todo caso, cuando se trate de subpartidas listadas en la Tabla 2 de la Resolución 0634 de 2022, y sin importar la destinación del equipo, está prohibida la importación de equipos que contengan sustancias incluidas en los Anexos A, B, C y F del Protocolo de Montreal.


